鹰谷靶点 | 糖尿病致精子质量下降,我国科学家发现全新靶点,动物实验有效

我国糖尿病人口数量高达1.5亿,患病人数持续增长,且逐渐年轻化。2型糖尿病(T2DM)作为最普遍的代谢性疾病之一,表现为全身性病变,包括男性糖尿病患者的生殖障碍。
研究表明,糖尿病对男性性功能和生殖功能有不利影响,包括精子发生受损、血清睾酮水平和精液量减少,导致性欲低下和勃起功能障碍,以及射精困难和不育[1]。同时,有越来越多的证据表明,由于精子发生功能障碍,糖尿病患者的不孕症和自然流产率更高,并且大约 50%的糖尿病男性表现出相对的生育能力低下[2]。
尽管临床上有几种药物可用于改善糖尿病患者的精子质量和辅助生殖成功,例如肉碱、谷胱甘肽和维生素 E,但它们的结果并不令人满意[3]。以往的研究虽然已就男性生育力下降是由糖尿病引起达成共识,但大多基于临床数据统计分析,对高血糖导致生育力低下的机制解释尚缺乏[4]。动物模型研究表明,高糖对精子发生的损害包括精子DNA损伤增加、睾丸氧化应激增加、线粒体功能受损、下丘脑垂体性腺轴功能受损以及晚期糖基化终产物增加等一系列因素[5,6]。然而,目前还没有靶向药物可以直接恢复男性糖尿病患者的精子发生。
近日,一项最新的研究在Nature Communications杂志上发表,来自我国南方医科大学的赵小阳课题组发现了T2DM患者睾丸中 APLN/APJ 轴的过度激活,并在体内和体外系统探索 APLN/APJ 在高血糖下损害正常精子发生的作用条件,此研究为靶向 APLN/APJ改善糖尿病患者精子发生的提供有前途的策略[7]。

文章封面截图
为了全面分析 T2DM 患者睾丸细胞的转录组变异,研究人员进行 STRT-seq 以单细胞分辨率检查糖尿病患者睾丸的转录组,包括睾丸的所有主要细胞类型。有趣的是,虽然精子发生似乎大部分保留下来,但支持细胞和血睾屏障 (BTB) 结构的基因表达谱却显著受损。

图1 人类糖尿病睾丸的单细胞分析表明 BTB 中的细胞连接受损
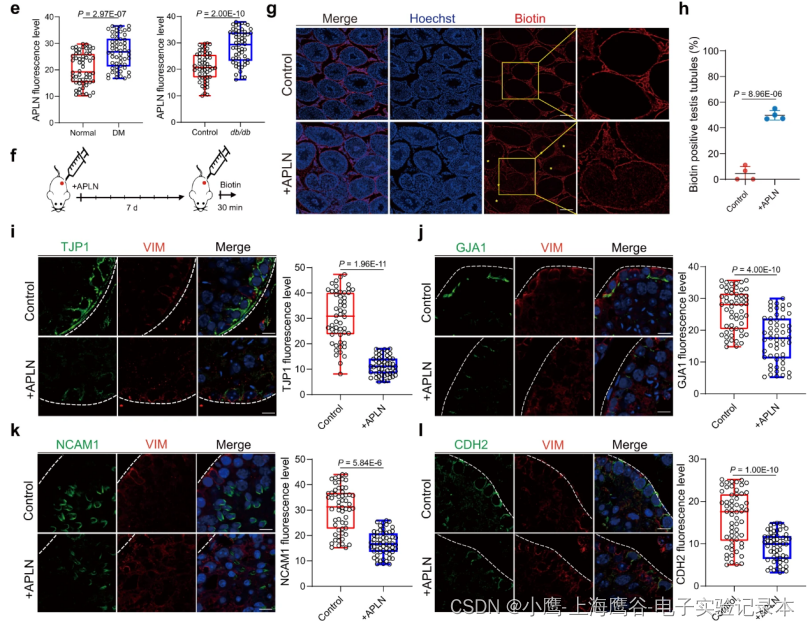
接下来,研究人员进行了配体活性预测,以找到支持细胞中失调的配体及其在 SPG 中的下游靶基因,这突出表明 APLN 是糖尿病条件下支持细胞功能失调的首要候选者。为了评估过量的 APLN 对 BTB 的直接影响,我们将 APLN 肽注射到正常小鼠的睾丸间质中 7 天,然后进行生物素示踪剂测定以评估 BTB 的完整性。结果显示,注射 APLN 的小鼠中生物素阳性曲细精管显著增加,这表明单独过度的 APLN 治疗可能会破坏 BTB 结构。这一发现在用 APLN 注射处理的小鼠的支持细胞中通过紧密连接(TJP1、NCAM1)、间隙连接(GJA1)和基础外质特化(CDH2)的免疫染色信号减少得到进一步验证。这些结果表明,糖尿病患者 APLN 的异常上调通过损害 BTB 相关蛋白导致精子发生缺陷。

图2 过多的 APLN 会导致 BTB 功能障碍
由于糖尿病相关的男性生殖功能障碍是一种代谢紊乱,那么 APLN/APJ 的激活是否对支持细胞的代谢有任何影响?研究人员使用代谢组学分析,证明 APLN 处理在支持细胞中诱导了明显的代谢变化。特别是几种公认的生殖相关代谢物,例如 β-烟酰胺腺嘌呤二核苷酸 (NAD+)、肉碱和谷胱甘肽在 APLN 处理的支持细胞中显着下调,而棕榈酸在 APLN 处理后明显被诱导。

图3 高葡萄糖相关的 APLN 上调损害了 TM4 Sertoli 细胞的代谢稳态
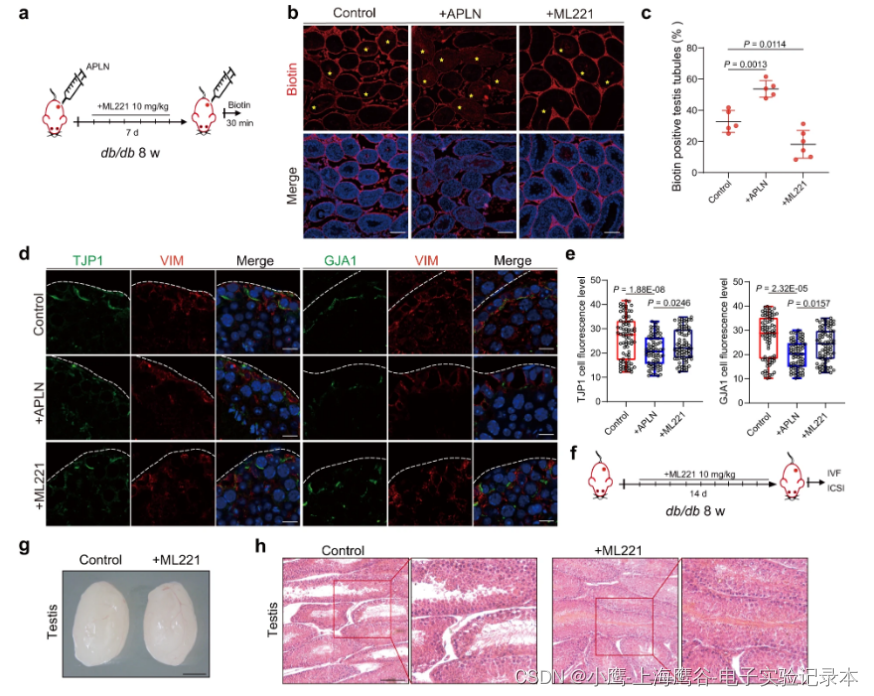
接着,研究人员使用经典的糖尿病db/db小鼠模型,通过注射 APLN 或小分子 APLN 受体拮抗剂 ML221来验证阻断 APLN/APJ 可显着改善 BTB 损伤,同时,可改善糖尿病 db/db 小鼠的功能性精子发生。在 ML221 治疗的糖尿病小鼠中,血液睾酮水平、精子浓度和活力均显着改善,精子显示出增强的卵母细胞受精能力和支持完整胚胎发育的能力。这些结果表明,使用 ML221 阻断 APLN/APJ 不仅可以恢复 BTB 的完整性和睾丸结构,还可以在功能上提高db/db小鼠的精子质量。

图4 靶向 APLN/APJ 可修复 BTB 损伤并提高糖尿病小鼠的精子质量
最后,研究人员还在培养的人类睾丸中验证这些发现。团队优化了一种临时的人类睾丸培养方法,该方法可以在一周内保持支持细胞的特性和活性,但逐渐失去精母细胞和圆形精子细胞。APLN 或 ML221 处理 7 天对培养的人睾丸的形态没有明显影响,然而,与之前的研究结果一致,ML221 可以有效恢复细胞粘附标记物的表达,包括 TJP1,CDH2,人类睾丸中的 GJA1 和 NCAM1,被 APLN 处理严格抑制,表明靶向APLN/APJ可以重建细胞连接蛋白表达,从而减轻糖尿病患者高糖或高APLN诱导的BTB损伤。

图5 抑制 APLN 改善了人类培养的睾丸中的细胞连接蛋白表达的假设机制
总结
本研究对糖尿病患者睾丸的综合单细胞 RNA 测序数据揭示了 APLN/APJ 在高血糖条件下调节 BTB 功能中的重要作用。无论是在细胞模型还是小鼠体内模型中,ML221 都显着恢复了细胞连接蛋白的表达和 BTB 功能。此外,使用经典的糖尿病db/db模型,研究结果表明 ML221 可以有效改善糖尿病小鼠的 BTB 完整性,最重要的是,这种现象也在培养的人类睾丸组织中得到验证,表明操纵 APLN/APJ 可能是一种有效的策略减轻糖尿病患者的生育能力下降。
因此,靶向 APLN/APJ 通路代表了一种很有前途的方法来帮助男性糖尿病患者提高生育能力,为治疗糖尿病相关不育症的临床应用提供了理论基础。
本文来自互联网用户投稿,文章观点仅代表作者本人,不代表本站立场,不承担相关法律责任。如若转载,请注明出处。 如若内容造成侵权/违法违规/事实不符,请点击【内容举报】进行投诉反馈!
