多元方程岭回归
调用sklearn岭回归
import numpy as np
import matplotlib.pyplot as plt
from math import sqrt
from sklearn import linear_model
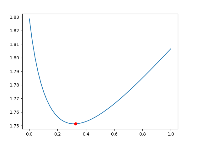
import randomfrom numpy import genfromtxtdef main():data = genfromtxt("longley.csv",delimiter=",")#print (data)x_ =data[1:,2:-1]y_ =data[1:,1]#print (x_,"\n")print (y_,"\n")alphas_test = np.linspace(0.001,1)##print (alphas_test)生成50个值model = linear_model.RidgeCV(alphas = alphas_test,store_cv_values = True)model.fit(x_,y_)#岭系数print ("alpha",model.alpha_)#loss值print("loss:",model.cv_values_.shape)#画图plt.plot(alphas_test,model.cv_values_.mean(axis=0))plt.plot(model.alpha_,min(model.cv_values_.mean(axis=0)),"ro")plt.show()#predictfor i in range(len(y_)):num = model.predict(x_[i,np.newaxis])print ("predict = {}, real = {}".format(num,y_[i]))main()

alpha 0.3272040816326531
loss: (16, 50)
predict = [83.63894532], real = 83.0
predict = [86.9209978], real = 88.5
predict = [88.11030853], real = 88.2
predict = [90.83378316], real = 89.5
predict = [96.19447165], real = 96.2
predict = [97.78575225], real = 98.1
predict = [98.32626763], real = 99.0
predict = [99.99016485], real = 100.0
predict = [103.23182808], real = 101.2
predict = [105.07674862], real = 104.6
predict = [107.40141271], real = 108.4
predict = [109.49953967], real = 110.8
predict = [112.85570844], real = 112.6
predict = [113.94227953], real = 114.2
predict = [115.42620979], real = 115.7
predict = [117.66558197], real = 116.9
手写标准方程岭回归
import numpy as np
import matplotlib.pyplot as plt
from math import sqrt
from sklearn import linear_model
import randomfrom numpy import genfromtxtdef re_least_square(X,Y):l=0.0001one_mat= np.identity(X.shape[1])X = np.mat(X)Y = np.mat(Y)return ((X.T*X + l*one_mat).I*X.T*Y)
def predict_(w,x):result = 0 for i in range(len(w)-1):result += x[0][i]*w[i+1][0]return resultdef main():data = genfromtxt("longley.csv",delimiter=",")x_ =data[1:,2:]y_ =data[1:,1,np.newaxis]x_data = np.concatenate((np.ones((16,1)),x_),axis=1)w = re_least_square(x_data,y_)for i in range(len(y_)):num = predict_(w,x_[i,np.newaxis])print ("predict = {}, real = {}".format(num,y_[i][0]))main()
predict = [[82.15855411]], real = 83.0
predict = [[85.62484719]], real = 88.5
predict = [[86.76475802]], real = 88.2
predict = [[89.67781832]], real = 89.5
predict = [[94.81566671]], real = 96.2
predict = [[96.54643031]], real = 98.1
predict = [[96.98592161]], real = 99.0
predict = [[98.63741912]], real = 100.0
predict = [[101.96261101]], real = 101.2
predict = [[103.68080448]], real = 104.6
predict = [[106.13579146]], real = 108.4
predict = [[108.24878847]], real = 110.8
predict = [[111.69617751]], real = 112.6
predict = [[112.6864056]], real = 114.2
predict = [[113.92919783]], real = 115.7
predict = [[116.26300165]], real = 116.9
数据
longley.csv

本文来自互联网用户投稿,文章观点仅代表作者本人,不代表本站立场,不承担相关法律责任。如若转载,请注明出处。 如若内容造成侵权/违法违规/事实不符,请点击【内容举报】进行投诉反馈!
