Linux背景介绍
Linux背景介绍
- 发展史
- UNIX发展的历史
- Linux发展历史
- 开源
- 企业应用现状
- 官网
- 发行版本
- os概念,定位
发展史
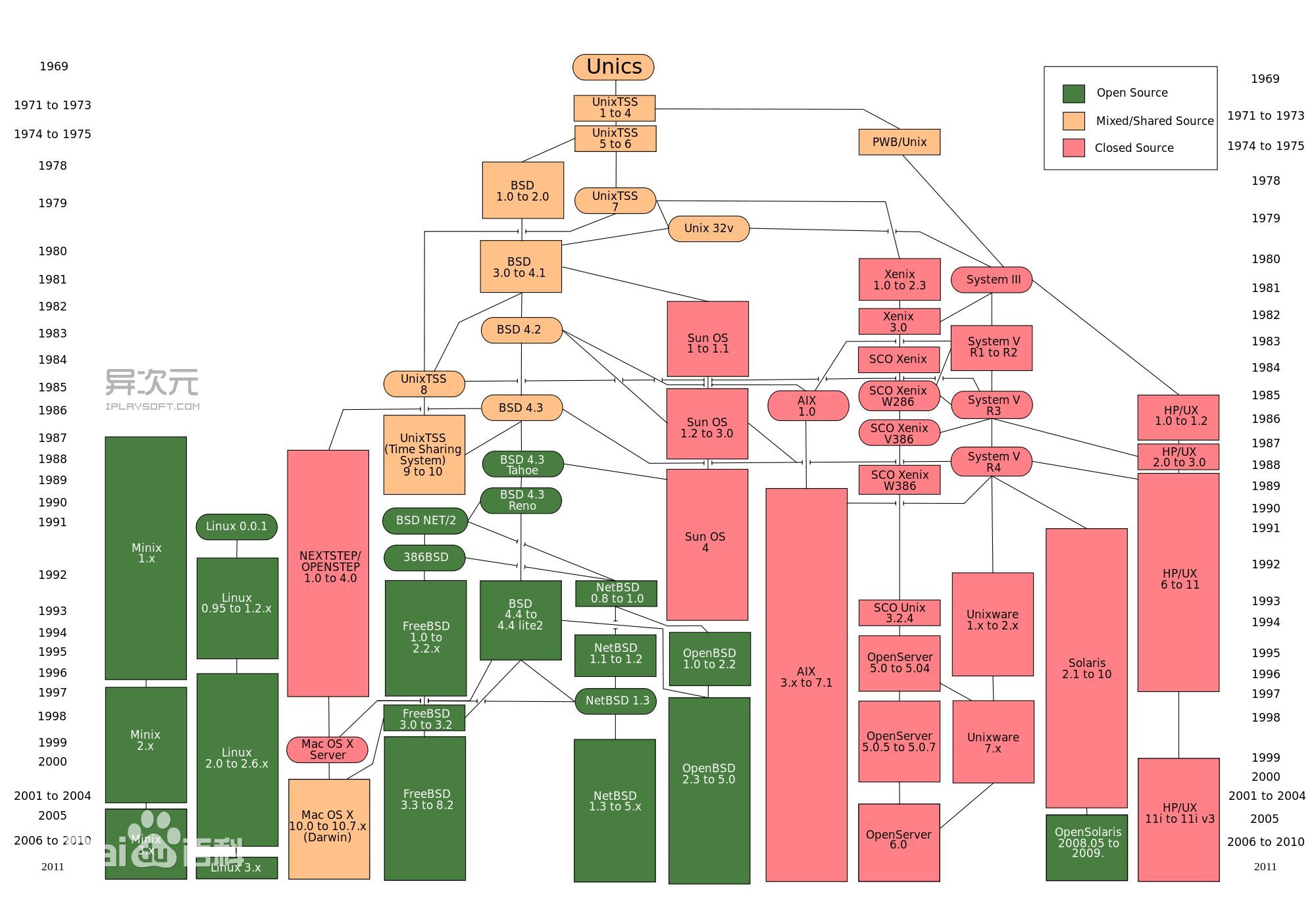
UNIX发展的历史
1968年,一些来自通用电器公司、贝尔实验室和麻省理工学院的研究人员开发了一个名叫Multics的特殊操作系统。Multics在多任务文件管理和用户连接中综合了许多新概念。
1969-1970年,AT&T的贝尔实验室研究人员Ken Tompson和Dennis Ritchie,在采用很多Multics特点的基础上开发了UINX系统。它运行在小型机上,满足了系统对科研环境的要求。从产生开始,UNIX就是一个有价值的、高效的、多用户和多任务的操作系统。UNIX从满足个人的设计需求开始,逐步成长为由许多不同开发商所支持的标准软件产品。
第一个UNIX版本是免费给许多知名大学的计算机系使用的。
1972年,贝尔实验室开始发放商业版本,并且给不同的用户授权使用这个系统,使用者之一是加州大学伯克莱分校的计算机系。伯克莱给系统增加了许多新的特点,后来成为了标准。
1975年伯克莱由下属部门BSD发行了自己的UNIX版本。UNIX的BSD版本成为AT&T贝尔实验室版本的主要竞争者,而其它的独立开发出的UNIX版本也开始萌生。
1980年微软公司开发了叫做Xenix的UNIX PC版本。AT&T发行了第一个商业版本。名叫System Ⅲ,后来被成为对商用软件产品良好支持的System Ⅴ所替代。
同时UNIX的BSD版本不断发展,在70年代末期,BSD UNIX成为了国防部的高科技研究机构科研项目的基础。其结果,伯克莱发行了一个叫做BSD Release 4.2的有效版本。
它包括了高级的文件管理器和基于TCP/IP网络协议的网络特点。现在TCP/IP被Internet所使用。BSD Release4.2被许多厂商所采用,例如SUN Microsystem。
UNIX不同版本的出现导致了UNIX标准的需要,软件开发商不知道他们的程序运行在哪些版本上比较合适。
到80年代中期,两个竞争的标准出现了,一个是基于AT&T的UNIX版本,另一个是BSD版本。在今天的书店里你能发现分别适用于这两个版本的不同的UNIX的书,一些是System V,另一些集中在BSD UNIX。
AT&T建立了一个叫UNIX系统实验室的新组织,它的作用就是综合UNIX的不同版本,集中开发一个标准系统。
1991年,UNIX综合实验室综合了System V Release3,SUN OS和Xenix的所有特点,发行了System V Release4。为了与System V Release 4 竞争,一些其它公司,如IBM和惠普Open Software Foundation(OSF)去产生自己的UNIX标准版本,继而出现了两个标准商业版本OSF版本和System Release 4。
1993年,AT&T把它的UNIX转卖给Novell公司。UNIX系统实验室成为了Novell的UNIX系统小组的一部分。Novell发行了基于System V Release 4的自己的UNIX版本UNIXWare,它可以和Novell公司的Netware系统相联。SUN公司已经把System V Release 4 融进了它的SUN OS,发行了Solaris。两个相互竞争的UNIX使用的图形用户界面(一个叫Motif,另一个叫Openlook),已经合并为一个新的工作平台标准,叫做通用平台环境(CDE)。
Linux发展历史
1991年10月5日,赫尔辛基大学的一名研究生Linus Benedict Torvalds在一个Usenet新闻组(comp.os.minix)中宣布他编制出了一种类似UNIX的小操作系统,叫Linux。新的操作系统是受到另一个UNIX的小操作系统——Minix的启发,该系统是由一名叫Andrew S Tanenbaum的教师开发的。读者也许猜想所发布的这个系统应该是Linux的0.01版本,实际上不是这样。真正的Linux 0.01版本并没有被发布,原因是0.01版本不实用。Linus仅仅在第一个Linux的FTP站点(ftp://nic.funet.fi)上提供过这个版本的的源代码。
Torvalds于10月5日发布的这个Linux版本被称为0.02版,它能够运行GNU Bourne Again Shell(bash)和GNU的 C编译程序(gcc)以及为数不多的其它语言。Torvalds绝对没有想到他设想的一种能够针对高级业余爱好者和黑客们的操作系统已经产生,这就是人们所称的Linux。;
Linux发布时的版本是0.02,后来又有0.03版,然后又跳到0.10版。因为世界各地越来越多的程序员都开始开发Linux,它已经达到0.95版。这就意味着正是公布1.0版本的时间已经为期不远了。正式的1.0版本是在1994年公布的。

开源
Linux是一种自由和开放源代码的类UNIX操作系统,该操作系统的内核由林纳斯托瓦兹在1991年首次发布,之后,在加上用户空间的应用程序之后,就成为了Linux操作系统。严格来讲,Linux只是操作系统内核本身,但通常采用“Linux内核”来表达该意思。而Linux则常用来指基于Linux内核的完整操作系统,它包括GUI组件和许多其他实用工具。
GNU通用公共许可协议(GNU General Public License,简称GNU GPL或GPL),是一个广泛被使用的自由软件许可协议条款,最初由理查德斯托曼为GNU计划而撰写,GPL给予了计算机程序自由软件的定义, 任何基于GPL软件开发衍生的产品在发布时必须采用GPL许可证方式,且必须公开源代码。
Linux是自由软件和开放源代码软件发展中最著名的例子。只要遵循GNU通用公共许可证,任何个人和机构都可以自由地使用Linux的所有底层源代码,也可以自由地修改和再发布。随着Linux操作系统飞速发展,各种集成在Linux上的开源软件和实用工具也得到了应用和普及,因此,Linux也成为了开源软件的代名词。
注意:
代码开源比闭源更稳定更高效(源码之前,了无秘密)
免费开源(可以参与,个人获取源代码)为什么会有一些人参与开发:出于使命感和兴趣,那些人都是行业中的顶尖人才(技术大神、顶级黑客、竞争对手工程师等(不缺钱))
Linux是免费开源的,因此不会做出不符开源精神的事情(赚钱),不会干商业化的事情,更不会去讨好个人(付费端用户),因此Linux操作比较复杂(纯命令行)
企业应用现状
软件的最新版本,企业更倾向于老版本内核(稳定)
- Linux在服务器领域的发展
随着开源软件在世界范围内影响力日益增强,Linux服务器操作系统在整个服务器操作系统市场格局中占据了越来越多的市场份额,已经形成了大规模市场应用的局面。并且保持着快速的增长率。尤其在政府、金融、农业、交通、电信等国家关键领域。此外,考虑到Linux的快速成长性以及国家相关政策的扶持力度,Linux服务器产品一定能够冲击更大的服务器市场。据权威部门统计,目前Linux在服务器领域已经占据75%的市场份额,同时,Linux在服务器市场的迅速崛起,已经引起全球IT产业的高度关注,并以强劲的势头成为服务器操作系统领域中的中坚力量。 - Linux在桌面领域的发展
近年来,特别在国内市场,Linux桌面操作系统的发展趋势非常迅猛。国内如中标麒麟Linux、红旗Linux、深度Linux等系统软件厂商都推出的Linux桌面操作系统,目前已经在政府、企业、OEM等领域得到了广泛应用。另外SUSE、Ubuntu也相继推出了基于Linux的桌面系统,特别是Ubuntu Linux,已经积累了大量社区用户。但是,从系统的整体功能、性能来看,Linux桌面系统与Windows系列相比还有一定的差距,主要表现在系统易用性、系统管理、软硬件兼容性、软件的丰富程度等方面。 - Linux在移动嵌入式领域的发展
Linux的低成本、强大的定制功能以及良好的移植性能,使得Linux在嵌入式系统方面也得到广泛应用,目前Linux以广泛应用于手机、平板电脑、路由器、电视和电子游戏机等领域。在移动设备上广泛使用的Android操作系统就是创建在Linux内核之上的。目前,Android已经成为全球最流行的智能手机操作系统,据2015年权威部门最新统计,Android操作系统的全球市场份额已达84.6%。此外,思科在网络防火墙和路由器也使用了定制的Linux,阿里云也开发了一套基于Linux的操作系统“YunOS”,可用于智能手机、平板电脑和网络电视;常见的数字视频录像机、舞台灯光控制系统等都在逐渐采用定制版本的Linux来实现,而这一切均归功与Linux与开源的力量。 - Linux在云计算/大数据领域的发展
互联网产业的迅猛发展,促使云计算、大数据产业的形成并快速发展,云计算、大数据作为一个基于开源软件的平台,Linux占据了核心优势;据Linux基金会的研究,86%的企业已经使用Linux操作系统进行云计算、大数据平台的构建,目前,Linux已开始取代Unix成为最受青睐的云计算、大数据平台操作系统。
总结:
操作系统:客户端Windows垄断(比mac os便宜);企业端:Linux垄断(免费、企业安全隐患、更稳定、更高效)
Windows操作规则,基本全部都是通过界面完成的
Linux纯命令行
官网

发行版本
- Debian
Debian运行起来极其稳定,这使得它非常适合用于服务器。 debian这款操作系统无疑并不适合新手用户,而是适合系统管理员和高级用户。 - Ubuntu
Ubuntu是Debian的一款衍生版,也是当今最受欢迎的免费操作系统。Ubuntu侧重于它在这个市场的应用,在服务器、云计算、甚至一些运行Ubuntu Linux的移动设备上很常见。Ubuntu是新手用户肯定爱不释手的一款操作系统。红帽企业级Linux 这是第一款面向商业市场的Linux发行版。它有服务器版本,支持众多处理器架构,包括x86和x86_64。红帽公司通过课程红帽认证系统管理员/红帽认证工程师(RHCSA/RHCE),对系统管理员进行培训和认证。 - CentOS
CentOS是一款企业级Linux发行版,它使用红帽企业级Linux中的免费源代码重新构建而成。这款重构版完全去掉了注册商标以及Binary程序包方面一个非常细微的变化。有些人不想支付一大笔钱,又能领略红帽企业级Linux;对他们来说,CentOS值得一试。此外,CentOS的外观和行为似乎与母发行版红帽企业级Linux如出一辙。 CentOS使用YUM来管理软件包。 - Fedora
小巧的Fedora适合那些人:想尝试最先进的技术,等不及程序的稳定版出来。其实,Fedora就是红帽公司的一个测试平台;产品在成为企业级发行版之前,在该平台上进行开发和测试。Fedora是一款非常好的发行版,有庞大的用户论坛,软件库中还有为数不少的软件包。 - Kali Linux
Kali Linux是Debian的一款衍生版。Kali旨在用于渗透测试。Kali的前身是Backtrack。用于Debian的所有Binary软件包都可以安装到Kali Linux上,而Kali的魅力或威力就来自于此。此外,支持Debian的用户论坛为Kali加分不少。Kali随带许多的渗透测试工具,无论是Wifi、数据库还是其他任何工具,都设计成立马可以使用。Kali使用APT来管理软件包。毫无疑问,Kali Linux是一款渗透测试工具,或者是文明黑客(我不想谈论恶意黑客)青睐的操作系统。

总结:
Debian、Ubuntu、 CentOS 、Fedora 、Kali Linux 等是Linux各种商业化的发行版
虽然发行版不同,但是Linux、内核发行版可能是一样的
Linux是一款企业级后台操作系统,命令行方式交互,开源的
os概念,定位
使计算机更好用! 这是操作系统的根本要义!!
有计算机必有操作系统

注:操作系统的核心工作:管理
总结:
笔记本或者服务器必须的由操作系统(Windows、Linux、mac os…)
凡是在网上下载的,或者那你自己写的都是应用软件
操作系统给用户带来的价值,使用计算机硬件的成本降低,具有了大面积被使用的前提
操作系统可以给用户提供一个良好的稳定的操作环境
操作系统和硬件打交道,进行合理的软硬件管理(os管理者、设备驱动执行者、硬件被管理者)
操作系统是一款进行软硬件资源管理的软件
本文来自互联网用户投稿,文章观点仅代表作者本人,不代表本站立场,不承担相关法律责任。如若转载,请注明出处。 如若内容造成侵权/违法违规/事实不符,请点击【内容举报】进行投诉反馈!
