【P19】耳机放大器输出保护电路
我始终坚持好的耳机放大器不应该出现输出直流烧耳机单元的情况,但是这只是成品阶段,在实验阶段,谁也说不准会不会出现故障,因为我在做实验的时候已经烧掉了一大把炮灰耳机,虽然是炮灰,但是后来也烧不起了,这时候我意识到必须做一个保护电路来保护 RMB。
市面上很多耳机放大器都配备保护电路,我的一般都没有,有很多顾客对此非常担忧,实际上,市面上绝大多数的保护电路都是无效的,因为触发电压都在 0.6V 左右,这个门限实在太高了,对于扬声器来说没有问题,但是对耳机来说,还是非常危险的。
要做一个低门限的保护电路,我参考了 ESP 的一个项目:
https://sound-au.com/project175.htm这个项目使用了窗口比较器来控制继电器,在这个项目的基础上,我又增加了门限恒压控制和故障显示的功能,下面就用比较粗糙的手绘电路给大家讲解一下,这个电路非常适合 DIY,当然要想保护电路本身不出现故障,也可以到我家店铺买一件成品或者 PCB 板。
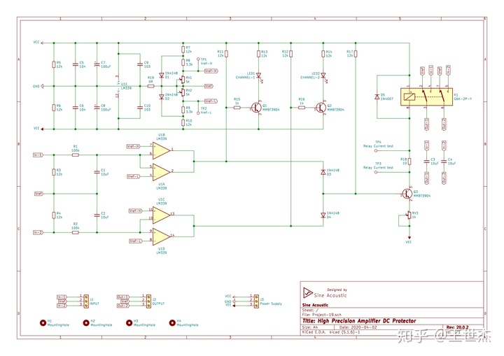
一)简单理解窗口比较器
一般来说,你可以把窗口比较器比做一扇窗,电压超过窗框上沿(Vref-H)和低于窗台(Vref-L)的时候都无法通过,但是音频信号的参考点位 Vref 并不在地板的高度,而应该设置在窗口的中央高度,当输出的信号出现失调产生直流偏移的时候,可能会高于或者低于 Vref,即 Offset V+ 和 Offset V-,如果超过门限电压都会对耳机造成损害,所以我们需要做的就是一旦直流电压超过门限,就控制继电器断开输出连接。
二)设置窗口门限
通过一串电阻和可调电阻依据电阻分压的原理可以设置 Vref-H 和 Vref-L。
一般情况下,将 Vref 直接接入输入信号 GND 就可以,但有时候 BTL 输出中没有 Vref,此时可以通过最左侧的两个等值电阻来获取 1/2VCC 作为参考电压,实际产生门限参考的部分是:二极管、3.3k 电阻和 5k 可调电阻。
二极管提供了一个恒定的可调范围,无论 VCC 或大或小,门限参考调整范围始终在 ±0.7V 以内,大多数情况下,我会设置在 60mV。
三)输入滤波
因为保护电路检测的是直流电压,所以信号输入是要通过低通滤波只保留直流部分。
按照上面的设置,DC_Offset 的频率为 0.3Hz,对于大多数耳机,滤波频率在 20Hz 以下是没有问题的,但是市面上出现的很多设备响应频率都达到了 5Hz(虽然根本听不到),但是还是尽量向下压缩,避免输出设备给出低频信号时造成误触。
4.7uF 电容可以是薄膜电容或者电解电容,使用点解电容时,可以是极性或者非极性电容,都没有太大影响。
四)窗口比较器
上图示意了一个标准的使用 LM393 双比较器的单通道窗口比较器,Vin 接入 DC_Offset,当输入直流超过门限时,Vout 为低电平,可以理解为 NO,在门限范围内为 YES。
10k 电阻是为了拉高 YES 时的输出电压。
五)故障检测显示
这是一个简单的晶体管作为 LED 开关的电路,比较器输出为 YES 时,LED 常量,如果 LED 不亮,那就说明这个通道输出直流超过设置范围了,这个功能在实验时可以非常方便的判断是那个通道出现了故障。
六)双通道与门控制
因为采用双通道的信号继电器,所以需要两个窗口比较器分别检测每个通道直流偏移,但是继电器控制只有一个,这时候需要一个与门逻辑电路来控制继电器,按照上图的方案,无论哪一个通道输出为 NO,继电器都会关闭,只有两个通道同时输出 YES 时,继电器才吸合。
如果只有一个通道故障,继电器会关闭,两个通道的输出都会停止,但是故障显示灯则只有发生故障的通道会熄灭。
这里参与门逻辑的二极管推荐使用开关二极管,反应会比较灵敏。
1K 可调电阻可以用来控制继电器通过的电流,实际使用时,要先在无限号输出时将阻值调整到最大,通电后调整组织,直到继电器吸合,测量 10欧姆电阻两端电压,然后使用欧姆定律简单计算出通过继电器的电流,这个值应该与继电器标称的工作电流一致。
七)完整电路
完整的电路实际使用了 LM339 四通道比较器,它与 LM393 功能性能都是一致的,制造是大多数原件都采用了贴片元件,将整体模块尺寸控制的比较小(4cm x 5cm),双通道的整合方式可以用于立体声两个通道,也可以用于平衡信号单个通道的冷热输出。
唯一需要注意的是,在与放大器使用相同电源时,如果信号输入输出连接了信号地,那么保护板电源接入的时候就不需要再连接 GND 可以避免产生还地干扰。
感谢 Rod Elliott!
正弦声学 耳机放大器输出保护电路 耳放专用高精度可调阈值保护板本文来自互联网用户投稿,文章观点仅代表作者本人,不代表本站立场,不承担相关法律责任。如若转载,请注明出处。 如若内容造成侵权/违法违规/事实不符,请点击【内容举报】进行投诉反馈!
