树莓派Zero W添加音频输出
树莓派Zero W添加音频输出
编译:陈拓chentuo@ms.xab.ac.cn 2018.06.07/2018.07.14
原文:Adding Basic Audio Ouput to Raspberry Pi Zero
https://learn.adafruit.com/adding-basic-audio-ouput-to-raspberry-pi-zero
0. 概述
为了保持树莓派Zero W低成本和尽可能小,Pi Zero W不包括3.5mm音频插座。也没有音频输出端子。下面我们为Pi Zero W添加基本的音频输出。
本文的另一个重点是GPIO引脚复用,也就是通过设置改变引脚的功能。
1. 原理
在其他的树莓派上音频是怎样工作的呢?用于PI的Broadcom芯片组没有真正的模拟输出。作为替代,用两个PWM引脚(脉宽调制)以非常高的速度工作,并且有滤波。PWM频率至少10倍于我们想要重现的音频最高频率。然后,通过调整PWM的占空比,我们就可以“伪造”音频信号。
音频是20Hz到20kHz,从PI输出的PWM是50MHz,所以我们可以很容易地过滤高50MHz输出(无论如何都听不到)。
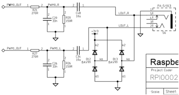
看其他树莓派音频输出示意图,我们可以看到PWM0OUT和PWM1OUT是左右通道。R21和R20是分压器,使3.3V信号下降到约1.1V MAX(这是音频线路电平所需的最大峰值到峰值电压)。
C20/C26与R21/R27一起工作,产生一个“RC低通滤波器”。你可以用1/(2*pi*RC) = 1/(2*pi*270*33*10-9) = 17865 Hz计算截止频率,这非常接近20kHz。
C48/C34作为直流滤波电容器,它只允许交流通过扬声器和耳机。
BAV99 是ESD保护二极管。保护树莓派防止来自PWM引脚的静电。

2. Pi Zero W音频
[https://learn.adafruit.com/adding-basic-audio-ouput-to-raspberry-pi-zero/pi-zero-pwm-audio]
2.1 BCM2835 GPIO功能
在PI Zero W的PCB板上,没有引出PIN PWM0(引脚#40)和PWM1(引脚#45)。但是可以通过GPIO#18(ALT5)访问PWM0,通过GPIO#13(ALT0)或GPIO#19(ALT5)访问PWM1,请参阅下面的引脚和备用功能的完整列表:https://elinux.org/RPi_BCM2835_GPIOs
BCM2835 GPIO功能

GPIO ALT就像单片机的引脚复用。
2.2 在PI Zero W上实现PWM
- 用ssh登录到命令行控制台。
用putty连接电脑和Pi Zero W,看本文最后的参考文档。Host Name填raspberrypi.local,端口22,用户名pi,密码raspberry。
注意:boot分区有一个名为ssh的空文本文件,这个ssh文件容易丢失,如果ssh不能登录了,先检查ssh是否丢失。
- 设置引脚和PWM的方法
有两种选择,简单的方法是使用DTO来设置所有引脚和PWM,但是,我们还没有测试过。另一种方法是手动设置引脚GPIO alt功能,我们已经测试过了,但难度更大!
选择1. 使用设备树覆盖(Device Tree Overlay - DTO)
有两个建议的DTO选项,第一个使用了最近加入的DTO:
1) 有一种简单的方法来配置PWM音频的PI GPIO引脚。只需将以下行添加到/boot/config.txt,即可在引导是重新配置引脚,无需任何外部软件或服务:
dtoverlay=pwm-2chan,pin=18,func=2,pin2=13,func2=4
将左通道映射到引脚33(BCM = 13),将右通道映射到引脚12(BCM = 18)。
我们先用这个方法试试:
命令: sudo nano /boot/config.txt

输入后,使用组合键“Ctrl + X”,然后输入“Y”,回车保存修改。
设置好/boot/config.txt以后,跳转到2.3 低通滤波器接线。
2) 或者,你可以制作自己的DTO,参考下面的文章
嗨,使用dtoValay,我让PWM音频工作在我的pi-zero上:
https://hackaday.io/project/9467-pigrrl-zero/log/35090-pi-zero-pwm-audio-device-tree-overlay
无论哪种方式使用DTO,下一步就是低通滤波器(看本文后面):[https://learn.adafruit.com/adding-basic-audio-ouput-to-raspberry-pi-zero/pi-zero-pwm-audio#low-pass-filter-wiring]
选择2. 手动分配PWM引脚
如果您想设置单独的引脚和用途,则可以手动设置引脚功能。
- 恢复做选择1时修改的/boot/config.txt
pi@raspberrypi:~ $ sudo nano /boot/config.txt
- 重新启动Pi Zero W
pi@raspberrypi:~ $ sudo shutdown -h now
等待电源指示灯熄灭后,关闭电源
重新上电,登录ssh。
- 使用wiringpi的GPIO实用工具
在我们开始之前,先使用wiringpi的GPIO实用工具列出所有GPIO引脚和它们的当前功能/替代设置,请看: http://wiringpi.com/download-and-install/
上的文章:Wiring Pi -GPIO Interface library for the Raspberry Pi。
下载和安装Wiring Pi请看参考文档《树莓派GPIO控制》一文。
读取所有引脚的状态
pi@raspberrypi:~ $ gpio readall

这两个引脚的MODE类型为IN - 这意味着它们只是简单的输入。
- 下载更改GPIO ALT的工具
我们可以在Pi论坛中使用TimG的一个非常方便的工具来手动调整GPIO ALT(https://www.raspberrypi.org/forums/viewtopic.php?f=44&t=39138)。下载地址:https://learn.adafruit.com/pages/6577/elements/1960154/download
以下是完整的代码:
/*
Utility to switch Raspberry-Pi GPIO pin functions
Tim Giles 01/04/2013
Usage:
$ gpio_alt -p PIN_NUMBER -f ALT_NUMBER
Based on RPi code from Dom and Gert, 15-Feb-2013,
and Gnu getopt() example
*/
#include
#include
#include
#include
#include
#include
#define BCM2708_PERI_BASE 0x20000000
#define GPIO_BASE (BCM2708_PERI_BASE + 0x200000) /* GPIO controller */
#define PAGE_SIZE (4*1024)
#define BLOCK_SIZE (4*1024)
int mem_fd;
void *gpio_map;
volatile unsigned *gpio;
void setup_io();
// GPIO setup macros. Always use INP_GPIO(x) before using OUT_GPIO(x) or SET_GPIO_ALT(x,y)
#define INP_GPIO(g) *(gpio+((g)/10)) &= ~(7<<(((g)%10)*3))
#define OUT_GPIO(g) *(gpio+((g)/10)) |= (1<<(((g)%10)*3))
#define SET_GPIO_ALT(g,a) *(gpio+(((g)/10))) |= (((a)<=3?(a)+4:(a)==4?3:2)<<(((g)%10)*3))
#define GPIO_SET *(gpio+7) // sets bits which are 1 ignores bits which are 0
#define GPIO_CLR *(gpio+10) // clears bits which are 1 ignores bits which are 0
int main (int argc, char **argv) {
int opt, flag, n_pin, n_alt;
flag=0;
while ((opt = getopt (argc, argv, "hp:f:")) != -1) {
switch (opt) {
case 'h':
break;
case 'p':
n_pin = atoi(optarg); flag |= 0b0001; break;
case 'f':
n_alt = atoi(optarg); flag |= 0b0010; break;
case '?':
// getopt() prints error messages, so don't need to repeat them here
return 1;
default:
abort ();
}
}
if (flag != 0b0011) {
fprintf (stderr, "Usage:\n$ gpio_alt -p PIN_NUM -f FUNC_NUM\n");
return 1;
}
setup_io(); // Set up gpi pointer for direct register access
INP_GPIO(n_pin); // Always use INP_GPIO(x) before using SET_GPIO_ALT(x,y)
SET_GPIO_ALT(n_pin, n_alt);
printf("Set pin %i to alternative-function %i\n", n_pin, n_alt);
return 0;
}
void setup_io() {
/* open /dev/mem */
if ((mem_fd = open("/dev/mem", O_RDWR|O_SYNC) ) < 0) {
printf("can't open /dev/mem \n");
exit(-1);
}
/* mmap GPIO */
gpio_map = mmap(
NULL, //Any adddress in our space will do
BLOCK_SIZE, //Map length
PROT_READ|PROT_WRITE,// Enable reading & writting to mapped memory
MAP_SHARED, //Shared with other processes
mem_fd, //File to map
GPIO_BASE //Offset to GPIO peripheral
);
close(mem_fd); //No need to keep mem_fd open after mmap
if (gpio_map == MAP_FAILED) {
printf("mmap error %d\n", (int)gpio_map);//errno also set!
exit(-1);
}
// Always use volatile pointer!
gpio = (volatile unsigned *)gpio_map;
}
在Pi ZeroW上,创建一个新文件并进行编辑(不管在什么目录):
pi@raspberrypi:~ $ nano gpio_alt.c
然后粘贴上面的整个代码。保存...
- 编译并安装
编译
pi@raspberrypi:~ $ gcc -o gpio_alt gpio_alt.c
改变所有者
pi@raspberrypi:~ $ sudo chown root:root gpio_alt
给gpio_alt以suid权限,可以像root用户一样操作
pi@raspberrypi:~ $ sudo chmod u+s gpio_alt
将gpio_alt移动到/usr/local/bin/
pi@raspberrypi:~ $ sudo mv gpio_alt /usr/local/bin/
- 现在你可以设置两个GPIO 的ALT功能了!
pi@raspberrypi:~ $ gpio_alt -p 13 -f 0
pi@raspberrypi:~ $ gpio_alt -p 18 -f 5

现在回到wiringPi检查我们是否做到了!
pi@raspberrypi:~ $ gpio readall

你可以看到新的ALT设置。当然,用选择1,设置/boot/config.txt的方法也可以看到这张图,殊途同归嘛。
2.3 低通滤波器接线
现在按照第1节的电路原理图,将低通滤波电路连接到GPIO#13和GPIO#18上,作为PWM1和PWM0。4个二极管可以忽略,跳过二极管。元件的参数不用太严格。


不必做的这么正规,我利用手头的元件,用洞洞板焊了一个低通滤波器,用起来挺好。看,就是这个:

3.5mm音频插座,左右声道和地接线。
用杜邦线和Pi Zero W连接起来,插上耳机:

2.4 设置音频输出
你还需要设置Pi Zero W,这样音频才会通过“耳机插孔”(PWM输出)流出,而不是HDMI。从控制台运行:
pi@raspberrypi:~ $ sudo raspi-config
转到Advanced Options

然后是音频

强制3.5mm耳机

选择OK,回车,然后Finish退出。这个过程你只需要做一次。

2.5 测试
你现在可以播放音频了!要重新启动一下Pi Zero W,注意,不要用reboot命令重启,容易丢失ssh文件!
关机:
- pi@raspberrypi:~ $ sudo shutdown -h now
- 等待电源指示灯熄灭后,关闭电源
插入有源扬声器或耳机,重新上电,登录ssh。
我们使用内置的aplay(该命令是ALSA系统的一部分)音频播放器播放内置的音频文件。运行:
pi@raspberrypi:~ $ aplay /usr/share/sounds/alsa/Front_Center.wav
![]()
你听到声音了吗,音质还不错哦。
2.6 调整音量
你可能会注意到一点点嗡嗡声,或者可能只是声音不大。要获得最佳音质,你需要调节音频电平。你可以用alsamixer或amixer调节音量,但我认为alsamixer更容易。
运行pi@raspberrypi:~ $ alsamixer

在终端上,音量是用ascii字符排列的图像界面来表现的,用4个方向箭头键调节,点击Esc保存并退出。
现在我们再回过头去试试第二种方法,虽然有点麻烦,但是对于机制的理解更好。
3. 自动化
如果你希望在启动时自动设置alt,我可以这样做。
- 首先创建一个shell脚本pwmaudio.sh
pi@raspberrypi:~ $ sudo nano /root/pwmaudio.sh
内容:
#!/bin/bash
/usr/local/bin/gpio_alt -p 13 -f 0
/usr/local/bin/gpio_alt -p 18 -f 5

- 修改权限
运行:
pi@raspberrypi:~ $ sudo chmod +x /root/pwmaudio.sh
- 创建另一个脚本pwmaudio.service
sudo nano /lib/systemd/system/pwmaudio.service
内容:
[Unit]
Description=PWM Audio Service
[Service]
ExecStart=/root/pwmaudio.sh
StandardOutput=null
[Install]
WantedBy=multi-user.target
Alias=pwmaudio.service

保存文件。
- 启用该服务enable
pi@raspberrypi:~ $ sudo systemctl enable pwmaudio.service

- 启动该服务start
pi@raspberrypi:~ $ sudo systemctl start pwmaudio.service
- 重新启动pi
注意:慎用sudo reboot,容易丢失文件,ssh文件很容易丢失。
pi@raspberrypi:~ $ sudo shutdown -h now
等待电源指示灯熄灭后,重新上电。
- 测试
重新登录。运行gpio readall命令来验证是否已设置了alts

成功!
参考文档
- 树莓派介绍https://blog.csdn.net/chentuo2000/article/details/81051241
- 电脑连接树莓派Zero W
https://blog.csdn.net/chentuo2000/article/details/81051308 - 树莓派GPIO控制https://blog.csdn.net/chentuo2000/article/details/81051645
- 树莓派 Zero W+温度传感器DS18B20
https://blog.csdn.net/chentuo2000/article/details/81051701 - Pi Zero PWM Audio - device tree overlay
https://hackaday.io/project/9467-piboy-zero/log/35090-pi-zero-pwm-audio-device-tree-overlay
本文来自互联网用户投稿,文章观点仅代表作者本人,不代表本站立场,不承担相关法律责任。如若转载,请注明出处。 如若内容造成侵权/违法违规/事实不符,请点击【内容举报】进行投诉反馈!
