【案例展示】计算力学降维方法推荐分享
01
前言
本期案例介绍来自河海大学傅卓佳老师团队的作品,团队基于开源国产工业软件集成开发平台--FastCAE,引入团队所发展的计算力学降维方法做为核心求解器,形成相应的计算力学降维方法软件,可用于曲面扩散动力学和结构振动声辐射分析等问题求解。
本期内容将展示基于FastCAE集成的软件其前后处理模块包含的功能以及整合计算力学降维方法求解器的使用效果。
02
项目描述
随着计算机科学与技术的快速发展,计算力学在实际工程应用中的优势也越来越明显。然而,目前计算力学分析的商业软件大都以传统数值算法如有限元法为核心数值算法,有限元法的数值频散现象,计算量随分析频率和计算范围增加而迅速增大等,这些计算瓶颈导致目前的商业计算软件数值仿真某些特定案例分析时存在计算效率较低的问题。

软件界面
因此,团队开发一套基于计算力学降维方法的开源求解器,并结合FastCAE平台,以建立可简单高效求解曲面扩散动力学和结构振动声辐射等问题的国产化自主软件。
计算力学降维方法操作流程
03
软件个性化定制展示
前后处理是一个相对复杂且耗时的工程,因此本项目借助于FastCAE平台并结合本项目中所开发的求解器,初步实现软件基础功能。开发仿真流程主要包括下面三个模块:前处理,求解器,后处理。

仿真流程及前后处理代码实现
①前处理软件界面
为了将本项目所开发的求解器与FastCAE平台结合,还需加入前后处理接口,前后处理接口通过Meshio和VTK库实现。

海洋薄板振动及声辐射模型
因为求解器采用都是无网格数值方法,在前处理时只需要明确节点的信息而不需要明确网格之间的关联信息,故仿真流程中需要读取节点信息进行建立离散数值模型。

空气环境三维结构振动与声辐射模型
②求解器种类及功能
傅卓佳老师团队发展了广义有限差分法、广义有限差分法-奇异边界法以及局部半解析配点法-奇异边界法三种计算力学降维方法。
通过广义有限差分法与奇异边界法耦合,可以用于求解海洋环境中结构的振动与声辐射分析;
局部半解析配点法与奇异边界法耦合,可以用于解决空气环境中结构的振动与声辐射分析;
以广义有限差分法为基础,结合近几年发展的非本征技术和嵌入技术,可以建立曲面线性或者曲面非线性扩散动力学问题的高效数值计算框架。

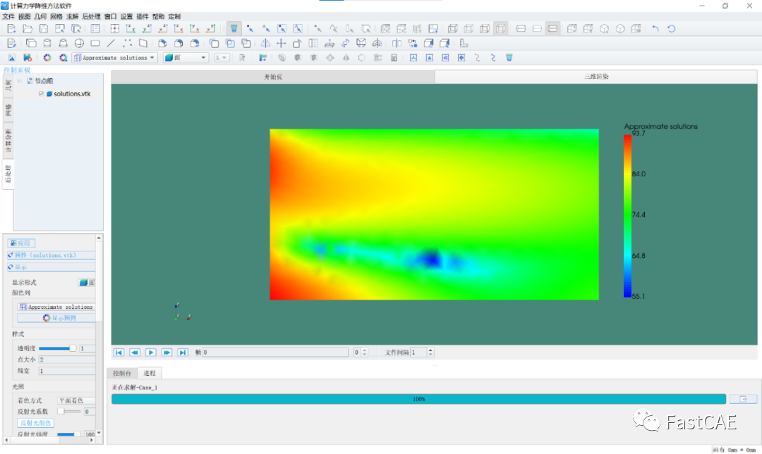
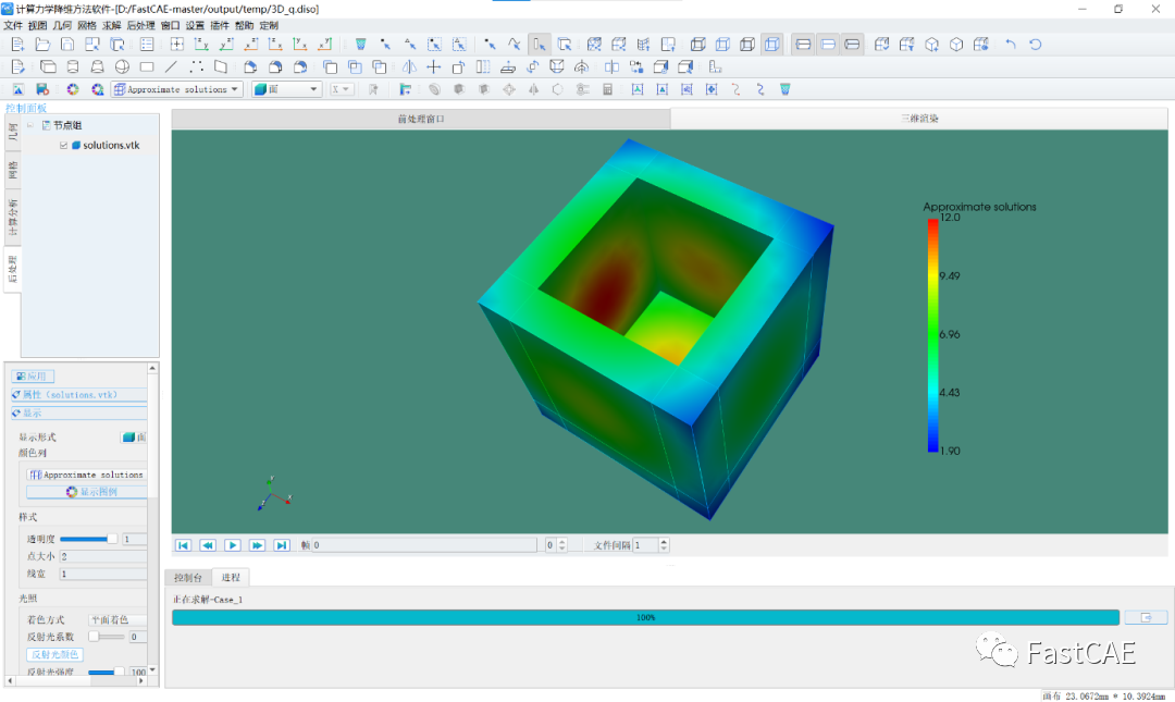
在前处理软件界面中展示的算例模型如下图所示,其分别运用了广义有限差分法-奇异边界法(GFDM-SBM数值模型)和局部半解析配点法-奇异边界法(LMFS-SBM数值模型)进行不同环境中结构的振动与声辐射分析。

GFDM-SBM数值模型问题求解

LMFS-SBM数值模型问题求解
③后处理界面
后处理使用的是FastCAE集成的VTK组件,用于仿真结果的展示。

GFDM-SBM数值模型问题求解的声压级分布

LMFS-SBM数值模型问题求解的声压级分布
04
软件应用实例及准确性验证
以浅海中圆形薄板振动作为仿真算例,通过与有限元软件COMSOL Multiphysics的仿真结果进行比较,验证了广义有限差分法-奇异边界法的有效性和精确性。

05
总结
本次案例分享,是FastCAE集成自研求解器的典型案例,核心求解器使用python语言编写并预留前后处理接口,实现快速集成生成完整的CAE仿真软件并进行可视化操作,提高了软件的易用性。本软件可作为FastCAE孵化的国产自主软件解决方案的优秀案例!
再次感谢河海大学傅卓佳老师团队对开源工业仿真软件集成大赛的信任和倾力支持!
本文来自互联网用户投稿,文章观点仅代表作者本人,不代表本站立场,不承担相关法律责任。如若转载,请注明出处。 如若内容造成侵权/违法违规/事实不符,请点击【内容举报】进行投诉反馈!
