UTSim:无人机空中交通集成、控制和通信的框架和模拟器
计算机仿真资源的可用性有利于无人机的开发和在现实应用中的集成,因为它们降低了成本、风险、开发和测试时间,并提高了安全水平。一些研究人员为自己的定制特殊无人机和应用开发了自己的模拟环境。然而,使用多个无人机仿真环境很难建立可持续的研究,因为很难比较使用不同仿真平台模拟的不同算法。因此,确实需要开发一种标准且易于使用的模拟器,该模拟器可以使用具有不同特性的任何类型的无人机模拟不同场景和应用。模拟器应允许实现不同的算法,如路径规划、障碍回避、通信协议等。
这里提出的模拟器旨在使研究人员能够轻松创建自动化和灵活的无人机相关测试环境。它允许创建不同的无人机模拟场景,并能够测试算法,如感知和避免(S&A)和碰撞避免算法。该模拟器使用户可以在每个模拟会话中完全控制无人机的数量、每个无人机的类型、初始位置和目标位置等。它为用户提供了指定环境属性的能力,例如环境的维度和被动对象的数量、维度和位置。可以控制无人机以预定义的高度和速度从起点移动到目标位置。无人机起飞并开始执行任务后,也允许改变高度、速度、旋转,甚至目标位置。
模拟器平台:Unity
该模拟器是使用Unity游戏引擎开发的。Unity是由Unity Technologies开发的独立于平台的游戏引擎。它用于开发计算机、游戏控制台和移动设备的模拟器和视频游戏。它支持二维和三维图形,如图1所示。此外,游戏引擎通过C#、JavaScript、Unity Script或BOO编码语言提供脚本。

图1 Unity主窗口
Unity平台定制和配置
使用的主要部件如下:
①Transform:任何游戏对象的变换组件都会跟踪其位置。
② Rigid-Body: 该组件将牛顿物理规则添加到游戏对象中。
③Mesh render: 该组件处理游戏对象的渲染。
④ Scripts: 游戏对象中的脚本必须继承所谓的单行为类。

图2 Unity游戏对象组件
游戏对象组件如图2所示。游戏对象的状态及其属性值可以保存到XML文件中,以用于日志记录。这使得以后能够研究和分析测试中某些算法的效率。
模拟器架构

图3 UTSim输入配置和输出文件
这些XML文件负责配置环境、无人机和模拟场景,如下所示:
①Environment Config: 环境配置XML文件包含初始化环境的所有必要信息,以及实例化和控制无人机的重要信息,例如无人机的类型、当前位置和目标位置。
②UAV Commands: 该文件以无人机需要执行的一组预定义动作的形式描述了模拟场景的详细信息。
③ UAV Config: 该XML文件包含将要使用的UAV类型的配置。
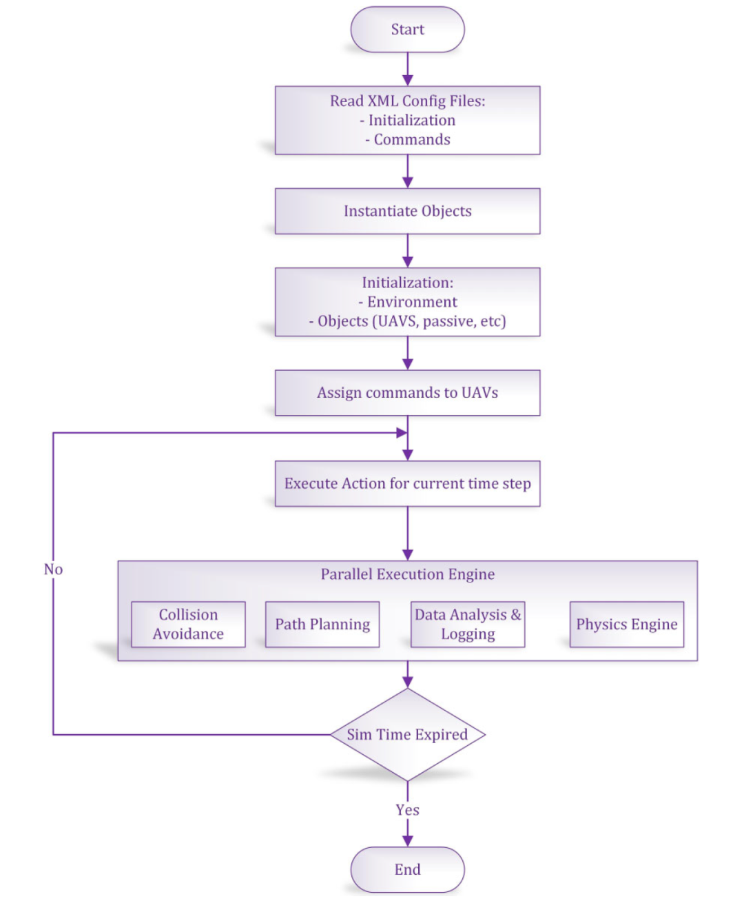
图4显示了UTSim模拟会话的流程:
①首先,读取XML配置文件。
②然后,将命令分配给每个无人机,这些命令可以被视为无人机的飞行计划,刚刚创建并初始化。

图4 模拟器流程图
无人机支持的动作如图5所示,用可读语言描述了无人机在模拟会话期间能够执行的可能基本要素。在模拟过程中,这些动作被解码并转换为Unity可以处理的C代码。

图5 UTSim支持的无人机行动
UTSim通信模型
消息通信的一个基本假设是,假设每个消息广播到n米的半径,其中n是每种无人机类型的可配置参数。每个无人机需要处理在特定预定义半径内广播的消息(Rsensing)。该参数(Rsensing)应根据无人机类型和速度进行配置,因为更快的速度需要处理更大的半径。

图6 UTSim通信模型
为了实现上述要求,环境中不同对象之间的消息交换通过一个称为“空间通信介质”(SCM)的新对象进行,如图6所示。该介质充当消息服务的中间代理。它可以访问正在发送的所有消息,并负责将消息传递给预期的收件人。
模拟场景
为了演示模拟器的功能,介绍了三种模拟场景。这三种场景是旨在演示拟议模拟器的一些重要功能,但不是其所有功能。
1.第一种场景:基本操作
在第一个场景中,演示了UTSim的基本功能和操作。该场景引入了不同类型的主动和被动物体,以及无人机的感应范围。如图7所示,三架无人机(1、2和3)被命令飞往三个不同的目标点。场景还包括两个被动对象,一栋高楼和一栋房子。场景设置为不会发生碰撞。虽然每个无人机都从自己的角度单独记录事件,但重点将放在无人机1的航迹上。

图7 第一种场景:三架无人机,配备多个被动系统物体
图8显示了UAV 1记录的消息的时间线。

图8 第一个场景中UAV 1的消息日志
2.第二种场景:定期消息
在此场景中,演示了定期更新消息的概念。该场景的重点是显示无人机起飞和降落时的定期消息量。在该场景中,10架无人机从一个点发射,但时间不同。它们向外起飞,如图9所示。它们都以相同的速度行驶。因为10架无人机中的每一架都朝着不同的方向飞行,他们永远不会崩溃。

图9 第二种场景:10架无人机
每个无人机都有一个预定义的目标。该场景的目的是检查通信日志,该日志记录了媒体从所有无人机看到的消息。这种情况下的无人机已配置为每10秒广播一次定期消息。图10显示了模拟时间(t=0)和(t=1100)之间的更新消息数。该图汇总了每10秒广播的定期消息数。

图10 10秒间隔内定期更新消息数量的总和
3.第三种场景:可扩展性和冲突
在这种场景下,如图11所示,UTSim的可扩展性通过尝试模拟多达1500架无人机同时飞行来证明。在这种情况下,每个无人机都有一个目标,如果两个无人机距离太近,就允许它们碰撞。这种情况重复了多次,每次都有不同数量的无人机。

图11 第三种场景:碰撞无人机
图12显示了使用不同数量的无人机每次运行时记录的碰撞绝对数量。例如,当有750架无人机时,相互碰撞的无人机略少于600架。图中显示,碰撞次数是线性的,与无人机的数量成正比。

图12 碰撞无人机的数量与总启动无人机的数量
本文提出了一种称为UTSim的模拟器。UTSim使研究人员能够指定环境的属性无人机的数量和类型,以及管理空中交通集成问题(如通信、路径规划、防撞等)的协议和算法。对所提出的模拟器进行了详细解释,并提出了几个模拟场景来说明模拟器的功能。
源自:International Journal of Advanced Robotic Systems September-October 2019: 1–19.
本文来自互联网用户投稿,文章观点仅代表作者本人,不代表本站立场,不承担相关法律责任。如若转载,请注明出处。 如若内容造成侵权/违法违规/事实不符,请点击【内容举报】进行投诉反馈!
