我曾经参加校赛制作的直流稳压电源(转自新浪博客)
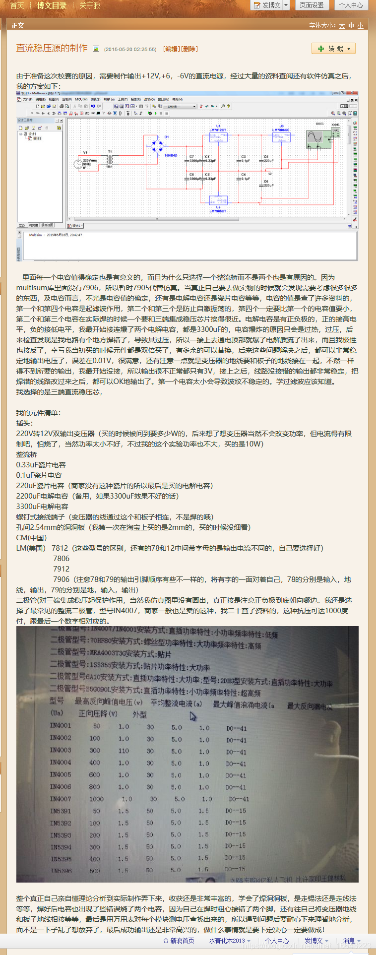
由于准备这次校赛的原因,需要制作输出+12V,+6,-6V的直流电源,经过大量的资料查阅还有软件仿真之后,我的方案如下:

里面每一个电容值得确定也是有意义的,而且为什么只选择一个整流桥而不是两个也是有原因的。因为multisum库里面没有7906,所以暂时7905代替仿真。当真正自己要去做实物的时候就会发现需要考虑很多很多的东西,及电容而言,不光是电容值的确定,还有是电解电容还是瓷片电容等等,电容的值是查了许多资料的,第一个和第四个电容是起滤波作用,第二个和第三个是防止自激振荡的,第四个一定要比第一个的电容值要小,第二个和第三个电容在实际焊的时候一个要和三端集成稳压芯片挨得很近。电解电容是有正负极的,正的接高电平,负的接低电平,我最开始接连爆了两个电解电容,都是3300uF的,电容爆炸的原因只会是过热,过压,后来检查发现是我电路有个地方焊错了,导致其过压,所以一接上去通电顶部就爆了电解质流了出来,而且我极性也接反了,幸亏我当初买的时候元件都是双倍买了,有多余的可以替换,后来这些问题解决之后,都可以非常稳定地输出电压了,误差在0.01V,很满意,还有注意一点就是变压器的地线要和板子的地线接在一起,不然一样得不到所要的输出,我最开始没接,所以输出很不正常都只有3V,接上之后,线路没接错的输出都非常稳定,把焊错的线路改过来之后,都可以OK地输出了。第一个电容太小会导致波纹不稳定的。学过滤波应该知道。
我选择的是三端直流稳压芯,
我的元件清单:
插头:
220V转12V双输出变压器(买的时候被问到要多少W的,后来想了想变压器当然不会改变功率,但电流得有限制吧,怕烧了,当然功率太小不好,不过我的这个实验功率也不大,买的是10W)
整流桥
0.33uF瓷片电容
0.1uF瓷片电容
220uF瓷片电容(商家没有这种瓷片的所以最后是买的电解电容)
2200uF电解电容(备用,如果3300uF效果不好的话)
3300uF电解电容
螺钉式接线端子(变压器的线通过这个和板子相连,不是焊的哦)
孔间2.54mm的洞洞板(我第一次在淘宝上买的是2mm的,买的时候没细看)
CM(中国)
LM(美国) 7812(这些型号的区别,还有的78和12中间带字母的是输出电流不同的,自己要选择好)
7806
7912
7906(注意78和79的输出引脚顺序有些不一样的,将有字的一面对着自己,78的分别是输入,地线,输出,79的分别是地,输入,输出)
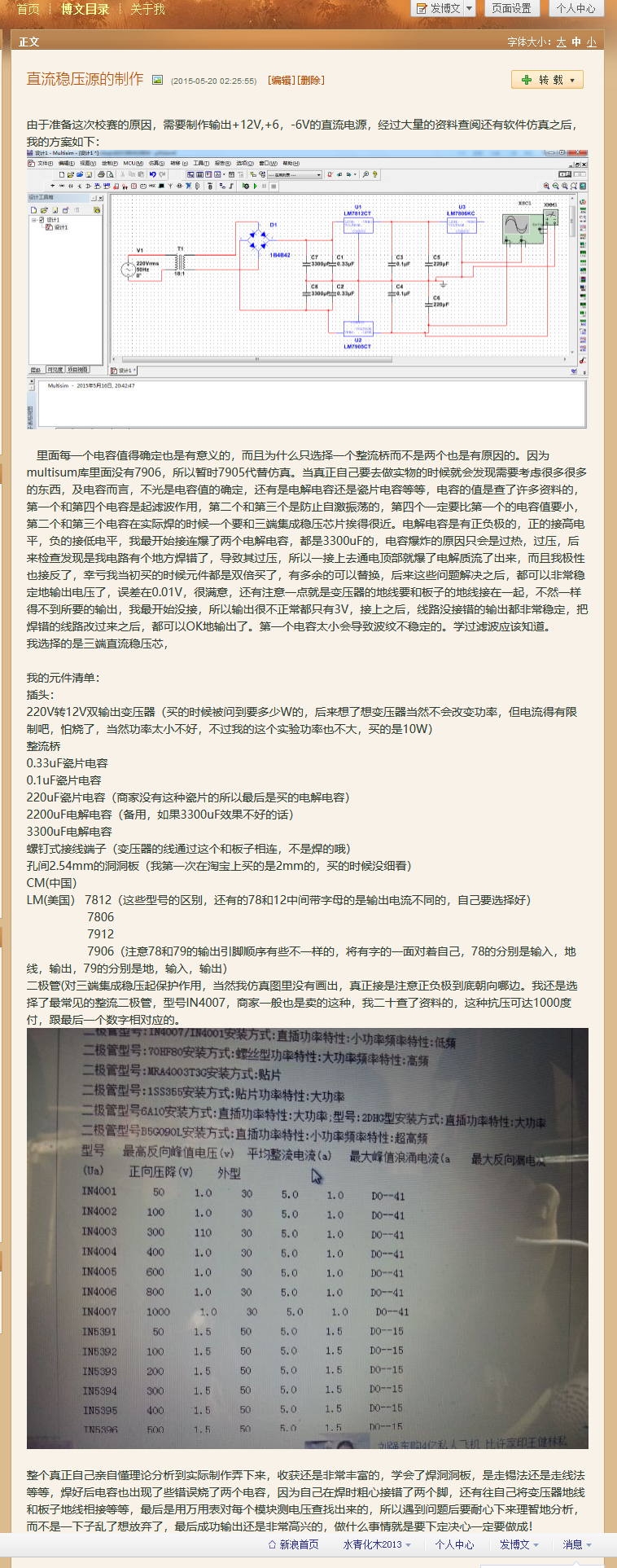
二极管(对三端集成稳压起保护作用,当然我仿真图里没有画出,真正接是注意正负极到底朝向哪边。我还是选择了最常见的整流二极管,型号IN4007,商家一般也是卖的这种,我二十查了资料的,这种抗压可达1000度付,跟最后一个数字相对应的。

整个真正自己亲自懂理论分析到实际制作弄下来,收获还是非常丰富的,学会了焊洞洞板,是走锡法还是走线法等等,焊好后电容也出现了些错误烧了两个电容,因为自己在焊时粗心接错了两个脚,还有往自己将变压器地线和板子地线相接等等,最后是用万用表对每个模块测电压查找出来的,所以遇到问题后要耐心下来理智地分析,而不是一下子乱了想放弃了,最后成功输出还是非常高兴的,做什么事情就是要下定决心一定要做成!
http://blog.sina.com.cn/s/blog_c0e651900102vnvl.html

本文来自互联网用户投稿,文章观点仅代表作者本人,不代表本站立场,不承担相关法律责任。如若转载,请注明出处。 如若内容造成侵权/违法违规/事实不符,请点击【内容举报】进行投诉反馈!
