Python酒店宾馆攻略和点评系统毕业设计成品作品(5)开题报告
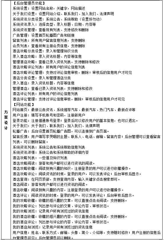
主要目标是设计并能够实现一个基于Python技术的酒店攻略和点评网站系统,整个网站项目使用了B/S架构,基于python的Django框架下开发;管理员通过后台设置网站名称、关于我们、录入系统公告帮助信息、设置轮播图、留言管理、会员管理、录入酒店攻略知识和评论管理、录入酒店宾馆信息和酒店宾馆评论管理等;用户浏览网站注册登录、查看系统公告和帮助信息、查看酒店攻略知识、查看酒店宾馆介绍信息、对酒店宾馆可以进行收藏、在线点评等操作。
Python酒店宾馆攻略点评系统毕业设计成品作品开题报告




参考来源:https://www.hzyaoyi.cn/pc_jiaocheng_tushu_index.php?/137/3052.html
本文来自互联网用户投稿,文章观点仅代表作者本人,不代表本站立场,不承担相关法律责任。如若转载,请注明出处。 如若内容造成侵权/违法违规/事实不符,请点击【内容举报】进行投诉反馈!
