二、PFC电路——参数整定、环路分析、电路仿真
1 主要参数计算
1.1 设计要求
| 指标名称 | 参数 |
|---|---|
| 最低交流输入电压有效值 | U i n − r m s − m i n = 5 V U_{in-rms-min}=5V Uin−rms−min=5V |
| 最高交流输入电压有效值 | U i n − r m s − m a x = 10 V U_{in-rms-max}=10V Uin−rms−max=10V |
| 交流电源频率 | f a c = 50 H z f_{ac}=50Hz fac=50Hz |
| 输出直流电压 | U d c = 24 V U_{dc}=24V Udc=24V |
| 输出功率 | P o u t = 6 W P_{out}=6W Pout=6W |
| 最差工况下满载效率 | η = 98 \eta=98 η=98% |
| 开关频率 | f s w = 100 K H z f_{sw}=100KHz fsw=100KHz |
| 输出电压纹波峰峰值 | U o u t − p k = 0.1 V U_{out-pk}=0.1V Uout−pk=0.1V |
1.2 参数设计
输出电流: I o u t = P o u t U d c = 0.25 A I_{out}=\frac{P_{out}}{U_{dc}}=0.25A Iout=UdcPout=0.25A
最大输入功率: P i n = P o u t η = 6.122 W P_{in}=\frac{P_{out}}{\eta}=6.122W Pin=ηPout=6.122W
输入电流最大有效值: I i n − r m s − m a x = P i n U i n − r m s − m i n = 1.224 A I_{in-rms-max}=\frac{P_{in}}{U_{in-rms-min}}=1.224A Iin−rms−max=Uin−rms−minPin=1.224A
输入电流有效值峰值: I i n − r m s − p k = I i n − r m s − m a x ∗ 2 = 1.732 A I_{in-rms-pk}=I_{in-rms-max}*\sqrt{2}=1.732A Iin−rms−pk=Iin−rms−max∗2=1.732A
高频纹波电流取输入电流峰值的5%: I h f = 5 I_{hf}=5 Ihf=5% ∗ I i n − r m s − m a x = 0.061 A *I_{in-rms-max}=0.061A ∗Iin−rms−max=0.061A
输入电感电流最大峰值: I L p k = I i n − r m s − p k + 0.5 ∗ I h f = 1.762 A IL_{pk}=I_{in-rms-pk}+0.5*I_{hf}=1.762A ILpk=Iin−rms−pk+0.5∗Ihf=1.762A
升压电感最小值: L m i n = 0.25 ∗ U d c I h f ∗ f s = 0.98 m H L_{min}=\frac{0.25*U_{dc}}{I_{hf}*f_s}=0.98mH Lmin=Ihf∗fs0.25∗Udc=0.98mH
输出电容最小值: C m i n = I o u t π ∗ 2 ∗ f a c ∗ U o u t − p k = 7.958 m F C_{min}=\frac{I_{out}}{\pi *2*f_{ac}*U_{out-pk}}=7.958mF Cmin=π∗2∗fac∗Uout−pkIout=7.958mF
2 环路分析
2.1 小信号模型分析

根据前一章节所讲,上图为APFC电路的控制框图,在这里可能由于对输入为交流和传统Boost电路不同,对于电路的分析无从下手,但它的本质就是Boost变换器,按照Boost电路进行小信号建模分析即可。
在建模前先做假设
1. 加入的小信号扰动为低频信号,即加入的扰动信号频率要远小于开关频率。
2. 假设电路的中的状态变量都为小纹波状态变量。
3. 假设加入的小信号扰动分量的幅值足够小。

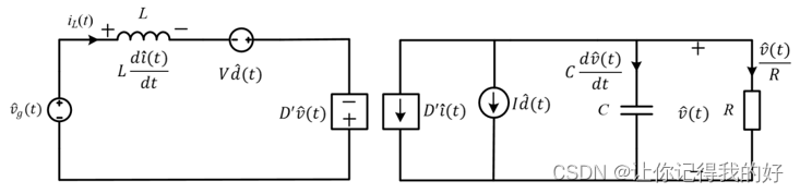
其中, v g ( t ) v_g(t) vg(t)为输入电源, L L L为升压电感, v L ( t ) v_L(t) vL(t)为电感两端的电压,其正负方向如上图所示, i L ( t ) i_L(t) iL(t)为电感电流,电流方向如图所示,电感电流为 i ( t ) i(t) i(t), v ( t ) v(t) v(t)为负载电压。
当开关处于位置1时,对应工作状态1,电感在储能阶段。
由上图可 以推算电感电压 v L ( t ) v_L(t) vL(t)为输入电压 v g ( t ) v_g(t) vg(t),电容电流 i C ( t ) i_C(t) iC(t)在幅值上等于输出电流,方向相反。公式如下:
v L ( t ) = L d i L ( t ) d t = v g ( t ) i C ( t ) = C d v ( t ) d t = − v ( t ) R (1) v_L(t)=L\frac{di_L(t)}{dt}=v_g(t)\\ i_C(t)=C\frac{dv(t)}{dt}=-\frac{v(t)}{R}\tag{1} vL(t)=LdtdiL(t)=vg(t)iC(t)=Cdtdv(t)=−Rv(t)(1)
当开关处于位置2时,对应工作状态2,电源和电感串联为负载和电容供能。

等效电路图:

由上图根据KVL定律推算出电感电压 v L ( t ) v_L(t) vL(t)为输入电压 v g ( t ) v_g(t) vg(t)与输出电压 v ( t ) v(t) v(t)相减,电感电流 i L ( t ) i_L(t) iL(t)等于电容电流 i C ( t ) i_C(t) iC(t)和输出电流之和。公式如下:
v L ( t ) = L d i L ( t ) d t = v g ( t ) − v ( t ) i C ( t ) = C d v ( t ) d t = i L ( t ) − v ( t ) R (2) v_L(t)=L\frac{di_L(t)}{dt}=v_g(t)-v(t)\\ i_C(t)=C\frac{dv(t)}{dt}=i_L(t)-\frac{v(t)}{R}\tag{2} vL(t)=LdtdiL(t)=vg(t)−v(t)iC(t)=Cdtdv(t)=iL(t)−Rv(t)(2)
根据电感电压满足伏秒平衡得输出电压关于占空比和输入电压满足以下关系:
0 = V g ( t ) D T s + ( 1 − D ) T S [ V g ( t ) − V ( t ) ] 化简得: V ( t ) V g ( t ) = 1 1 − D (3) 0=V_g(t)DT_s+(1-D)T_S[V_g(t)-V(t)]\\ 化简得:\frac{V(t)}{V_g(t)}=\frac{1}{1-D}\tag{3} 0=Vg(t)DTs+(1−D)TS[Vg(t)−V(t)]化简得:Vg(t)V(t)=1−D1(3)
根据电容电流满足安秒平衡得电感电流平均值关于占空比和输入电压满足以下关系:
0 = − V ( t ) R [ D T s + ( 1 − D ) T s ] + ( 1 − D ) T s I L ( t ) 化简得: I L = V ( t ) ( 1 − D ) R = V g ( t ) ( 1 − D ) 2 R (4) 0=-\frac{V(t)}{R}[DT_s+(1-D)T_s]+(1-D)T_sI_L(t)\\ 化简得:I_L=\frac{V(t)}{(1-D)R}=\frac{V_g(t)}{(1-D)^2R}\tag{4} 0=−RV(t)[DTs+(1−D)Ts]+(1−D)TsIL(t)化简得:IL=(1−D)RV(t)=(1−D)2RVg(t)(4)
考虑电感电流在连续情况下,电感上的电压和电流满足以下关系:
{ L d i L ( t ) d t = v g ( t ) , 0 ≤ t ≤ d T s L d i L ( t ) d t = v g ( t ) − v ( t ) , d T s ≤ t ≤ T s (5) \begin{cases} L\frac{di_L(t)}{dt}=v_g(t),0 \leq t \leq dT_s\\ L\frac{di_L(t)}{dt}=v_g(t)-v(t),dT_s \leq t \leq T_s\tag{5} \end{cases} {LdtdiL(t)=vg(t),0≤t≤dTsLdtdiL(t)=vg(t)−v(t),dTs≤t≤Ts(5)
在 ( 0 ∼ T ) (0 \sim T) (0∼T)时间段内,负载上的电流满足:
i C ( t ) + v ( t ) R = i L ( 1 − d ) (6) i_C(t)+\frac{v(t)}{R}=i_L(1-d)\tag{6} iC(t)+Rv(t)=iL(1−d)(6)
根据(6)式把(5)式改写成等式:
L d i L d t = d ( t ) v g ( t ) + [ 1 − d ( t ) ] [ v g ( t ) − v ( t ) ] = v g ( t ) − ( 1 − d ( t ) ) v ( t ) (7) L\frac{di_L}{dt}=d(t)v_g(t)+[1-d(t)][v_g(t)-v(t)]=v_g(t)-(1-d(t))v(t)\tag{7} LdtdiL=d(t)vg(t)+[1−d(t)][vg(t)−v(t)]=vg(t)−(1−d(t))v(t)(7)
电容上的电压和电流满足以下关系:
{ C d v ( t ) d t = − v ( t ) R , 0 ≤ t ≤ d T s C d v ( t ) d t = i L ( t ) − v ( t ) R , d T s ≤ t ≤ T s (8) \begin{cases} C\frac{dv(t)}{dt}=-\frac{v(t)}{R},0 \leq t \leq dT_s\\ C\frac{dv(t)}{dt}=i_L(t)-\frac{v(t)}{R},dT_s \leq t \leq T_s\tag{8} \end{cases} {Cdtdv(t)=−Rv(t),0≤t≤dTsCdtdv(t)=iL(t)−Rv(t),dTs≤t≤Ts(8)
同样根据(6)式把(8)式改写成等式:
C d v ( t ) d t = [ 1 − d ( t ) ] i L ( t ) − v ( t ) R (9) C\frac{dv(t)}{dt}=[1-d(t)]i_L(t)-\frac{v(t)}{R}\tag{9} Cdtdv(t)=[1−d(t)]iL(t)−Rv(t)(9)
在稳态方程的稳态值上分别注入小信号扰动量–[ v ^ g ( t ) 、 v ^ ( t ) 、 i ^ ( t ) 、 d ^ ( t ) \hat{v}_g(t)、\hat{v}(t)、\hat{i}(t)、\hat{d}(t) v^g(t)、v^(t)、i^(t)、d^(t)],即信号的周期稳定量平均值等于大信号值加上小信号扰动注入量,分别带入(7)式和(9)式,得:
L d [ i ( t ) + i ^ ( t ) ] d t = [ v g + v ^ ( t ) ] − [ 1 − ( d + d ^ ( t ) ) ] [ v ( t ) + v ^ ( t ) ] 化简得: L d i ^ ( t ) d t = v ^ g ( t ) − [ 1 − d ( t ) ] v ^ ( t ) + v ( t ) d ^ ( t ) + d ^ ( t ) v ^ ( t ) C d [ v ( t ) + v ^ ( t ) ] d t = [ 1 − ( 1 − ( d ( t ) + d ^ ( t ) ) ] [ i ( t ) + i ^ ( t ) ] − v ( t ) + v ^ ( t ) R 化简得: C d v ^ ( t ) d t = [ 1 − d ( t ) ] i ^ ( t ) − v ^ ( t ) R − i ( t ) d ^ ( t ) − d ^ ( t ) v ^ ( t ) (10) L\frac{d[i(t)+\hat{i}(t)]}{dt}=[v_g+\hat{v}(t)]-[1-(d+\hat{d}(t))][v(t)+\hat{v}(t)]\\ 化简得:L\frac{d\hat{i}(t)}{dt}=\hat{v}_g(t)-[1-d(t)]\hat{v}(t)+v(t)\hat{d}(t)+\hat{d}(t)\hat{v}(t)\\ C\frac{d[v(t)+\hat{v}(t)]}{dt}=[1-(1-(d(t)+\hat{d}(t))][i(t)+\hat{i}(t)]-\frac{v(t)+\hat{v}(t)}{R}\\ 化简得:C\frac{d\hat{v}(t)}{dt}=[1-d(t)]\hat{i}(t)-\frac{\hat{v}(t)}{R}-i(t)\hat{d}(t)-\hat{d}(t)\hat{v}(t)\tag{10} Ldtd[i(t)+i^(t)]=[vg+v^(t)]−[1−(d+d^(t))][v(t)+v^(t)]化简得:Ldtdi^(t)=v^g(t)−[1−d(t)]v^(t)+v(t)d^(t)+d^(t)v^(t)Cdtd[v(t)+v^(t)]=[1−(1−(d(t)+d^(t))][i(t)+i^(t)]−Rv(t)+v^(t)化简得:Cdtdv^(t)=[1−d(t)]i^(t)−Rv^(t)−i(t)d^(t)−d^(t)v^(t)(10)
根据(10)式得:
L d i ^ ( t ) d t = v ^ g ( t ) − [ 1 − d ( t ) ] v ^ ( t ) + v ( t ) d ^ ( t ) + d ^ ( t ) v ^ ( t ) C d v ^ ( t ) d t = [ 1 − d ( t ) ] i ^ ( t ) − v ^ ( t ) R − i ( t ) d ^ ( t ) − d ^ ( t ) v ^ ( t ) (11) L\frac{d\hat{i}(t)}{dt}=\hat{v}_g(t)-[1-d(t)]\hat{v}(t)+v(t)\hat{d}(t)+\hat{d}(t)\hat{v}(t)\\ C\frac{d\hat{v}(t)}{dt}=[1-d(t)]\hat{i}(t)-\frac{\hat{v}(t)}{R}-i(t)\hat{d}(t)-\hat{d}(t)\hat{v}(t)\tag{11} Ldtdi^(t)=v^g(t)−[1−d(t)]v^(t)+v(t)d^(t)+d^(t)v^(t)Cdtdv^(t)=[1−d(t)]i^(t)−Rv^(t)−i(t)d^(t)−d^(t)v^(t)(11)
式中存在二阶变量,即为非线性函数,根据分析前做小信号分析的假设可知:
d ^ ( t ) v ^ ( t ) ≪ ∣ v ^ g ( t ) − [ 1 − d ( t ) ] v ^ ( t ) + v ( t ) d ^ ( t ) ∣ d ^ ( t ) v ^ ( t ) ≪ ∣ [ 1 − d ( t ) ] i ^ ( t ) − v ^ ( t ) R − i ( t ) d ^ ( t ) ∣ (12) \hat{d}(t)\hat{v}(t)\ll|\hat{v}_g(t)-[1-d(t)]\hat{v}(t)+v(t)\hat{d}(t)|\\ \hat{d}(t)\hat{v}(t)\ll|[1-d(t)]\hat{i}(t)-\frac{\hat{v}(t)}{R}-i(t)\hat{d}(t)|\tag{12} d^(t)v^(t)≪∣v^g(t)−[1−d(t)]v^(t)+v(t)d^(t)∣d^(t)v^(t)≪∣[1−d(t)]i^(t)−Rv^(t)−i(t)d^(t)∣(12)
故而忽略小信号的二阶变量,即可得到线性化方程:
L d i ^ ( t ) d t = v ^ g ( t ) − [ 1 − d ( t ) ] v ^ ( t ) + v ( t ) d ^ ( t ) (13) L\frac{d\hat{i}(t)}{dt}=\hat{v}_g(t)-[1-d(t)]\hat{v}(t)+v(t)\hat{d}(t)\tag{13} Ldtdi^(t)=v^g(t)−[1−d(t)]v^(t)+v(t)d^(t)(13)
C d v ^ ( t ) d t = [ 1 − d ( t ) ] i ^ ( t ) − v ^ ( t ) R (14) C\frac{d\hat{v}(t)}{dt}=[1-d(t)]\hat{i}(t)-\frac{\hat{v}(t)}{R}\tag{14} Cdtdv^(t)=[1−d(t)]i^(t)−Rv^(t)(14)
根据(13)式建立电感电流单回路等效电路图,如下图所示(图中 D ‘ = ( 1 − d ) D`=(1-d) D‘=(1−d)):

根据(14)式建立电容电压单回路等效电路图,如下图所示(图中 D ‘ = ( 1 − d ) D`=(1-d) D‘=(1−d)):

结合两种工作模式下的等效电路图可得到BOOST变换器的交流小信号分析下的整体等效电路模型,如下图所示:

将图中的电感电流回路中的受控电压源和电容电压回路中的受控电流源替换成变压器模型,如下图所示:

将上图转换成交流小信号在s域的等效电路图,如下图所示:

当占空比小信号 d ^ ( s ) = 0 \hat{d}(s)=0 d^(s)=0时,获得输入电压 v ^ g ( s ) \hat{v}_g(s) v^g(s)对输出电压 v ^ ( s ) \hat{v}(s) v^(s)的传递函数:
G v g ( s ) = v ^ ( s ) v ^ g ( s ) ∣ d ^ ( s ) = 0 = 1 1 − d ( 1 − d ) 2 ( 1 s C / / R ) s L + ( 1 − d ) 2 ( 1 s C / / R ) = 1 1 − d 1 1 + L ( 1 − d ) 2 R s + L C ( 1 − d ) 2 s 2 (15) G_{vg}(s)=\frac{\hat{v}(s)}{\hat{v}_g(s)}|_{\hat{d}(s)=0}=\frac{1}{1-d}\frac{(1-d)^2(\frac{1}{sC}//R)}{sL+(1-d)^2(\frac{1}{sC}//R)}=\frac{1}{1-d}{\frac{1}{1+\frac{L}{(1-d)^2R}s+\frac{LC}{(1-d)^2}s^2}}\tag{15} Gvg(s)=v^g(s)v^(s)∣d^(s)=0=1−d1sL+(1−d)2(sC1//R)(1−d)2(sC1//R)=1−d11+(1−d)2RLs+(1−d)2LCs21(15)
当输入电压小信号 v ^ g ( s ) = 0 \hat{v}_g(s)=0 v^g(s)=0,获得占空比 d ^ ( s ) \hat{d}(s) d^(s)对输出电压 v ^ ( s ) \hat{v}(s) v^(s)的传递函数:
G v d ( s ) = v ^ ( s ) d ^ ( s ) ∣ v ^ g = 0 = ( v g ( 1 − d ) 2 ) 1 − L ( 1 − d ) 2 R s 1 + L ( 1 − d ) 2 R s + L C ( 1 − d ) 2 s 2 (16) G_{vd}(s)=\frac{\hat{v}(s)}{\hat{d}(s)}|_{\hat{v}_g=0}=(\frac{v_g}{(1-d)^2})\frac{1-\frac{L}{(1-d)^2R}s}{1+\frac{L}{(1-d)^2R}s+\frac{LC}{(1-d)^2}s^2}\tag{16} Gvd(s)=d^(s)v^(s)∣v^g=0=((1−d)2vg)1+(1−d)2RLs+(1−d)2LCs21−(1−d)2RLs(16)
2.2 环路分析详见计算书
APFC电路环路分析计算书
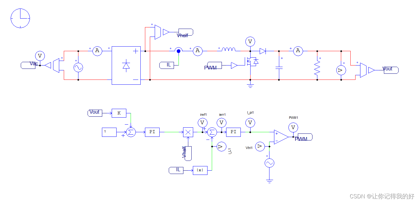
3 电路仿真

在PSIM中搭建APFC电路进行仿真,仿真电路中的参数参考1.1设计要求和1.2参数计算,电流环的PI模块参数使用的是计算书中所计算得到的,电压环PI模块参数是随便调的,如果需要很精确,需要再调。
3.1 信号波形

根据控制框图,可轻易找到环路控制中需要关注的信号 V i n 、 I i n 、 I r e f 、 V e r r 、 I e r r 、 V r 、 P W M 、 V b u s V_{in}、I_{in}、I_{ref}、V_{err}、I_{err}、V_r、PWM、V_{bus} Vin、Iin、Iref、Verr、Ierr、Vr、PWM、Vbus
3.1.1 电压参考值、电压输出值、电压误差值

图中对于环路输入 V r e f V_{ref} Vref和 V b u s V_{bus} Vbus均做了标幺化。显然电压环符合预期。
3.1.2 电压环输出、电流参考值、输入半波电压

电压环的输出相当于幅值信息,而输入电压的半波信号相当于相位信息,通过乘法器将相位信息和幅值信息绑定,产生环路的参考电流。
3.1.3 电流误差值、电流环输出


通过对I_err的处理,电流环输出波形如上所示(我的理解应当是出现半波的调制波的,但发现随着和比较器的比较值增大,会出现电流波形产生平台,波形附在最后,目前还未能解释原因,如果有大佬知道,指点一下疑惑)。
3.1.4 输入电压、输入电流

经过电压外环电流内环的双环调制,输入电流基本为正弦波,且相位与输入电压相同,符合实验预期。
3.2 仿真结果分析
3.2.1 功率因数单位化

3.2.2 总谐波畸变率(THD)

此时的 T H D = 2.943 THD=2.943 THD=2.943%,显然是满足 T H D ≤ 5 THD\leq5 THD≤5%的要求的,故而也符合预期。
3.2.3 电流波形出现平台

比较器值越大,使得电流环输出的跌落越大,从而导致电流波形出现平台;相反,如果把比较值调的很小,输出的波形几乎没有平台,但是波形如3.13所示,具体原因还不知道,有了解过一些大佬讲的是电流环跟踪不上指令造成的,可通过调节PI参数调节,但经过尝试,仅调试 k p 、 k i k_p、k_i kp、ki值,在较大的比较值下还是有平台。有大佬如果知道原因的话,劳烦给一些指点,跪谢!
附上仿真文件
APFC电路仿真文件(基于PSIM平台)
本文来自互联网用户投稿,文章观点仅代表作者本人,不代表本站立场,不承担相关法律责任。如若转载,请注明出处。 如若内容造成侵权/违法违规/事实不符,请点击【内容举报】进行投诉反馈!
