Nature:APOE4诱发血脑屏障功能障碍可预测认知功能下降
血管功能对痴呆和阿尔兹海默症的作用逐渐被人们重视。最近研究表明,血脑屏障(blood–brain barrier, BBB)破坏是认知功能障碍的早期生物标志物,包括阿尔茨海默病的临床前期。APOE4是阿尔茨海默病的主要易感基因,会导致BBB破坏加速和脑内毛细血管中的周细胞变异。然而,目前尚不清楚APOE4对血管的作用是否会进而导致认知功能障碍。在本研究中,我们发现:APOE4携带者(具有ε3/ε4或ε4/ε4等位基因)与APOE4非携带者之间的区别在于在海马和颞叶内侧的BBB破坏,而且这种区别在存在认知功能障碍的APOE4携带者中更为明显,但是BBB破坏与淀粉样蛋白(Aβ)或tau蛋白病理无关。脑脊液(cerebrospinal fluid,CSF)中周细胞损伤标志物PDGFRβ高水平可预测APOE4携带者的认知功能下降。但这种关系与Aβ和tau病理无关,而与CypA-MMP9信号通路有关。我们的研究结果提示BBB破坏导致APOE4相关认知功能下降,而与阿尔茨海默病的病理学无关,并且这可能是APOE4携带者的治疗靶点。本文发表在Nature杂志。
研究方法研究参与者:
研究受试者来自三个地方:南加州大学(USC)、华盛顿大学(WashU)、Banner阿尔茨海默氏症协会。所有参与者(n = 435)均接受神经影像检查和神经心理学评估。使用统一的数据采集流程和神经心理学测试。收集静脉血检查血液标志物。350(81%)位受试者行腰穿采集CSF。245名参与者(56%)采集DCE-MRI以评估BBB通透性。共172例受试者都进行了腰穿和DCE-MRI检查。在245例采集DCE-MRI的参与者中,分别对74例和96例进行了Aβ和tau特异性的PET扫描。
参与者入选和排除标准:入选的参与者(≥45岁)通过认知评估确认目前认知功能正常或处于AD的最早症状阶段。排除可能影响认知功能评估的任何神经或精神疾病,例如器官衰竭、脑肿瘤、癫痫、脑积水、精神分裂症和重度抑郁症等。参与者按APOE基因型分层,分为APOE 4携带者(ε3/ε4和ε4/ε4)或APOE 4非携带者(ε3/ε3),也定义为APOE 3纯合子。根据CDR评分和基于综合神经心理学评价(包括评估记忆、注意力/执行功能、语言和整体认知等十项神经心理学测试的表现)的一个或多个认知领域中存在认知障碍明确受试者是否认知正常或存在轻度认知功能障碍。在统计分析中,具有ε3/ε4和ε4/ε4等位基因的个体被合并在一个APOE 4携带组,目前在本队列中没有发现具有两个与一个ε4等位基因的个体之间(82-86%的ε3/ε4和14-18%的ε4/ε4受试者)的研究参数存在显著差异,包括评估BBB的Ktrans常数和CSF中sPDGFRβ水平。根据CSF的Aβ和pTau 分析,使用可接受的临界值,将参与者进一步分层为Aβ1-42 +(<190 pg/ml)或Aβ1-42 −(>190 pg/ml),以及pTau+(>78 pg/ml)或pTau−(<78 pg/ml)。
如果受试者被诊断为血管性认知障碍或血管性痴呆,则将其排除。临床诊断由神经科医生做出,标准包括患者是否患有已知的血管性脑损伤,以及临床医生是否判断血管性脑损伤在其认知障碍和/或症状模式和病程中发挥作用。除临床诊断外,血管病变的存在还可通过液体衰减反转恢复(FLAIR)序列所示中度至重度脑白质病变和腔隙性梗死和/或T2*加权成像显示的皮质下微出血来证实。如果参与者被诊断为帕金森病、路易体痴呆或额颞叶痴呆,他们也被排除在外。单次卒中或短暂性脑缺血发作病史不排除,除非其与认知损害症状性发作相关。参与者目前也没有MRI禁忌症,目前也没有使用可能更好地解释任何观察到的认知障碍的药物。
临床检查:
根据所有研究中心统一制定的数据采集流程对参与者进行临床评估,包括对受试者和受试者家属进行临床访谈和审查认知症状和既往疾病史。对受试者进行一般体格检查和神经系统检查。CDR评估按照已发布的标准化程序进行。根据认知功能障碍和AD的认知和生物学研究标准的当前诊断模型,使用CSF的Aβ1-42和pTau的既定临界值,根据认知功能障碍和AD生物标志物异常对受试者进行单独分层。认知障碍是根据总体CDR评分和一个或多个认知域障碍而确定的。
血管性危险因素:
通过体格检查、血液检查和与参与者和知情者的临床访谈评估每个参与者的血管危险因素(VRF)负担,调查包括心血管疾病史(心力衰竭、心绞痛、支架放置、冠状动脉旁路移植、间歇性跛行)、高血压、高脂血症、2型糖尿病、心房纤维性颤动和短暂性局部缺血发作或轻微中风。如前所述,VRF总负担定义为这些风险因素的总和。我们认为有两个或多个VRF的个体VRF负荷较高。采用该阈值是因为先前的研究表明,老年AD患者尸检时存在两个或多个VRF与隐匿性脑血管疾病相关,而单个VRF常见,不一定与该人群脑血管疾病增加相关。
认知域损伤评估:
使用先前描述的认知障碍的神经心理学标准,通过综合神经心理学测试的表现来判断一个或多个认知领域的障碍。所有参与者均接受神经心理学测试,包括UDS组合(版本2.0或3.0)以及每个研究中心的补充神经心理学测试。使用国家阿尔茨海默病协调中心(NACC)基于回归的标准化程序,评价了10项神经心理学测试的标准化z评分,以确定认知域损伤,包括每个认知领域(记忆、注意力/执行功能和语言)的3项测试和1项整体认知测试。使用先前描述的神经心理学标准确定一个或多个认知域的损害,并定义为评分>1 s.d.。在单个认知领域内的两次或多次测试或跨认知领域的三次或多次测试中低于正常参考值。先前的研究已经确定了这些标准相对于采用单一测试分数的标准的改进的灵敏度和特异性,以及这种诊断方法对各种神经心理电池的适应性。如果参与者的完整神经心理学测试数据少于90%,则将其从认知领域分析中排除(MRI、PET和CSF分析分别排除53、24和82名参与者)。根据他们有两个或多个受损测试分数的认知域的数量,将纳入的参与者分为0、1或2+组。
每个UDS版本和招募研究中心的成套检测详情如下:
i)整体认知功能:MMSE适用于UDS版本2,莫卡适用于UDS版本3。
ii)记忆:UDS版本2的The Logical Memory Story A Immediate and Delayed free recall tests (modified from the original Wechsler Memory Scales, Third Edition (WMS-III))和UDS版本3的Craft Stories Immediate and Delayed free recall。对于补充测试,南加州大学的参与者额外进行了the California Verbal Learning Test, Second Edition (CVLT-II) and the Selective Reminding Test (SRT) sum of free recall trials. Norm-referenced scores for these supplementary test scores were derived from a nationally representative sample published with the test manual (CVLT-II)40 and in studies of normally ageing adults (SRT)。这些补充测试分数的正常参考分数来自测试手册(CVLT-II)中公布的全国代表性样本和正常老年人研究。
Iii)注意力和执行功能:UDS第2版的The Trails A, Trails B, and Wechsler Adult Intelligence Scale—Revised (WAIS-R) Digit Span Backwards tests for UDS version 2和UDS第3版的 the Trails A, Trails B and Digit Span Backwards tests。
iv)语言:UDS第2版的The Animal Fluency, Vegetable Fluency, and Boston Naming Tests和UDS第3版的Animal Fluency, Vegetable Fluency, and Multilingual Naming Test (MINT)。
磁共振成像和分析:
MRI数据是在南加州大学Mark和Mary Stevens神经成像和信息学研究所和圣路易斯华盛顿大学获得的。我们开发了一个标准化的高分辨率3T MRI扫描方案。在USC研究中心,使用Siemens 3T Prisma扫描仪和32通道头部接收线圈和身体发射线圈。在WashU研究中心,使用了配备20通道头部线圈的Siemens 3T mMR和配备64通道头部线圈的Siemens 3T Vida。首先通过海马获得解剖冠状面自旋回波T2加权扫描(TR/TE 8020/50 ms,NEX = 1,层厚2 mm,层间间隙2 mm,FOV = 175 × 175 mm,矩阵大小= 448 × 448)。然后使用T1加权3D容积内插屏气(VIBE)序列和可变翻转角方法(翻转角为2 °、5 °、10 °、12 °和15 °)采集基线冠状T1加权图。使用T1加权3D volumetric interpolated breath-hold (VIBE) 序列采集覆盖海马和颞叶的冠状DCE-MRI(FA = 15°,TR/TE = 5.14/2.18 ms,NEX = 1,层厚5 mm,无间隙,FOV 175 × 175 mm,矩阵大小320 × 320,体素大小0.550 × 0.550 × 5 mm 3)。重复该序列共16分钟,时间分辨率约为15.4秒。在DCE开始扫描前30秒,使用高压注射器将钆基造影剂(GBCA)钆特酸葡甲胺(多它灵,加栢,法国)(0.05 mmol/kg)静脉注射至肘前静脉,速率为3 ml/s,然后用25 ml生理盐水冲洗。
MRI方案的标准化和优化需要在体模上执行几项测试。具体而言,实施、优化和应用了扫描仪表征和校准序列,包括B0、T1和可变翻转角映射。在质量控制和可重复性方面取得良好结果后,我们在USC和WashU研究中心标准化并采用相同的造影前和动态T1加权成像。值得注意的是,两台扫描仪上的所有其他MR序列也相同。
为了最大限度地减少研究中心之间的变异性,所有MRI方案(包括解剖和DCE脉冲序列)从一个研究中心100%镜像到另一个研究中心,并以相同浓度(0.05 mmol/kg)向受试者注射相同造影剂钆特酸葡甲胺。最后,两个研究中心均采用完全相同的预处理和后处理分析流程,包括使用线性拟合的T1 multi-FA映射和使用每个个体颈内动脉确定的动脉输入函数的基于Patlak的DCE建模。
我们之前的研究进一步证实了两个研究中心结果的一致性。简而言之,我们对USC和WashU研究中心的合并DCE数据集进行了分析,并对两个研究中心分别进行了研究中心特异性分析,结果显示研究中心之间无统计学显著差异。最近,我们邀请了52名参与者在首次DCE-MRI 后进行额外的无造影剂T1加权扫描(使用相同的扫描仪和相同的MR脉冲序列),并以两年为间隔测量B 0和T1值。本研究表明,扫描结果未发生变化且一致,支持研究中心内变异性极小。
BBB通透性定量:
为了解释血流对DCE-MRI测量的可能混杂效应,我们在每个研究个体中确定来自颈内动脉(ICA)的动脉输入函数(AIF)曲线,其提供静脉注射后动脉血中钆示踪剂浓度的动态分布,而不是使用来自上矢状静脉窦的平均值来确定血液中的示踪剂浓度。尽管不如同时测量相同受试者的血流那样理想,但是使用动脉血中示踪剂浓度的单独AIF动态分布测量自校正可能影响示踪剂经由流过ICA向大脑递送的血流中的可能差异,这有助于最大限度地减少血容量和血流量变化的可能混杂效应,这些效应可能会影响Ktrans的测量。从位于ICA的感兴趣区(ROI)提取的AIF在与Patlak模型拟合之前与双指数函数拟合。在少数情况下,当ICA不清晰可见时,使用附近的大动脉血管作为替代。
Patlak线性回归分析用于生成BBB渗透率的Ktrans图,如我们之前所报告的。高时空分辨率不仅允许同时测量不同白质和灰质区域中的局部BBB通透性,而且允许精确计算像皮质灰质区域一样薄的小解剖区域中的Ktrans值。
本研究要求在采集时间内示踪剂在BBB上的扩散保持单向。组织中的总示踪剂浓度Ctissue(t)可被描述为血液浓度CAIF(t)、血管内血容量Vp和血液到脑转移常数Ktrans的函数,该常数表示使用以下方程从血管内到血管外细胞外空间的流量:
我们没有观察到vp测量值的受试者之间显著的统计学差异。例如,HC的vp(平均值± SEM)为0.0166 ± 0.0003(n=128;CDR 0 APOE4)为0.0167 ± 0.0005(n=68;CDR 0 APOE4),0.0183 ± 0.0009(n=14;CDR0.5 APOE3)和0.0164 ± 0.0009(n=25;CDR 0.5 APOE4)。在PHG,vp为0.0172 ± 0.0003(n=128;CDR 0 APOE3)为0.0171 ± 0.0004(n=68;CDR 0 APOE4),0.0180 ± 0.0009(n=14;CDR0.5 APOE3)和0.0180 ± 0.0008(n=25;CDR 0.5 APOE4)。DCE-MRI输出图的基于ROI的分析由经验丰富的神经放射科医生执行,该医生根据每位参与者的解剖结构在T1加权(FA 12°)对比前MR图像上手动绘制ROI,以最大限度地减少个体之间的差异,如在宏观水平上所见(例如,脑室扩大、皮质萎缩、海马萎缩)。因此,在10个不同的灰质和白质ROI中测量局部BBB 的Ktrans值,包括:包括海马(HC)、海马旁回(PHG)、尾状核、丘脑、纹状体、眶额皮质、颞下回、皮质下分水岭白质纤维、胼胝体和内囊。
定量评估局部脑体积:
HC和PHG形态测定使用使用FreeSurfer(v5.3.0)软件包。使用FreeSurfer Desikan-Killiany和皮质下图谱分割HC和PHG。然后,相应地推导出局部体积(mm 3)。该程序的技术细节已在前面描述过。数据处理和可视化使用神经成像实验室(LONI)管道系统(http:http://pipeline.loni.usc.edu)和定量成像工具包进行。
PET扫描和分析
在USC分子成像中心或WashU Mallinckrodt放射学研究所进行PET图像采集和数据分析。分别使用118 F-florbetaben (FBB) 或 18 F-florbetapir (FBP) 和18 F-flortaucipir (AV1451)进行Aβ和tau PET研究。对于所有Aβ PET分析,合并FBP和FBB数据集。在USC研究中心使用Siemens Biograph 64 PET扫描仪。在WashU研究中心,在Siemens mMR上采集FBP扫描,在Siemens Biograph mCT上采集AV 1451扫描。mCT会话用于mMR扫描的衰减校正。受试者注射300 MBq(±10%)FBB或370 MBq(±10%)FBP。分别在注射后90至110分钟和50至70分钟采集FBB和FBP图像。参与Aβ和tau PET研究的受试者也分别在Aβ和tau PET扫描后2.2 ± 0.9和2.1 ± 0.6个月内进行了DCE-MRI扫描。
简而言之,在每次PET成像之前,首先进行计算机断层扫描(CT)以进行衰减校正。使用标准摄取值图(SUV,g/ml)处理从FBB、FBP和AV 1451示踪剂下载的PET图像。使用FSL-FLIRT(FMRIB的线性图像配准工具)将所有PET图像与结构高分辨率3D T1加权Magnetization Prepared Rapid Acquisition Gradient Echo (MP-RAGE) MRI图像配准。FreeSurfer分割的小脑被用作参照组织,以使Aβ和tau蛋白标准化。
将PET图像配准到解剖参考图像(MNI152标准空间)中后,使用SPM12在体素水平进行组间比较。在多元回归模型中引入PET成像时的年龄、性别和教育作为协变量。Aβ的显著性水平设定为P<0.001,tau蛋白的显著性水平设定为P<0.005(未校正P值),聚类中的最小体素数(Ke)为50。
此外,鉴于已知AV 1451脱靶配体在脉络丛(Choroid plexus,CP)中的结合,由于CP与HC的紧密接近和PET扫描的相对低的空间分辨率,其可有助于HC区域AV 1451信号(即体素大小约为6 mm),我们利用DCE-MRI可视化CP,也在这些个体中进行,这使我们能够减去CP信号对HC AV 1451固有信号的贡献。使用以下步骤校正脱靶配体与CP的结合(见扩展数据图5)。步骤1:从3D T1加权MP-RAGE生成HC掩模。第2步:根据GBCA后的T1加权VIBE(FA = 15°)图像生成CP蒙片。第3步:重叠HC和CP Mask。第4步:在DCE数据生成的CP蒙片顶部添加6 mm体素尺寸后,减去CP和HC蒙片的重叠部分,以获得CP校正的HC PET信号。应用CP校正前后HC AV 1451 PET信号的代表性图像如扩展数据图5所示。
我们接下来对所有按APOE基因型分层的参与者中Aβ和tau蛋白SUV比值(SUVR)的局部变化与局部DCE-MRI的Ktrans常数的关系进行量化。区域SUVR值取自FreeSurfer分段HC、PHG、OFC 28和ITG。测定所有受试者的BBB的 Ktrans常数(扩展数据表2a、b)。这包括同时分析淀粉样蛋白和tau蛋白(n = 58)、仅分析淀粉样蛋白(n = 9)或仅分析tau蛋白(n = 29)的患者。
APOE基因型:
使用Quick-gDNA血液微量制备试剂盒(目录号D3024,Zymo Research,Irvine,CA)从血沉中提取DNA。APOE基因分型通过基于聚合酶链反应(PCR)的保留片段长度多态性分析进行,如先前报道。
分子检测:
检测CSF中sPDGFRβ水平。检测BBB破坏标志物,包括白蛋白商、CSF中纤维蛋白原和纤溶酶原水平。检测CypA和MMP9水平。以及,检测神经胶质细胞损伤、炎症、Aβ、Tau等水平。
iPSC细胞和诱导分化周细胞:
iPSC细胞系是通过对患有AD或未患有AD(对照)的APOE ε4/ε4和APOE ε3/ε3供体的皮肤成纤维细胞进行重编程而产生的。如前所述进行iPSC向周细胞的分化。
研究结果
拓展表1. 通过DCE-MRI研究APOE 3和APOE 4携带者的局部BBB通透性变化的245名受试者信息
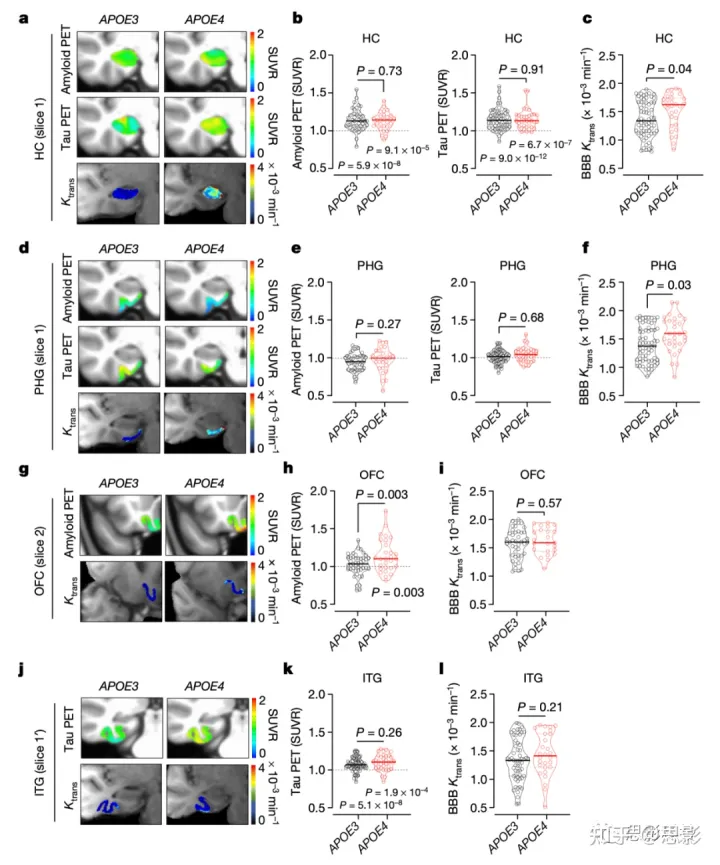
通过动态对比增强磁共振成像(DCE-MRI)分析血脑屏障通透性(图1a)表明,在245参与者中(拓展表1),与认知正常的APOE3纯合子(ε 3/ε 3)相比,认知正常(临床痴呆评分[CDR]评分为0)的APOE4(ε 3/ε 4和ε 4/ε 4)携带者的海马(HC)和海马旁回(PHG)中BBB破坏增加。在认知功能障碍的APOE4携带者(CDR评分为0.5)中,HC和PHG区的BBB破坏程度进一步增加(图1b-d)。这种APOE4相关的BBB破坏与脑脊液(CSF)中β淀粉样蛋白(Aβ)和磷酸化tau蛋白(pTau)无关(图1 e-h);这意味着,这可能是一种独立于Aβ和Tau这两种经典AD相关通路的全新机制。相比之下,认知障碍的APOE 3携带者在HC和PHG中发生的BBB破坏不太明显(图1b-d)。此外,研究发现除了尾状核中BBB通透性轻微增加,额叶皮质和胼胝体中有轻微的BBB渗漏(扩展数据图1),APOE4携带者和APOE3纯合子在其他灰质或白质脑区没有显著的BBB功能的差异。当通过神经心理学表现评估不同认知域功能障碍时,这些发现仍然成立(扩展数据图2,3)。
在APOE 4携带者中,HC和PHG的体积随着认知障碍而减少,但在APOE 3携带者中,HC和PHG的体积没有减少(图1 i-k)。在我们对年龄、性别、教育程度、CSF重Aβ和pTau状态以及HC和PHG体积进行统计学控制后,APOE 4携带者(而非APOE 3纯合子)HC和PHG中BBB破坏仍然是认知障碍的重要预测因素(图1 l,m)。我们发现BBB功能障碍(图1c、d、l、m)先于脑萎缩(图1 j、k),而与其他的血管性风险因素无关(拓展数据图4)。
图1. 在APOE4携带者中,HC和PHG中的BBB破坏随认知障碍增加而增加,与CSF中Aβ和tau状态无关。
其中,a和b为DCE-MRI产生的BBB渗透性转移常数(Ktrans)图,i为HC(海马,蓝色)和PHG(海马旁回,黄色)覆盖在3D模板上的位置。
拓展图1.在认知功能正常和障碍的APOE4携带者和非携带者(APOE3)中,另外8个脑区的局部BBB的 Ktrans系数比较。
在认知功能正常和障碍的APOE4携带者和非携带者(APOE3)中,颞下回(ITG,a)、上额叶(SFG,b)、尾状核(CN,c)、丘脑(Thal,d)、纹状体(Str,e)、皮质下分水岭区正常外观的脑白质(http://Subcort.WS NAWM,f)、胼胝体(CC,g)和内囊(IC,h)的BBB的 Ktrans系数比较。
拓展图2. 在APOE4携带者中,HC和PHG中BBB破坏随认知域损害而增加。
在具有不同程度的认知域障碍的APOE4携带者和APOE3携带者中,HC和PHG的BBB的 Ktrans系数比较。
拓展图3.
当APOE4携带者和APOE3携带者具有不同程度的认知功能障碍时,另外8个脑区的局部BBB的 Ktrans系数在具有不同程度的认知域障碍的APOE4携带者和APOE3携带者中,颞下回(ITG,a)、上额叶(SFG,b)、尾状核(CN,c)、丘脑(Thal,d)、纹状体(Str,e)、皮质下分水岭区正常外观的脑白质(http://Subcort.WS NAWM,f)、胼胝体(CC,g)和内囊(IC,h)的BBB的 Ktrans系数比较。
拓展图4. APOE4携带者和APOE3携带者所有研究脑区的局部BBB的Ktrans常数与血管危险因素(VRF)的关系
拓展表2. 通过PET研究APOE 3和APOE 4携带者的局部淀粉样蛋白或tau脑蓄积和通过DCE-MRI研究BBB渗透性变化的74名受试者信息
由于Aβ和tau均可导致血管功能异常和BBB破坏,因此我们分别在包含了74例和96例受试者的亚组中研究了APOE 4携带者的BBB破坏是否在Aβ和tau沉积的下游(扩展数据表2a,b)。正电子发射断层扫描(PET)分析表明,与APOE 3纯合子相比,认知正常的APOE 4携带者眶额皮质(OFC)中Aβ沉积更明显。为了确定BBB通透性与Aβ和tau蛋白积聚的关系,我们选择了5毫米厚的包括HC和PHG、OFC(APOE 4携带者首先发生Aβ沉积的部位)和颞下回(ITG;早期受tau病理影响的区域)在内的冠状切片。结果表明,尽管与小脑相比,HC中的Aβ和tau蛋白明显增加,但是APOE4和APOE3携带者之间在HC中的Aβ和tau蛋白沉积无明显差异(图2a,b)。与APOE 3纯合子相比,APOE 4携带者HC中的BBB受到破坏(图2c),这与我们之前在更大队列中(n=245)的发现一致(图1b,c)。尽管APOE4携带者存在PHG区域的BBB破坏,但是APOE4和APOE3携带者之间在PHG中的Aβ和tau蛋白沉积无明显差异(图2d–f)。认知功能正常的APOE 4携带者PFC中Aβ沉积显著高于APOE 3携带者(图2g,h),但BBB完整性没有差异(图2g,i)。在ITG中,APOE 4和APOE 3携带者之间的tau沉积或BBB完整性无显著差异(图2 j-1)。总之,这些数据表明APOE 4携带者HC和PHG中的BBB破坏与AD病理无关,并且APOE 4携带者中的BBB破坏始于内侧颞叶(负责记忆编码和其他认知功能)。
图2. APOE4携带者血脑屏障的破坏与脑中Aβ和tau蛋白的积累无关。
所有研究均在CDR评分0的个体中进行。
拓展图5. APOE 4携带者的Aβ和tau 的PET分析
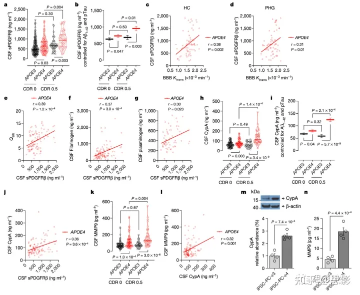
在AD患者和动物模型中,CSF中可溶性血小板衍生生长因子受体-β(sPDGFRβ)水平升高提示周细胞损伤与BBB破坏和认知功能障碍相关。使用中位数分割直观显示350例受试者的CSF sPDGFRβ基线水平(拓展表3),我们将所有受试者分为两组:低CSF sPDGFRβ水平组(0-600 ng/ml)和高CSF sPDGFRβ水平组(600-2000 ng/ml)(图3a)。在146例APOE4和APOE3携带者中,均从基线起间隔2-4.5年进行了认知功能检查。基线CSF中sPDGFR β较高的受试者在总体精神状态检查和总体认知复合z评分方面表现出加速的认知下降,在控制CSF中A β和tau状态后仍具有显著性(图3b,c)。当按APOE状态分层分析时发现,基线CSF中sPDGFR β水平可以预测APOE4携带者的认知下降(图3d,e),但不能预测APOE3携带者的认知功能下降(图3f,g)。拓展表3. 研究APOE3和APOE4携带者的CSF中sPDGFRβ水平的350名受试者信息
图3.基线CSF中sPDGFRβ水平升高可预测APOE4携带者的认知功能下降
CSF中sPDGFRβ水平增加与APOE4携带者的认知功能下降的相关性也同样发现与横断面分析中 (图4 a, b)。CSF中sPDGFRβ水平升高也与APOE4携带者的HC和PHG的 BBB通透性的增加有关(图4 c, d)。CSF中sPDGFRβ水平升高也与BBB破坏的分子生物标志物水平升高有关,包括CSF/血浆的白蛋白商值、CSF纤维蛋白原和纤溶酶原(图4 e-g)。
接下来,我们探讨了CypA–MMP9 (proinflammatory cyclophilin A–matrix metalloproteinase-9)通路的作用。当APOE4基因敲入小鼠的脑毛细血管周细胞激活时,CypA–MMP9通路可以介导BBB破坏,进而诱导与血源性神经毒性蛋白有关的神经元应激,引起继发的神经元功能障碍和突触蛋白丢失。脑组织分析结果也显示,与APOE3携带者相比,APOE4携带者的脑毛细血管周细胞中的CypA–MMP9途径激活显著升高。在我们的被试中,APOE4携带者在具有认知障碍的情况下表现出CSF中CypA水平升高(图4 h,i),且与CSF中sPDGFRβ升高相关(图4 j)。APOE4携带者在具有认知障碍的情况下,也发现了CSF中MMP9水平升高(图4 k),这与CSF 中CypA水平升高相关(图4l),这表明类似于动物模型,APOE4携带者中CypA–MMP9的激活与周细胞损伤相关。认知功能受损和未受损的APOE4和APOE3携带者之间CSF中神经胶质细胞、炎性或内皮细胞损伤的标志物无差异,但APOE4携带者中认知受损时的神经元特异性烯醇酶(neuron-specificenolase , NSE)有所增加,证实了神经元应激与HC和PHG的萎缩有关(图1 j,k)。
、
拓展图6. APOE4和APOE3携带者的神经胶质细胞和炎症反应以及内皮和神经元细胞损伤的脑脊液生物标志物比较
关于APOE基因敲入和周细胞的动物研究表明,APOE3通过低密度脂蛋白受体相关蛋白1转录抑制CypA,而后者又转录抑制MMP9。与小鼠的数据结果一致,将APOE4携带者及APOE3纯合子来源的多能干细胞(iPSCs)诱导分化为周细胞,结果显示APOE4携带者的CypA、MMP9表达量较APOE3高(图4m,n),这表明APOE4携带者可通过激活CypA-MMP9通路诱发周细胞损伤,导致BBB破坏相关的认知功能障碍。
源自APOE4(ε4/ε4)的人类诱导的多能干细胞(iPSCs)的周细胞比源自APOE3(ε3/ε3)细胞的周细胞具有更高的CypA和MMP9水平(图4m,n),表明APOE可能以特异性的方式控制人周细胞中的CypA–MMP9。
与既往研究一致,在APOE 4携带者中,与APOE 3纯合子相比,CSF 中Aβ1-42降低,pTau水平升高;在控制CSF中sPDGFRβ水平后,这种差异仍然显著(扩展数据图7)。总之,这些发现支持了以下观点:在APOE 4携带者发生认知功能障碍的早期,Aβ和tau通路独立于BBB破坏通路发挥作用。
图4. APOE 4携带者CSF中sPDGFRβ、CypA和MMP-9升高。
拓展图7. 认知功能障碍的APOE 4携带者CSF中Aβ1-42水平降低和pTau水平升高。
总结:
我们已经证明BBB破坏导致APOE 4携带者认知功能下降,与AD病理学无关;CSF中基线水平较高的sPDGFRβ可预测APOE 4携带者未来的认知功能下降;APOE 4(而非APOE 3)可以激活CSF中CypA-MMP9通路,这可能进一步导致BBB破坏加速,从而引起神经元和突触功能障碍。
本文来自互联网用户投稿,文章观点仅代表作者本人,不代表本站立场,不承担相关法律责任。如若转载,请注明出处。 如若内容造成侵权/违法违规/事实不符,请点击【内容举报】进行投诉反馈!
