网络基础(第三天笔记)
计算机网络基础
1.计算机网络概念:实际上是将分布在不同地理位置且具有独立功能的计算机,通过通信链路以及通信设备,在网络操作系统,
网络管理软件以及通信协议的管理和协调下实现信息传输与资源共享的系统。
2.网络根据覆盖地里范围:
局域网 100-1000 双绞线/光纤 local area network(LAN)
城域网 地级市网络 光纤/光缆 Metropolitan area network(MAN)
广域网 Internet互联网 光缆/~ Wide area network (WAN)
网络设备
3.防火墙:防护内部网络
AC/AP:同过无线组建网络
路由器:负责与外部网络进行通信
交换机:组建局域网
集线器:组建局域网
ISP:联通/移动/电信
4.在线设备搜索引擎:FOFA/Shodan
ip address = net(网络位) +host(主机位)
A类 netID+hostID+hostID+hostID 公网地址:1.0.0.1-126.255.255.254 私有地址:10.0.0.0-10.255.255.255 255.0.0.0
B类 netID+netID+hostID+hostID 公有地址:128.0.0.0-191.255.255.255 私有地址:172.16.0.0-172.31.255.255 255.255.0.0
C类 netID+netID+netID+hostID 公有地址:192.0.0.0-223.255.255.255 私有地址:192.168.0.0-192.168.255.255 255.255.255.0
D类 政府机关单位
E类 科研机构
常见网络相关的协议
ARP:地址解析协议,将IP解析成MAC地址
DNS:域名解析协议 www.baidu.com
SNMP 网络管理协议
DHCP 动态主机配置协议,它是在TCP/IP网络上使客户机获得配置信息的协议
FTP 文件传输协议,它是一个标准协议,是在计算机和网络之间交换文件的最简单的方法。
HTTP:超文本传输协议
HTTPS:安全超文本传输协议,它是由Netscape开发并内置于其浏览器中,用于对数据进行压缩和解压操作.
ICMP:Internet控制信息协议,互联网控制报文协议
ping ip定义消息类型有:TTL超时、地址的请求与应答、信息的请求与应答、目的地不可到达
SMTP:简单邮件传送协议
TELNET Protocol:虚拟终端协议
TFTP:小文件传输协议
UDP:用户数据报协议,它是定义用来在互连网络环境中提供包交换的计算机通信的协议
TCP: 传输控制协议,是一种面向连接的、可靠的、基于字节流的传输层通信协议 log转发:开启一个协议:tcp(三次握手和四次挥手)
TCP协议和UDP协议的区别
(1)TCP协议:TCP(Transmission Control Protocol,传输控制协议)是面向连接的协议,在收发数据前,必须和对方建立可靠的连接。
(2)UDP协议:UDP 是User Datagram Protocol的简称, 中文名是用户数据报协议,是一种无连接的传输层协议,提供面向事务的简单不可靠信息传送服务
信息收集
nmap -sP 192.168.9.0/24 //扫描192.168.9.0网段内的所有主机
nmap -A -v 192.168.9.41 //对41主机进行详细的信息扫描
netdiscover -i eth0 //扫描指定网卡上的网络信息
kali 启动apache命令:
systemctl start apache2
python2 -m SimpleHTTPServer 8080 //启动以8080端口号的web服务,以当前启动程序的目录为根目录
python3 -m http.service 8080
/var/www/html/ 网站存放路径
http://www.gxaas.net/
漏洞利用
权限提升
sfasdgfasgfadsh== base64
sidhjfioasjdifoja==== base32
asdfoijaosif= base16
brainfuck 密码学
openssl passwd -1 -salt salt chong
工具 加密方式 md5 加盐值 加密的密码
应用层 data 提供给用户的应用 FTP/HTTP/HTTPS/POP3/SMTP/SSH
表示层 data 数据加解密/编码解码
会话层 data 管理主机之间的会话
传输层 segment 字段 提供端到端的服务 TCP/UDP
网络层 packet 数据包 路由选择/拥塞控制 路由器/三层交换机
数据链路层 Frame 帧 数据校验 /流量控制 交换机(Switch)
物理层 bit 比特流 定义物理特性 集线器(HUB)/网卡
c/s client /server 客户端=》服务器 QQ/微信 爆破工具:hydra
b/s browser/server 浏览器=》服务器 浏览器 爆破工具:brup suite
smtp 25 邮件发送协议
POP3 110 邮件接收协议
UDP(用户数据报协议)
TCP(传输控制协议)
tcp和udp的区别
连接方面区别:
TCP面向连接(如打电话要先拨号建立连接)。
UDP是无连接的,即发送数据之前不需要建立连接。
安全方面的区别:
TCP提供可靠的服务,通过TCP连接传送的数据,无差错,不丢失,不重复,且按序到达。
UDP尽最大努力交付,即不保证可靠交付。
传输效率的区别:
TCP传输效率相对较低。
UDP传输效率高,适用于对高速传输和实时性有较高的通信或广播通信。
连接对象数量的区别:
TCP连接只能是点到点、一对一的。
UDP支持一对一,一对多,多对一和多对多的交互通信。
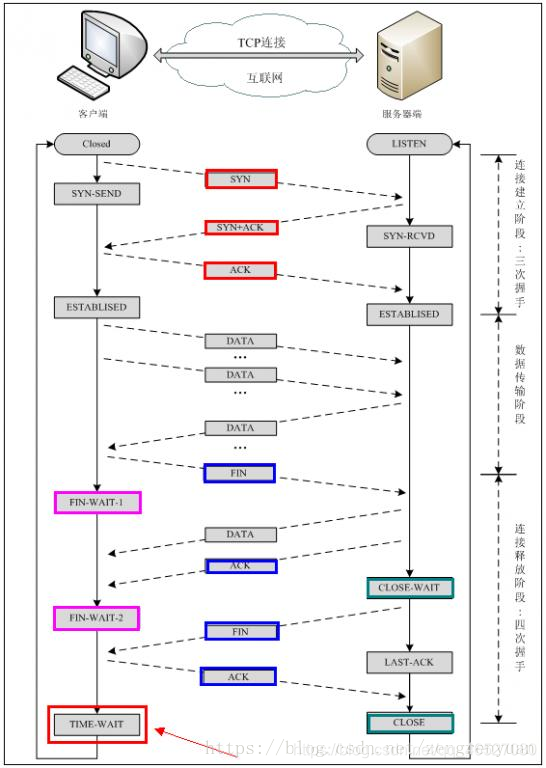
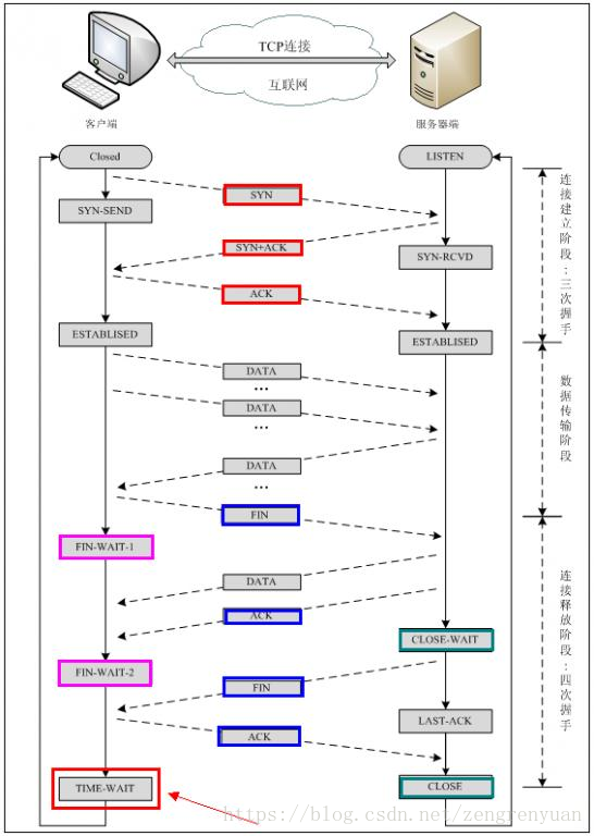
Tcp三次握手:
第一次握手:建立连接时,客户端发送syn包到服务器,并进入SYN_SEND状态,等待服务器确认;
第二次握手:服务器收到syn包,必须确认客户的SYN 同时自己也发送一个SYN包 即SYN+ACK包,此时服务器进入SYN_RECV状态;
第三次握手:客户端收到服务器的SYN+ACK包,向服务器发送确认包ACK此包发送完毕,客户端和服务器进入ESTABLISHED(established)状态,完成三次握手。
一些缩写的含义
ACK(acknowledgement 确认)
PSH(push传送)
FIN(finish结束)
RST(reset重置)
URG(urgent紧急)
SYN(synchronous建立联机)
Sequence Number(顺序号码)
Acknowledge Number(确认号码)
状态迁移过程:
客户端:
CLOSED->SYN_SENT->ESTABLISHED->FIN_WAIT_1->FIN_WAIT_2->TIME_WAIT->CLOSED
服务端
CLOSED -> LISTEN->SYN_RECEIVED->ESTABLISHED->CLOSE_WAIT->LAST_ACK->CLOSE


qub


本文来自互联网用户投稿,文章观点仅代表作者本人,不代表本站立场,不承担相关法律责任。如若转载,请注明出处。 如若内容造成侵权/违法违规/事实不符,请点击【内容举报】进行投诉反馈!
