Designated Verifier proof及其应用
1. 引言
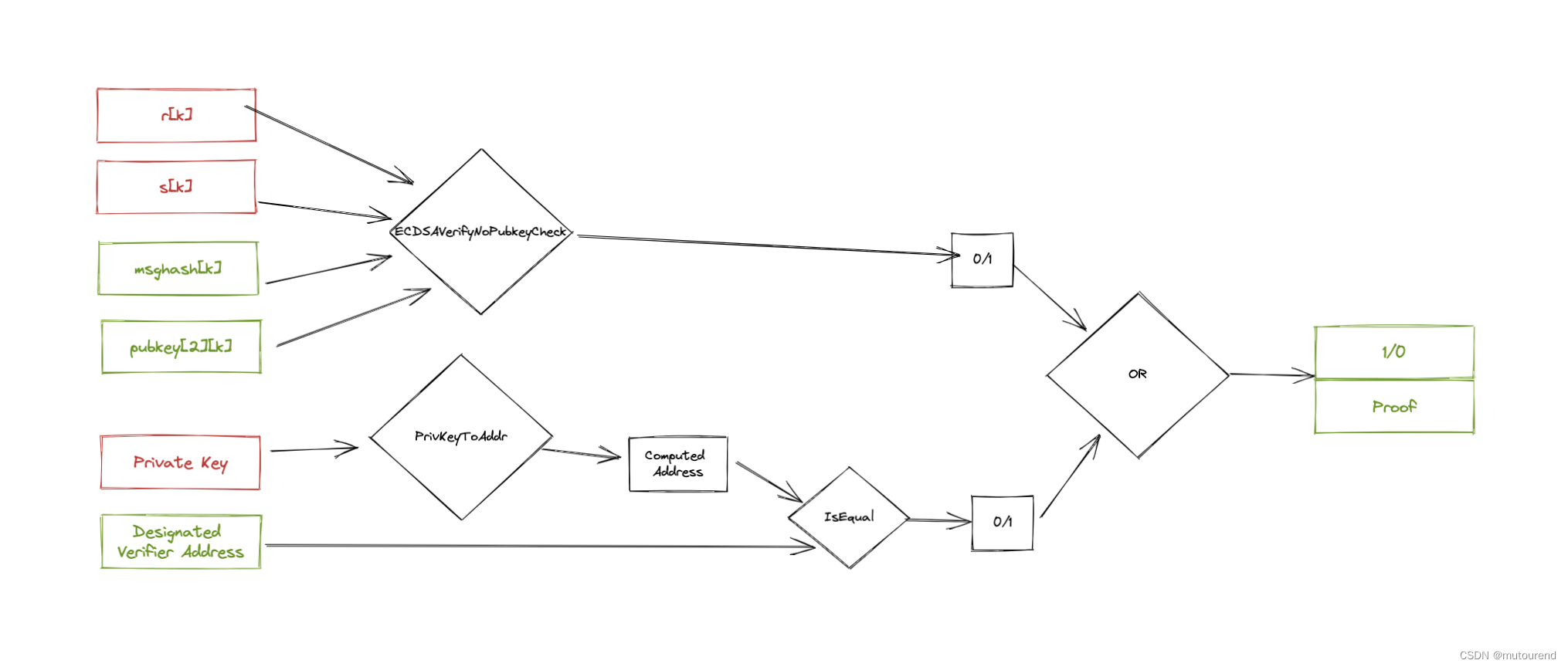
Jakobsson等人2001年论文《Designated Verifier proofs and Their Applications》。
Designated Verifier proof(DVP)的应用场景之一为:
- Protecting Private Communication Channels with Designated Verifier Proofs(JavaScript)

Designated Verifier proof(DVP)的另一应用场景为:
- Self Sovereign Identity(SSI):详细可看Jordi在2019年4月 2nd ZKProof Workshop的分享视频:Zero-Knowledge Proofs and Self Sovereign Identity - Jordi Baylina, Iden3。
本文来自互联网用户投稿,文章观点仅代表作者本人,不代表本站立场,不承担相关法律责任。如若转载,请注明出处。 如若内容造成侵权/违法违规/事实不符,请点击【内容举报】进行投诉反馈!
