什么样的人适合做产品经理?
最近几年,产品经理开始进入越来越多人的视野。很多人在面临职业起步或者职业发展瓶颈,首要考虑的就是寻求进入互联网行业。产品经理无论是从工作内容、薪资条件和职业发展来说,都是一个上上之选。但是可能有很多在考虑做产品经理的时候,会想“我适合做产品经理吗?”会担心其实自己并不适合,从而浪费了时间。
那么,到底什么样的人适合做产品经理呢?接下来我将从产品经理的工作流、产品经理需要具备的素质能力进行分析回答。
一.产品经理的工作流

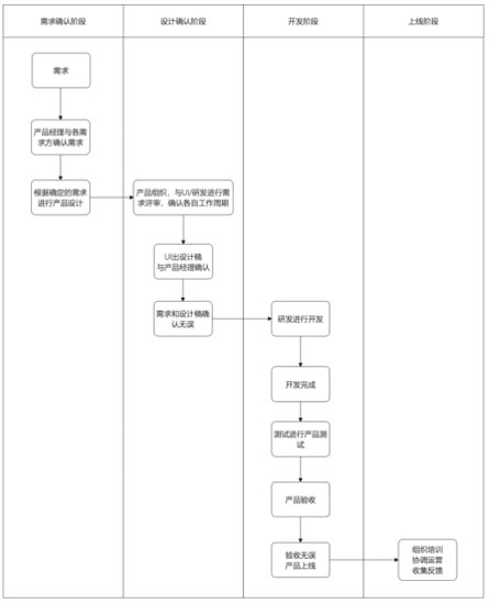
虽然不同公司的工作流有些许差别,但基本上产品经理的工作内容基本上大体如此。总结梳理出5个核心的工作内容并详细了解具体的工作场景:
1.需求确认
需求确认是产品经理工作的基础,简单来说就是确认要做什么事情。这需要通过一系列的沟通来了解并达成共识。但因为需求来源是多方面的,比如老板、领导、运营等。因此由于一些思考角度和认知的差异,经常需要反复的沟通,才能确认需求的真实情况是怎样的。有的甚至上升到争吵级别~
2.产品设计
当需求确认完,产品经理需要把需求落地,因此就需要思考如何解决需求,并设计绘制出产品原型,简单来说就是画图,并定义好其中的一些规则逻辑等。
3.需求评审
产品经理工作推进中少不了“会议”,而需求评审就是其中一个基本的会议。产品经理需要通过告知团队其他人员产品会设计成怎样的,就是在产品设计完成之后进行需求评审,因此需要组织相关人员参与开会,并hold住会议,协调推进会议的有效进行并顺利完成,最终才能推进开发。
4.推进开发,跟进上线
需求评审通过后,研发人员开始敲代码,把产品“敲出来”。而这期间,经常会有很多问题,比如需求确认有误,实现有问题、时间不够、难度太大等等,而这就需要产品经理反复的去沟通了解进展,发现问题解决问题,协调资源。确保产品如期完成,测试验收,保质保量发布上线。
5.宣讲培训,收集反馈
产品发布上线后,产品经理的工作还没完。如果产品是做给客户的,或者需要运营人员去推广使用,很多时候还需要产品经理制作培训手册,并对相关人员进行宣讲培训。另外就是当产品发布上线后,要积极主动的了解用户的反馈,用户是否认同,是否有问题,及时收集问题,并安排新一轮的需求确认-开发上线。
二.产品经理需要具备的素质能力
通过以上内容的介绍,提炼整合了一个产品经理需要具备的四大核心能力:优秀的沟通能力、极具同理心、严谨的逻辑思维、强大的心理素质。(当然,专业技术能力,如原型绘制,需求分析是可以在后天的学习和经验积累起来的,在此我们就不阐述了)
1.同理心
同理心是产品经理的工作基础。产品经理是做出一个产品给用户使用的,因此我们常常站在对方的角度去思考,理解。做出符合对方需求的产品。也就是业界常说的“把用户当做小白用户”。不能以自己的要求标准去要求用户,甚至当用户做出不符合你预期的行为,你第一反应就是用户的问题,这只能说明你不懂你的用户。因此在产品设计工作中,要时刻保持同理心去看待。
2.优秀的沟通能力
通过上面的内容,大家应该能够清楚,产品经理的工作内容是贯穿产品的始终的,在此期间,在不同的时候,你需要跟不同的人碰撞进行交流。

这就要求你具备良好的沟通能力。我们把沟通能力拆解成倾听、理解和表达三个方面。
倾听:产品经理首先要学会倾听,因为倾听是信息接收的基础,如果你连听别人把话说完都不愿意,经常打断别人,那如何进行下一步探讨呢?
理解:听完别人的诉求,我们不能照搬,我们需要明白对方到底在说什么?在表达什么事情,这就需要我们不光会听,也要懂
表达:表达是沟通的表现。听完别人的话,我们要给反馈,此时我们追求的是对方能懂,能理解,能认同。因此我们要能够“说人话”,站在对方的角度表达,让对方能听懂我们到底想要说什么。
3.严谨的逻辑思维
产品经理是在做一件抽丝剥茧,搭建一套系统复杂的产品系统出来的,而且整个工作内容是比较杂且多的。
首先在日常工作中我们不可能一次性把所有事情做完,所以我们要知道手头上的事情,先做什么后做什么的,做什么事情是否会影响其他事情。这就需要当我们面临这种局面的时候,能够通过一定的逻辑思考来决断如何做事。
而在产品设计中,不是单一的,是通过一系列操作完成一系列事情的,所以我们在进行产品原型绘制的时候,必须理清楚其中的产品逻辑,确保设计出来的产品是能够使用的,能够走得通,形成闭环的。
4.强大的心理素质
职场不相信眼泪。产品经理在整个工作过程中需要面对的人和事非常多的。这需要我们能够冷静面对,解决问题。而不是一遇到挫折问题就扛不住投降。比如,当我们进行产品需求评审的时候,我们的研发人员可能会质疑产品方案,整个会议主题偏移,甚至彼此讨论过于激烈。这种时候产品经理不能手足无措,需要压住场子,确保会议进行;再比如当我们的产品开发出来发布上线了。但是并不一定得到用户的认可,用户可能各种吐槽,此时我们会觉得很委屈挫败,辛辛苦苦做出来的好像得不到认同。但是产品经理要用于面对失败,要正面面对,带领团队走出这种困境。
三.总结
以上是针对产品经理的工作情况,梳理出要成为产品经理应该具备的一些能力,当然,产品经理是一个全面性的工作岗位,又因为不同公司要求有所差别,因此很难概括产品经理要具备的全部能力。但是,对于想要做产品经理,或者刚刚开始做产品经理的人来说,最重要的是不要质疑自己,愿意付出。只要愿意吃苦付出,一定可以成为一个优秀合格的产品经理!
本文来自互联网用户投稿,文章观点仅代表作者本人,不代表本站立场,不承担相关法律责任。如若转载,请注明出处。 如若内容造成侵权/违法违规/事实不符,请点击【内容举报】进行投诉反馈!
