Transformer课程发布 业务对话机器人Rasa核心算法DIET及TED论文详解
课程名称: 业务对话机器人Rasa核心算法DIET及TED论文内幕详解

课程内容:
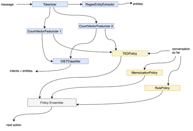
对一个智能业务对话系统而言,语言理解NLU及Policies是其系统内核的两大基石。Rasa团队发布的最重磅级的两篇论文DIET: Lightweight Language Understanding for Dialogue Systems及Dialogue Transformers是其基于在业界落地场景的多年探索而总结出来的解决NLU和Policies最核心的成果结晶: 其中DIET是Intent识别和Entity信息抽取的统一框架,而基于Dialogue Transformers的Transformer Embedding Dialogue (TED)是面向多轮业务对话信息处理和对话Response技术框架。DIET和TED作为Rasa内核已经经过很多版本的迭代优化,即使Rasa 3.x最新一代架构中依然可以看到DIET和TED的核心位置:

可以这么说,掌握这两篇论文是掌握Rasa精髓及背后设计机制的核心之
本文来自互联网用户投稿,文章观点仅代表作者本人,不代表本站立场,不承担相关法律责任。如若转载,请注明出处。 如若内容造成侵权/违法违规/事实不符,请点击【内容举报】进行投诉反馈!
