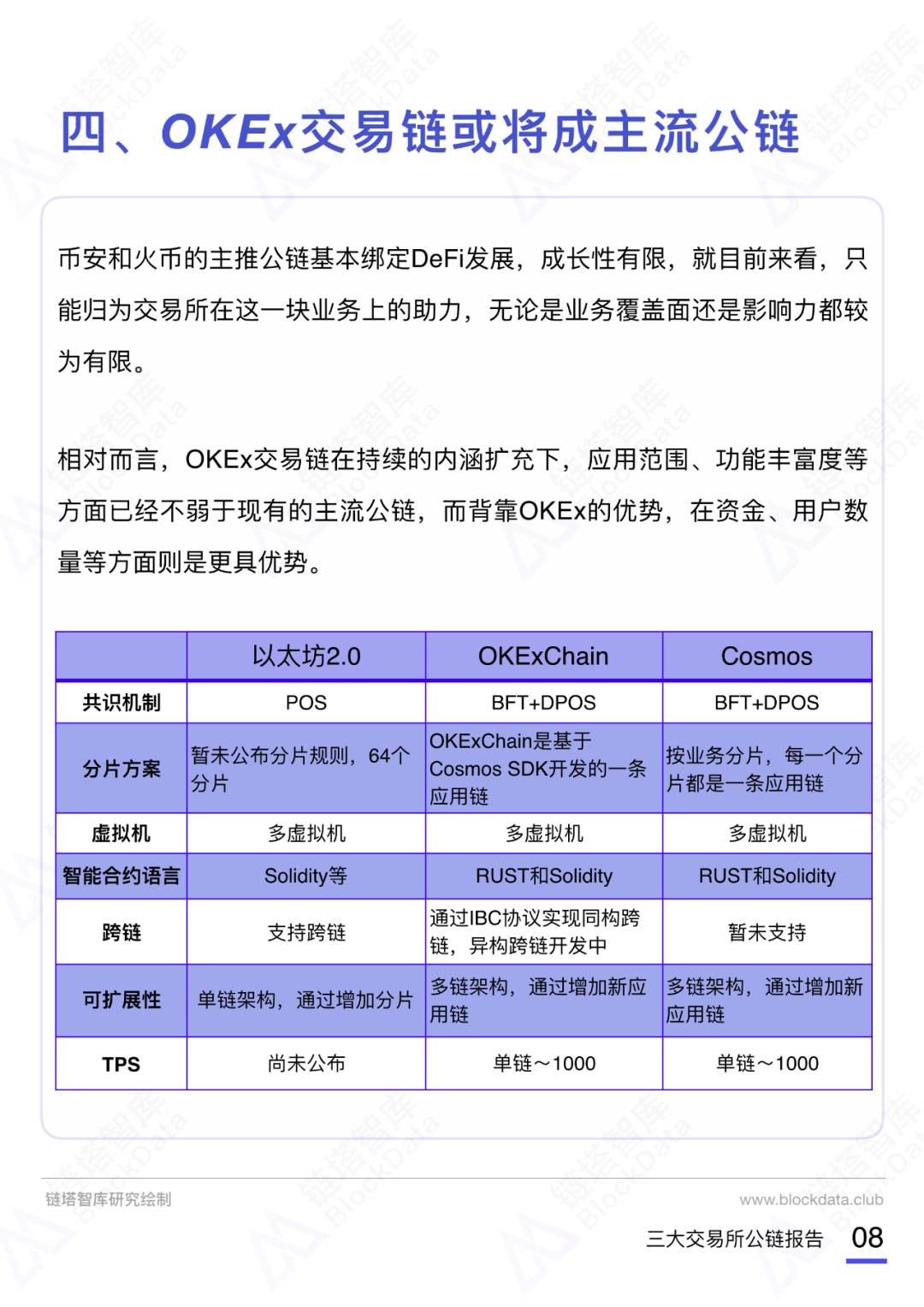
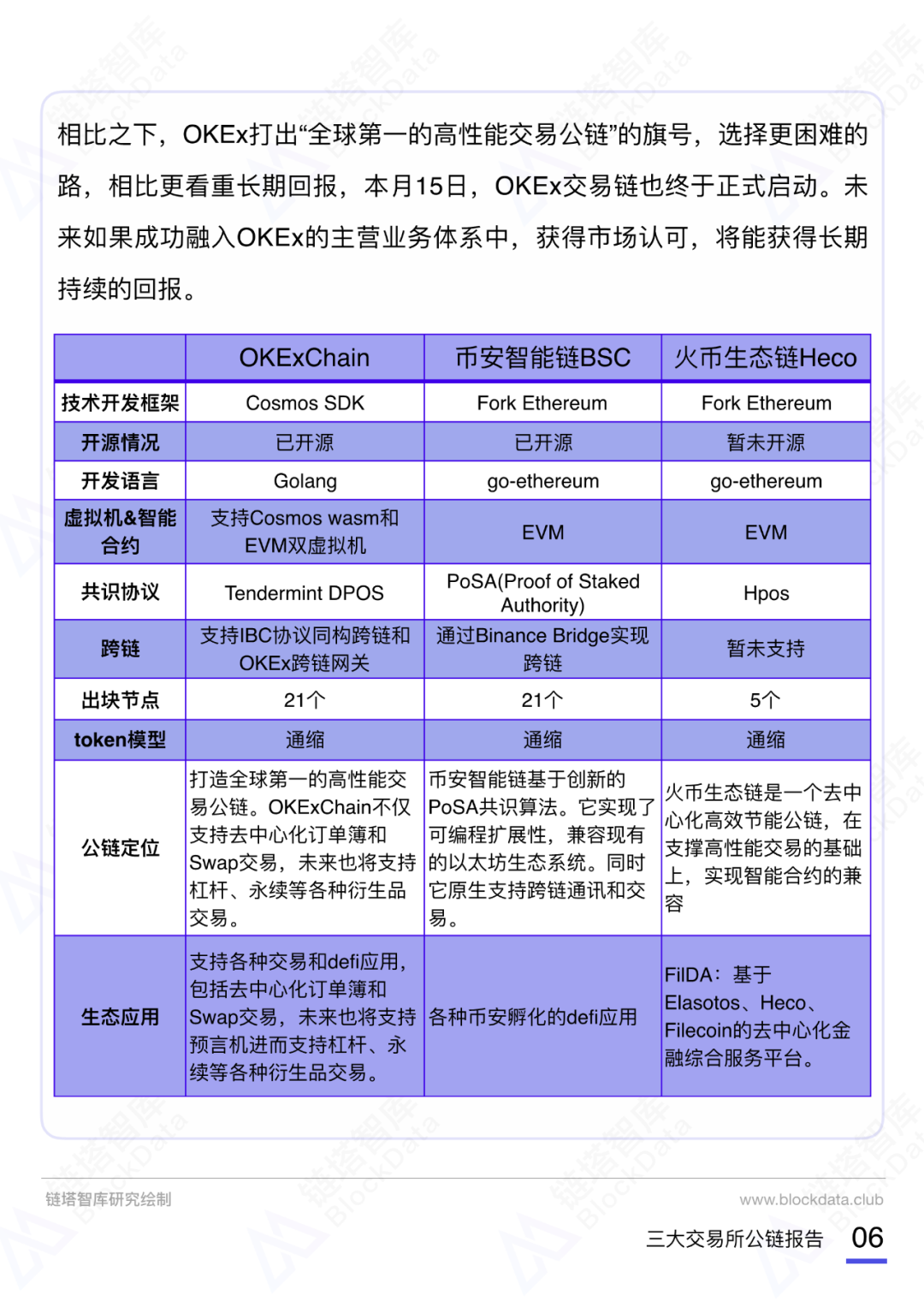
公链再观察:OKExChain终启动 三大交易所公链竞争正式开启
//往期精彩回顾
中国区块链50城——国内省市最新政策动态扫描
区块链新基建研究报告
央行数字货币(DC/EP)产业及产业规模研究报告
链塔智库
链塔智库是领先的区块链研究及产业服务机构,为客户提供研究报告、智库咨询、人才培养、行业活动、资本对接、技术支持等全方位服务。致力于推动中国区块链发展,成为区块链企业值得信赖的合作伙伴。
关注即可获取“500+”区块链研究报告
微信订阅号ID:liantazhiku
商务合作请联系微信:miaya2019
本文来自互联网用户投稿,文章观点仅代表作者本人,不代表本站立场,不承担相关法律责任。如若转载,请注明出处。 如若内容造成侵权/违法违规/事实不符,请点击【内容举报】进行投诉反馈!
