SAP S4销售返利
销售返利是指厂商给二级经销商(客户)等设定激励政策,比如某一产品(或一类产品),每年或每季度销售额达到多少时,给经销商返利多少,均可以通过制定的返利政策进行系统记账和结算。
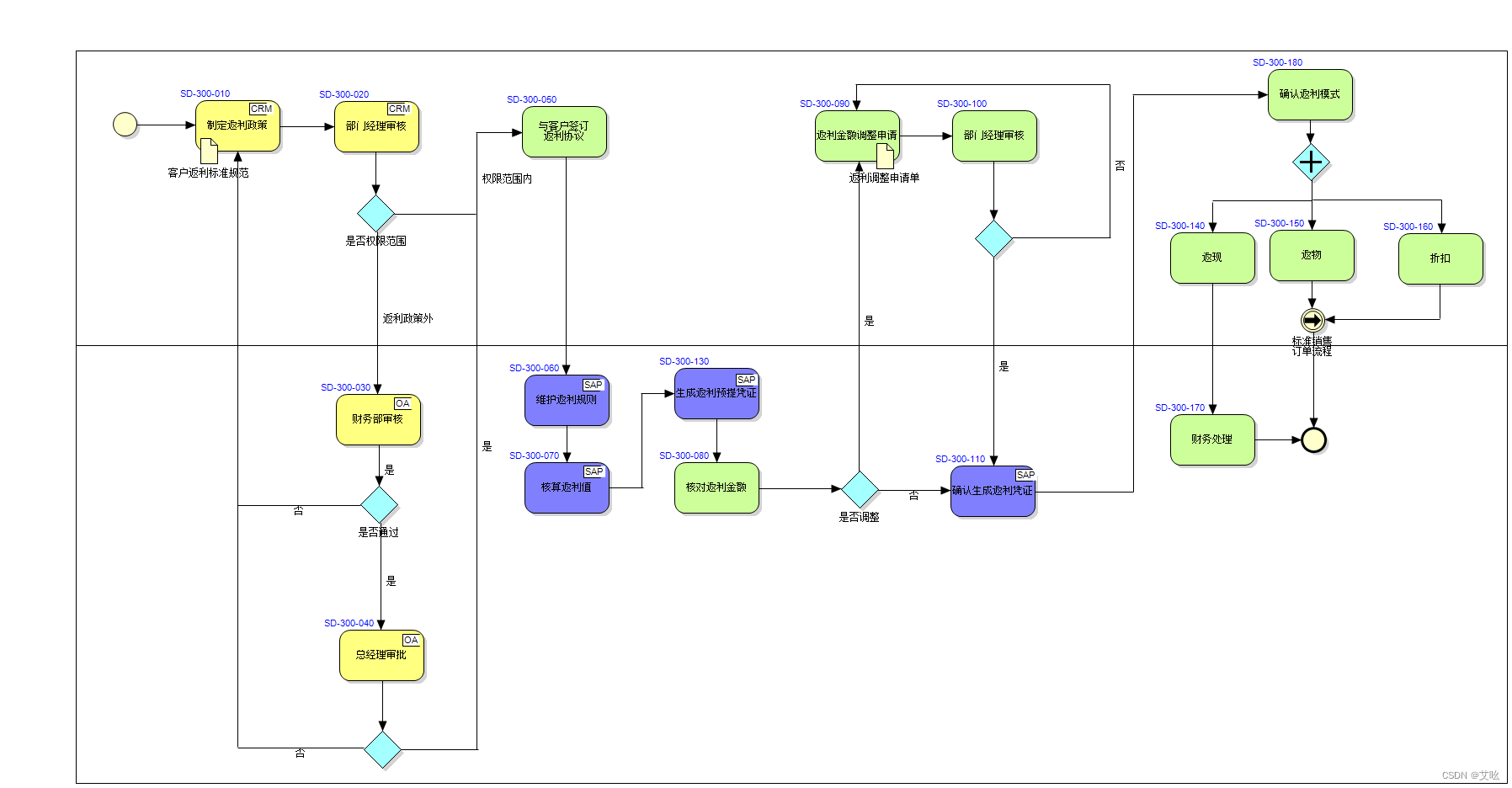
1、销售返利流程图
销售返利一般由销售部门与客户协商,协商后销售人员提出返利政策的审批,若公司同意返利政策,由财务部门导入SAP系统;
并按客户实际要求进行后续返利活动,例如:返现(给客户收款账号打钱)、返物(下免费订单给客户)、折扣(在下一订单中打折扣)
具体流程如下图:

2、返利实现
1、创建返利合同
依据返利政策使用事务码:WCOCO,创建返利合同

界面字段解释下图:


2、查看合同量
创建完成后,使用事务码:WB2R_BUSVOL,查看合同量

3、返利结算
使用事务码:WB2R_SC,进行合同结算

4、查看返利凭证
使用事务码:WCOCO,查看返利凭证

销售返利数据底表:WCOCOH(抬头)、WCOCOP(行项目)
本文来自互联网用户投稿,文章观点仅代表作者本人,不代表本站立场,不承担相关法律责任。如若转载,请注明出处。 如若内容造成侵权/违法违规/事实不符,请点击【内容举报】进行投诉反馈!
