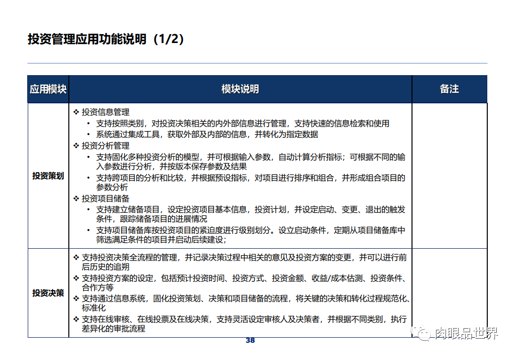
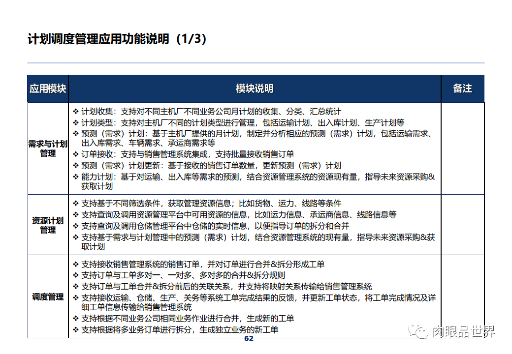
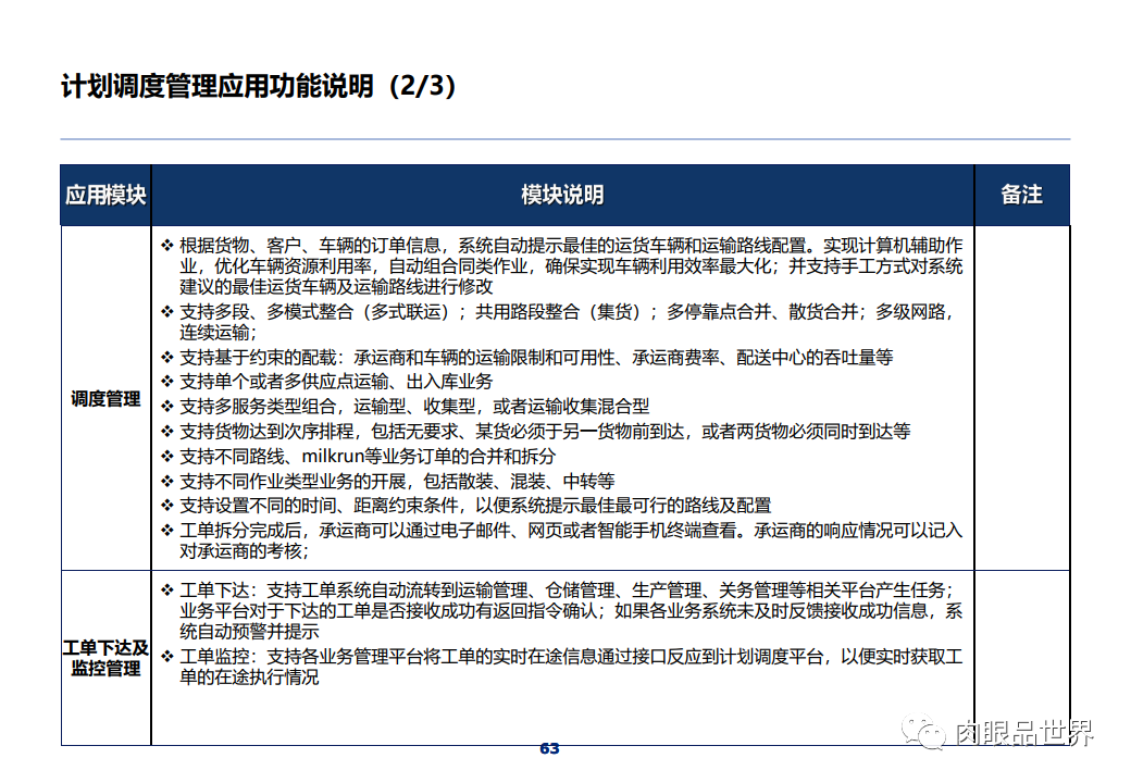
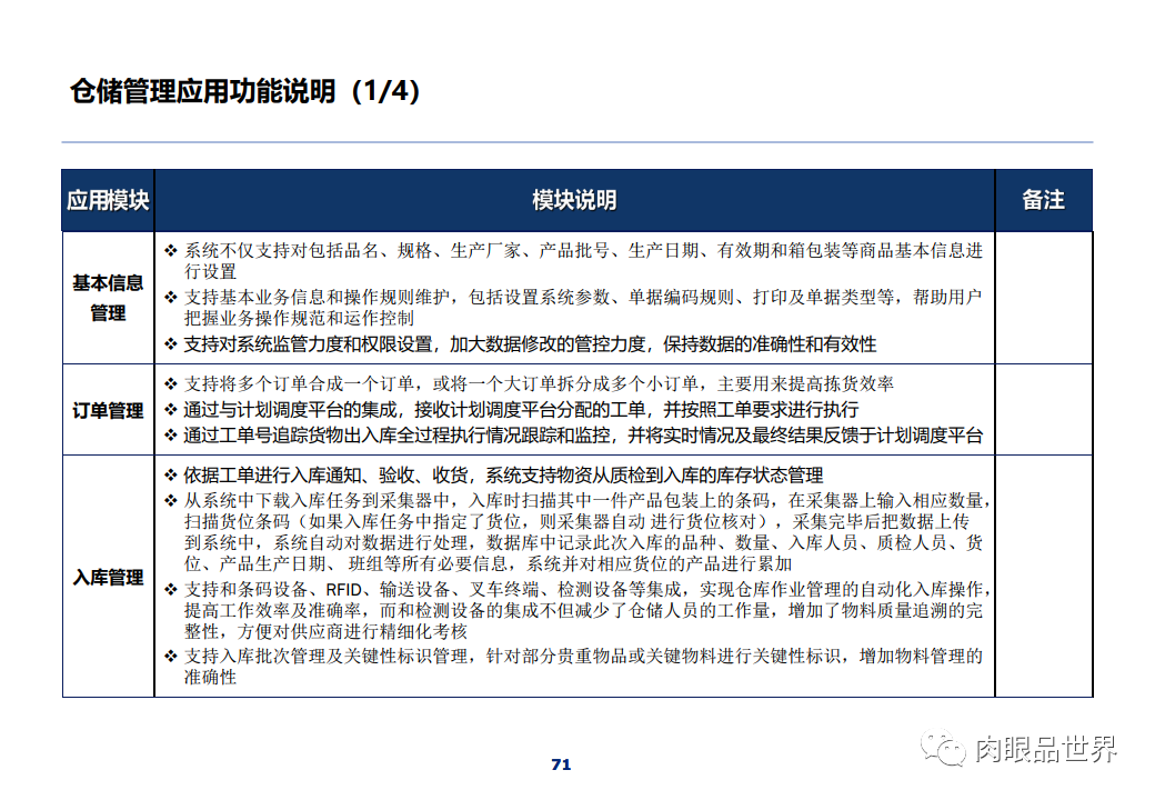
320页PPT|集团IT蓝图规划报告(附PDF下载)

资料获取方式:转发朋友圈后台回复666或者回复“资料下载”获取
































































































































































































































































































































资料系网络收集,如有侵权,请联系微信:yierstart联系删除
推荐阅读:
世界的真实格局分析,地球人类社会底层运行原理
不是你需要中台,而是一名合格的架构师(附各大厂中台建设PPT)企业IT技术架构规划方案论数字化转型——转什么,如何转?华为干部与人才发展手册(附PPT)企业10大管理流程图,数字化转型从业者必备!【中台实践】华为大数据中台架构分享.pdf华为的数字化转型方法论华为如何实施数字化转型(附PPT)超详细280页Docker实战文档!开放下载华为大数据解决方案(PPT)
本文来自互联网用户投稿,文章观点仅代表作者本人,不代表本站立场,不承担相关法律责任。如若转载,请注明出处。 如若内容造成侵权/违法违规/事实不符,请点击【内容举报】进行投诉反馈!
