[解疑][TI]TI毫米波雷达系列(七):xWR1xxx与DCA1000硬件板问题检测
在使用TI的板子时,难免会因使用不当使得功能难以实现,在检查完程序、硬件状态设定等没有问题时,应当考虑板子是否损坏。
本文举例TI的IWR1843和DCA1000的使用问题进行解释说明。(作者才疏学浅,文中有纰漏之处请硬件大神明确指出,万分感谢。文末有联系方式,也可通过邮箱互相讨论。)
出现问题
在使用mmwave studio软件连接板子时,出现如下报错(具体如图):
Status: Failed,Error Type:PROTOCOL ERROR
Status: Failed,Error Type:RESP TIMEOUT
...
No LVDS data
...

发现问题
软件查找问题
在根据TI提供的文档检查了所有设置没问题后,还是无法采集到数据。且DCA1000通电后,指示灯出现下面问题:

LED灯大部分都是红色的,与正常情况下的状况不一样,考虑DCA1000板子问题。
经查阅TI文档,尝试通过Diamond Programmer软件连接芯片,看是否可以重新写入程序。尝试之后提示如下:

说明电脑无法连接到芯片。看来问题应该在硬件上查找。
硬件查找问题
板子一般出现故障会出现发热现象,基于此现象可以通过热红外图像定位问题。以下为未通电和短暂通电大约2秒后的热红外图像:

未通电时热红外图像

短暂通电大约2秒后的热红外图像
通过对比发现,电源芯片L26400通电后迅速发热。在TI提供的原理图以及PCB文档的帮助下,通过万用表测量相关点的电压来查找问题。其原理图如下:

测量板子上的对应点的电压得到如下测量值:
FL2 测得2.11伏 正常值应为1.1伏
FL3 测得0.59伏 正常值应为1.35伏
FL4 测得1.83伏 正常值应为3.3伏
FL1 测得2.31伏 正常值应为2.5伏
解决问题
可以看到的是,U1芯片出现问题,致使输出电压出现问题,那便是更换该芯片。
在更换完该芯片后,再次测量电压值,电压正常,电源没有问题,但再次测试还是无法采集数据或连接到芯片,看来问题不只一处啊。
再次分析上面的测量数据,分析认为FL2端电压较正常电压大一倍左右,其他端电压均小于正常值,则一般会认为电压低不会导致芯片损坏,电压高才会容易损坏芯片,结论认为问题在FL2端 即VCC_CORE端。
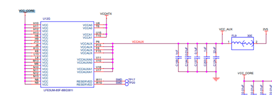
查找电路图如下:


可以看到的是,该端电压直接指向主芯片LFE5UM-85F-8BG381I。
在考虑到该板子较为精密,芯片为BGA封装,且该芯片的周围电容放置在芯片底部,一般的电烙铁不适用于拆焊芯片周围的电容,只能在板子上测试该芯片周围的电容(一般检查电容是否损坏,需要将电容拆下来检查)。
测试结果如下:

方块颜色的电容均出现短路现象,共计10个。
分析认为,该端输入大于正常值一倍的电压导致该芯片或相关的电容损坏(一般电容不容易损坏)。
更换后再次连接芯片,可以连接下载程序,并连接雷达板也可以采集数据了。
注记
总结认为,板子异常,在确保设置没有问题时,应当考虑板子硬件问题,且在此期间避免多次长时间通电,有条件的应当通过热红外检测板子发热情况。
作者硬件新手一枚,还望多多交流探讨,共商 共同进步。
写于关雎

新浪微博:https://weibo.com/tianzhejia
CSDN博客:https://blog.csdn.net/qq_35605018
博客网站:http://www.zhijiadeboke.xyz
GitHub:https://github.com/ZhijiaTian
QQ邮箱:2461824656@qq.com
126邮箱:tianzhejia@126.com
Outlook邮箱:tianzhejia@outlook.com
以上均可与本人取得联系,欢迎探讨。^ v ^
本文来自互联网用户投稿,文章观点仅代表作者本人,不代表本站立场,不承担相关法律责任。如若转载,请注明出处。 如若内容造成侵权/违法违规/事实不符,请点击【内容举报】进行投诉反馈!
