火速扩张的字节跳动,人才盘点曝光。原来背后的内容这么多,
很多公司都陷入了增长乏力的困境里。
但字节跳动逆势前行,他们计划在2021年,为应届毕业生开放超过6000个工作岗位,全年校招人数共计超过12,000人。
社招加校招,字节跳动今年计划新增岗位40000个,目前字节跳动的员工总数是60000人+,也就是说到年底,字节跳动的全球员工人数将突破10万人。
目前,阿里最新员工人数是10.34万,一切顺利的话,到了20年底21年初,字节跳动的员工总人数,将会超越阿里巴巴,成为全中国员工人数最多的互联网公司。
公司快速增长中,又有那么多人,字节跳动是如何做人才盘点的呢?
01
做人才盘点的前提
首先要构建人才观
所谓管理,按照德鲁克大师的解释,即为「界定组织使命,然后激励和组织人力资源来实现使命」的过程。
也就是说,管理者本质上要做的事只有两件,一是思考干什么,另一件事就是找到合适样的人,让他们告诉自己该怎么干。
要完成这以上两项任务,就必须构建正确的人才观。字节跳动在成立早期,每个候选人全部由张一鸣亲自面试,这样做的好处除了表达对人才的看重以外,还可以直观判断面试者的水准、价值观、潜在特质是否符合公司,形成了一道高效的筛选器。
除此之外,在字节跳动内部,所有事业部的老大,必须精通人力资源职能,所有高管必须懂得:识人、用人、育人。
因为在字节跳动内部,不断强调一个共识:优秀的人更喜欢和优秀的人一起工作。所以让字节跳动的中高层熟悉人力资源,也从另一面是为了提高人才的密度,增加人才的大局观、价值观。
我们再从另外一个角度看,字节跳动的官网发布的人力资源岗位,一共有217个与人力资源工作相关的工作,几乎所有都是HRBP方向。可见在人力资源层面,字节跳动非常重视业务与人力资源双向了解与渗透。

02
人才盘点是基础职能
不会做的HR,字节跳动不要
很多企业现在面临这样一个窘境:市场的机会很好,使劲地往前跑,赶着想做更多的业务。结果去做人才能力匹配盘点的时候,会发现问题很大——企业战略摆在前面,人跟不上。
然后公司上层一个劲向人力资源施压,人力资源部门无计可施,进而再次被边缘。
所以说,人才盘点是人才管理中的基础性工作。
分析人才现实状况与理想状况之间的差距,定位人才供应目标,从而牵引出后续各类人才管理措施,使企业的人才管理工作实现有据可依,避免“拍脑袋”和“想当然”,提升针对性和实效性。这是人才盘点最大的价值。
从某种程度上来说,人才盘点可以帮助企业重塑用人文化,提升管理者的管理技能。人才盘点的过程也是管理者系统性思考未来人才定位、内部人才标准、人才评鉴方法、现存人才问题和后续人才措施等一系列问题的过程。
鉴于此,字节跳动对HR的人才盘点能力要求非常高。
每一位HR在每个月,都要对部门的人才进行盘点,然后进行表格的汇总分析,例表如下:

从表格上,很明显可以发现,人才盘点的内容非常丰富,而这些人才的日常盘点,正是在帮助公司上下,更好地推进业务。
03
字节不看重空泛的管理
但重视的是对人才的评价
作为过去十年间最成功的科技新贵之一,字节走向壮大可能和很多因素有关。
但有趣的是,字节跳动是一家不太强调制度和流程的公司,对字节来说,最重要的管理的工作就是如何让员工更快速高效地达成目标。曾任今日头条副总裁的谢欣(现为飞书负责人)在几年前的公开活动中提及管理根本,他的观点是,管理的最终目的是为了达成公司的高绩效目标,只有人可以做到这点,而不是规章制度。
人才达成绩效,不是制度达成绩效。字节跳动上上下下都深知这点,所以就不得不提人才的评价标准,这是字节跳动下了大功夫去做的事情。
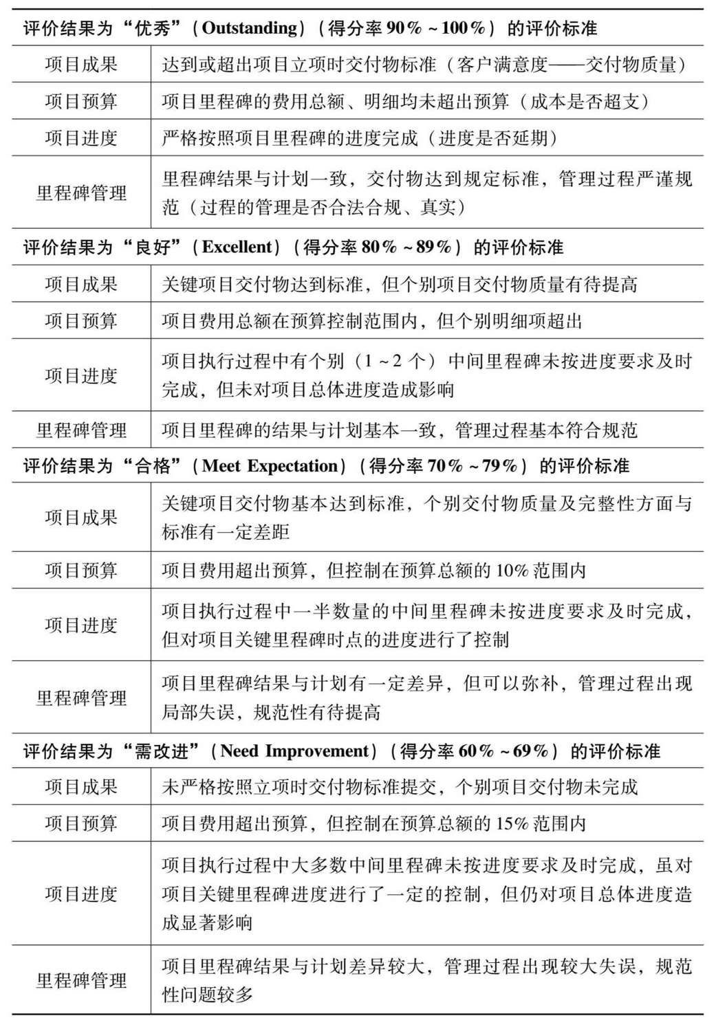
我们就以字节内部常用的人才评价方式为例,大家很清楚可以看到,对于一个项目,字节跳动评价的维度有四个:
1、项目成果
2、项目预算
3、项目进度
4、里程碑管理
例表如下:

人才评价,最大的价值建立人才标准,建立有效的人才标准,人才盘点才能施展开。
04
人才盘点中
字节跳动对人才5大核心要求
1、理性
理性就是有目的的活动。
既然企业管理的核心是目标管理,那么达成目标就是企业的重中之重。必然的,高管们就必须理性,时刻记住企业的目标是什么,不能被情绪或者琐事带偏。这是字节跳动对人才的第一层要求。
2、逻辑
没有逻辑,你跟他说东,他跟你说西。这就是管理成本。张一鸣在创业初期,曾经说过这么一句话:不装B的人,才可以合作。不装B,就是讲究逻辑的体现。
3、修养
修养是什么意思,即待人处事的正确态度。
修养也是一种领导力,我们常常听说一些年轻人说起自己的领导——他是一个有修养的人。言外之意,他是一个着眼于大局、着眼于长处、值得跟随的人。
4、企图心
谋事不求易成,具备强烈的成功动机和韧性才能成功。
字节跳动选人,不管是新人还是高级人才,强烈的动机是他们都非常看重的一个点。当尽可能的每一个公司的人,都有强烈的成功的意愿,这家企业就像绿皮火车堆里的高铁,速度快?同行衬托得好。
5、自我控制力
优秀的自我控制力,帮助我们更以目标为导向。
想要获得这个能力,需要我们反复自我修炼,遇到事情,如果已经上头了,别着急行动。冷静地引导自己去思考自己的目标是什么?该做什么样的判断和执行才能达成目标?长此以往,优秀的思考习惯就能建立。
有了这五个能力要求,人才的九宫图也就会变得更加立体。

对于字节跳动来说,人才盘点的工作还一直在路上,需要不断去优化和提升,而我们未来可以看到更多相关的精彩案例和方法。
本文来自互联网用户投稿,文章观点仅代表作者本人,不代表本站立场,不承担相关法律责任。如若转载,请注明出处。 如若内容造成侵权/违法违规/事实不符,请点击【内容举报】进行投诉反馈!
