NOTEBOOK_1电子元器件
电子元器件
概述:本文为学习型文档
本文摘要
本文主要简述各种电子元器件含义,简写形式及其功能简单说明,同时配备例图。
文章目录
- 本文摘要
- 一、电子元件分类
- 快速解读通道:
- 1.天线
- 2.模转数芯片
- 3.双极结型晶体管(BJT、三极管)
- 4.BATTERY(电池)
- 5.buzzer(蜂鸣器)
- 5.1有源蜂鸣器应用
- 5.2压电式蜂鸣器驱动电路
- 5.3电磁式蜂鸣器驱动电路
- 6.bell (响铃)
- 7.bridge rectifier (桥式整流器)
- 8. 半导体三极管(Bipolar Junction Transistor)
- 9. 熔断器(Circuit Breaker)
- 10. 电容器(capacitor)
- 11. 阴极射线管(cathode ray tube)
- 12. 二极管(diode)
- 13. 双向触发二极管
- 14. CA共阳极/CC共阴极数码管
- 15. 数字信号处理器(digital signal processor)
- 16. 保险丝(fuse)
- 17. 场效晶体管(field effect transistor)
- 18. Fuse Thermal热熔丝
- 19. 气体放电管(gas discharge tube)
- 20. 集成电路(integrated circuit)
- 21. 电感器(Inductor)
- 22. 可调电感(Inductor Adj)
- 23. 磁芯电感(Inductor Iron )
- 24. 可调磁心电感器(Inductor Iron Adj )
- 25. 电感隔离(Inductor Isolated)
- 26. P(P沟道)、N(N沟道)绝缘栅双极型晶体管(Insulated Gate Bipolar Transistor)
- 27. 跳线或跳接点(jumper)
- 28. 结型场效应管(junction gate field-effect transistor)
- 29. 霓虹灯(Lamp Neon)
- 30. 发光二极管(LightEmittingDiode)
- 31. 金属半导体场效应晶体管(Metal-Semiconductor Field-Effect Transistor)
- 32. 金属-氧化层 半导体场效晶体管(Metal-Oxide-Semiconductor Field-Effect Transistor)
- 33. 电动机,发动机,马达(motor)
- 34. 伺服电机(Motor Servo)
- 35. 步进电机(Motor Step)
- 36.指示式仪表(meter)
- 37.麦克风(microphone)
- 38.运算放大器( Operational Amplifier)
- 39. 光电双向可控硅(opto triac)
- 40. 光电耦合器(Optoisolator)
- 41. NPN/PNP型光敏三极管(NPN,PNP)
- 42. 光敏二极管(Photo Sen)
- 43 . 锁相环(Phase Locked Loop)
- 44. 可编程单结晶体管 (Programmable Unijunction Transistor)
- 45. 电阻(Resistance)
- 45.1电阻种类
- 45.2电阻功率
- 45.3电阻分压取样案例
- 45.4电阻降压限流案例
- 45.5上拉电阻
- 46. 可调电阻(Resistor Adj)
- 47. 热敏电阻(Res Thermal)
- 48. 压敏电阻(Res Varistor)
- 49. 电位器(Potentiometer)
- 50. 电阻排(Resistor Pack )
- 51. 电阻桥(Resistor Bridge)
- 52. 半导体电阻(Semiconductor Resistor )
- 53. 继电器(Relay)【SPDT单刀双掷,DPDT双刀双掷】
- 54. 三端稳压器(Volt Reg)
- 55. 可控硅( Silicon Controlled Rectifier)
- 56. 扬声器(Speaker)
- 57. 开关(switch)
- 58. 变压器(transformer)【BB降压,CT中心抽头】
- 59. 瞬态抑制二极管(Transient Voltage Suppressor)
- 60. 双向可控硅(TRI-ACsemiconductorswitch)
- 61. 電子三極管(Tube Triode)
- 62. 单结晶体管(Unijunction Transistor)
- 63. 外部晶振 (External Crystal Oscillator)
- 二、总结
一、电子元件分类
| 序号 | 简写 | 描述 |
|---|---|---|
| 1 | AE | ANT:天线(antenna) |
| 2 | ADC | 模转数芯片(Analog-to-Digital Converter) |
| 3 | BJT | 双极结型晶体管(Bipolar Junction Transistor) |
| 4 | B | 电池(battery) |
| 5 | buzzer | 蜂鸣器(buzzer) |
| 6 | bell | 响铃(bell) |
| 7 | BR | 桥式整流器(bridge rectifier) |
| 8 | BJT | 半导体三极管(Bipolar Junction Transistor) |
| 9 | Circuit Breaker | 熔断器(Circuit Breaker) |
| 10 | C/CAP | 电容器(capacitor) |
| 11 | CRT | 阴极射线管(cathode ray tube) |
| 12 | D | 二极管(diode) |
| 13 | DIAC-NPN/PNP | 双向触发二极管 |
| 14 | Dpy Amber-CA/CC | CA共阳极/CC共阴极数码管 |
| 15 | DSP | 数字信号处理器(digital signal processor) |
| 16 | F | 保险丝(fuse) |
| 17 | FET | 场效晶体管(field effect transistor) |
| 18 | Fuse Therma | Fuse Thermal热熔丝 |
| 19 | GDT | 气体放电管(gas discharge tube) |
| 20 | IC | 集成电路(integrated circuit) |
| 21 | Inductor | 电感器(Inductor) |
| 22 | Inductor Adj | 可调电感(Inductor Adj) |
| 23 | Inductor Iron | 磁芯电感(Inductor Iron ) |
| 24 | Inductor Iron Adj | 可调磁心电感器(Inductor Iron Adj ) |
| 25 | Inductor Isolated | 电感隔离(Inductor Isolated) |
| 26 | IGBT-P/N | P(P沟道)、N(N沟道)绝缘栅双极型晶体管(Insulated Gate Bipolar Transistor) |
| 27 | J | 跳线或跳接点(jumper) |
| 28 | JFET | 结型场效应管(junction gate field-effect transistor) |
| 29 | Lamp Neon | 霓虹灯(Lamp Neon) |
| 30 | LED | 发光二极管(LightEmittingDiode) |
| 31 | MESFET | 金属半导体场效应晶体管(Metal-Semiconductor Field-Effect Transistor) |
| 32 | MOSFET | 金属-氧化层 半导体场效晶体管(Metal-Oxide-Semiconductor Field-Effect Transistor) |
| 33 | motor | 电动机,发动机,马达(motor) |
| 34 | Motor Servo | 伺服电机(Motor Servo) |
| 35 | Motor Step | 步进电机(Motor Step) |
| 36 | Meter | 指示式仪表(meter) |
| 37 | Mic | 麦克风(microphone) |
| 38 | Op Amp | 运算放大器( Operational Amplifier) |
| 39 | Opto TRIAC | 光电双向可控硅(opto triac) |
| 40 | Optoisolator | 光电耦合器(Optoisolator) |
| 41 | Photo NPN/PNP | NPN/PNP型光敏三极管(NPN,PNP) |
| 42 | Photo Sen | 光敏二极管(Photo Sen) |
| 43 | PLL | 锁相环(Phase Locked Loop) |
| 44 | PUT | 可编程单结晶体管 (Programmable Unijunction Transistor) |
| 45 | RES | 电阻(Resistance) |
| 46 | Res Adj | 可调电阻(Resistor Adj) |
| 47 | Res Thermal | 热敏电阻(Res Thermal) |
| 48 | Res Varistor | 压敏电阻(Res Varistor) |
| 49 | RPOT | 电位器(Potentiometer) |
| 50 | Res Pack | 电阻排(Resistor Pack ) |
| 51 | Res Bridge | 电阻桥(Resistor Bridge) |
| 52 | Res Semi | 半导体电阻(Semiconductor Resistor ) |
| 53 | Relay | 继电器(Relay)【SPDT单刀双掷,DPDT双刀双掷】 |
| 54 | Volt Reg | 三端稳压器(Volt Reg) |
| 55 | SCR | 可控硅( Silicon Controlled Rectifier) |
| 56 | Speaker | 扬声器(Speaker) |
| 57 | SW | 开关(switch) |
| 58 | Trans | 变压器(transformer)【BB降压,CT中心抽头】 |
| 59 | Tranzorb | 瞬态抑制二极管(Transient Voltage Suppressor) |
| 60 | TRIAC | 双向可控硅(TRI-ACsemiconductorswitch) |
| 61 | Tube Triode | 電子三極管(Tube Triode) |
| 62 | UJT | 单结晶体管(Unijunction Transistor) |
| 63 | XTAL | 外部晶振 (External Crystal Oscillator) |
快速解读通道:
如下对于以上表格中电子元件进行简要叙述并配合例图,注例图只是以某一型号举例说明,并非全部型号,请根据实际为准。
1.天线
天线(antenna)是一种变换器,它把传输线上传播的导行波(在某些特定结构的内部或周围传输,这些结构起着引导电磁波传输的作用,这种电磁波称为导行电磁波),变换成在无界媒介(通常是自由空间)中传播的电磁波,或者进行相反的变换。在无线电设备中用来发射或接收电磁波的部件。

2.模转数芯片
A/D转换器(将模拟信号转变为数字信号的电子元件)。通常的模数转换器是将一个输入电压信号转换为一个输出的数字信号。由于数字信号本身不具有实际意义,仅仅表示一个相对大小。故任何一个模数转换器都需要一个参考模拟量作为转换的标准,比较常见的参考标准为最大的可转换信号大小。而输出的数字量则表示输入信号相对于参考信号的大小,将连续的变量变成离散变量。MCP4725内逻辑图

3.双极结型晶体管(BJT、三极管)
三极管,全称应为半导体三极管,也称双极型晶体管、晶体三极管,是一种控制电流的半导体器件。其作用是把微弱信号放大成幅度值较大的电信号,也用作无触点开关。 三极管三种状态:截止状态
当加在三极管发射结的电压小于PN结的导通电压,基极电流为零,集电极电流和发射极电流都为零,三极管这时失去了电流放大作用,集电极和发射极之间相当于开关的断开状态,我们称三极管处于截止状态。
放大状态
当加在三极管发射结的电压大于PN结的导通电压,并处于某一恰当的值时,三极管的发射结正向偏置,集电结反向偏置,这时基极电流对集电极电流起着控制作用,使三极管具有电流放大作用,其电流放大倍数β=ΔIc/ΔIb,这时三极管处放大状态。
饱和导通
当加在三极管发射结的电压大于PN结的导通电压,并当基极电流增大到一定程度时,集电极电流不再随着基极电流的增大而增大,而是处于某一定值附近不怎么变化,这时三极管失去电流放大作用,集电极与发射极之间的电压很小,集电极和发射极之间相当于开关的导通状态。三极管的这种状态我们称之为饱和导通状态。
MMBT5551封装图

根据以上,我们可以用三级管实现开关和放大作用
4.BATTERY(电池)
把化学能转化成电能,电池有正极和负极两端,若在两端加一根金属导线,则电子会迅速从负极流向正极,并直接损坏电池。因此请务必接入负载(类似灯泡,电机等负载)在接通电源。纽扣电池BR1220,BR1225封装图

电池是一种电能的储存元件
5.buzzer(蜂鸣器)
蜂鸣器:一种电子元件,一般用作提示报警用,直流电压供电。蜂鸣器一般有有源和无源两种,有源表示有音频驱动电路。无源蜂鸣器需要音频驱动才能发出
5.1有源蜂鸣器应用

5.2压电式蜂鸣器驱动电路

5.3电磁式蜂鸣器驱动电路

蜂鸣器
6.bell (响铃)
响铃,喇叭。一般接在放大器后边,通过放大器把信号放大,再用响铃播放。
喇叭
7.bridge rectifier (桥式整流器)
整流桥分为全桥和半桥,由四只二极管口连接成“桥”式结构,作用是将交流变压电路输出的交流电转换成单向脉动性直流电。
整流器:交流电转换成单向脉动性直流电
8. 半导体三极管(Bipolar Junction Transistor)
晶体三极管具有电流放大作用,其实质是三极管能以基极电流微小的变化量来控制集电极电流较大的变化量。这是三极管最基本的和最重要的特性。我们将ΔIc/ΔIb的比值称为晶体三极管的电流放大倍数,用符号“β”表示。电流放大倍数对于某一只三极管来说是一个定值,但随着三极管工作时基极电流的变化也会有一定的改变。 三极管存在三种状态:放大状态:三极管的发射结正向偏置,集电结反向偏置,基极电流对集电极电流起着控制作用,使三极管具有电流放大作用,其电流放大倍数β=ΔIc/ΔIb.
截止状态:三极管发射结的电压小于PN结的导通电压,基极电流为零,集电极电流和发射极电流都为零,三极管这时失去了电流放大作用,集电极和发射极之间相当于开关的断开状态,我们称三极管处于截止状态。
饱和导通:三极管发射结的电压大于PN结的导通电压,并当基极电流增大到一定程度时,集电极电流不再随着基极电流的增大而增大,而是处于某一定值附近不怎么变化,这时三极管失去电流放大作用,集电极与发射极之间的电压很小,集电极和发射极之间相当于开关的导通状态。

注:三极管的放大倍数是一个厂家生产出来就固定的,即为“β”,可用做开关,可用做放大信号。
9. 熔断器(Circuit Breaker)
熔断器(fuse)是指当电流超过规定值时,以本身产生的热量使熔体熔断,断开电路的一种保护器件。熔断器通常采用低熔点的铅锡合金、锌、铜、等材料制成,广泛应用于高低压配电系统和控制系统以及用电设备中。

熔断器:保护器件
10. 电容器(capacitor)
电容器是一种容纳电荷的器件,由两个相互靠近的导体在中间夹一层不导电的绝缘介质构成。通常简称其容纳电荷的本领为电容,用字母C表示。有隔直通交、耦合、旁路、滤波、调谐回路、能量转换等功能。我们在看电源符号的时候就类似于电容符号,电容的符号是两个相同大小的长杠,电源是一长一短标识的是正负极,其实他们的性能也类似,都是储能元件,其中电解电容有极性,我们一定要按照其对应的正负极接,部分瓷片贴片等电容为无极性电容,我们可以正向充电反向放电,也可以反向充电正向放电。电容还有很多形式以下只举例三种。
插件电容

电解电容(贴片)


贴片电容

电容器类似于电源是一种储能元件,可充电放点。
11. 阴极射线管(cathode ray tube)
阴极射线管是将电信号转变为光学图像的一类电子束管,人们熟悉的电视机显像管就是这样的一种电子束管。 阴极射线管(CRT)显示材料是指能在电子束轰击下发光的一类发光材料,即阴极射线荧光粉。阴极射线荧光粉有上百种,用于彩色显像管的典型发光粉是ZnS,Ag(蓝色)、Zn,Cu,Al(黄绿色)等。若采用纳米发光材料则可提高CRT发光材料的发光率,有可提高CRT显示屏的分辨率。ZnS,Mn是较好的一种纳米级发光材料,可用于高清晰度电视显示。
阴极射线管
12. 二极管(diode)
二极管是用半导体材料(硅、硒、锗等)制成的一种电子器件,具有单向导电性能、整流功能等。
二极管:可以运用其反向抑制的功能:防反:起到电源反接保护
13. 双向触发二极管
双向触发二极管(diode AC )DIAC,无正负极,双向触发二极管两个方向都可以导通。一旦导通如果想要恢复断路,需切断电源或者电压降至保持电流,保持电流以下。可用来触发双向晶闸管和限压作用,常用DB3等。
概述,当电压达到该厂商制作的双向触发二极管的导通值,即导通,并且在电源电压的任一极性下导通。
14. CA共阳极/CC共阴极数码管
共阳极数码管:公共端为阳极 共阴极数码管:公共端为阴极其原理如下图所示,共阴极就是阴极相连,共阳极就是阳极相连。


CA共阳极/CC共阴极数码管
15. 数字信号处理器(digital signal processor)
由大规模或超大规模集成电路芯片组成的用来完成数字信号处理任务的处理器。数字信号处理的目的是对真实世界的连续模拟信号进行测量或滤波。因此在进行数字信号处理之前需要将信号从模拟域转换到数字域,这通常通过模数转换器实现。而数字信号处理的输出经常也要变换到模拟域,这是通过数模转换器实现的。芯片封装
QFP(Quad Flat Package)为四侧引脚扁平封装,是表面贴装型封装之一,引脚从四个侧面引出呈海鸥翼(L)型。基材有陶瓷、金属和塑料三种。
PQFP(Plastic Quad Flat Package)就是塑料方形扁平封装。PQFP封装的芯片引脚之间距离很小,管脚很细,一般大规模或超大规模集成电路采用这种封装形式,其引脚数一般都在100以上。
TQFP是英文(Thin Quad Flat Package)的缩写,即薄塑封四角扁平封装。四边扁平封装(TQFP)工艺能有效利用空间,从而降低对印刷电路板空间大小的要求。由于缩小了高度和体积,这种封装工艺非常适合对空间要求较高的应用,
TQFP芯片管脚定义图

数字信号处理器
16. 保险丝(fuse)
保险丝是一种电气安全装置,用于为电路提供过流保护。它的基本组成部分是金属线或金属带,当电流过大时会熔化,从而停止或中断电流。
保险丝
17. 场效晶体管(field effect transistor)
场效应晶体管(Field Effect Transistor缩写(FET))简称场效应管。主要有两种类型:结型场效应管(junction FET—JFET)和金属 - 氧化物半导体场效应管(metal-oxide semiconductor FET,简称MOS-FET)。由多数载流子参与导电,也称为单极型晶体管。它属于电压控制型半导体器件。具有输入电阻高(10 7~1015Ω)、噪声小、功耗低、动态范围大、易于集成、没有二次击穿现象等优点 。
场效应管
18. Fuse Thermal热熔丝
保险丝正常工作就是额定电流,熔断就是熔断电流造成的,保证它们可以正常工作的电流就是额定电流,装在该位置的保险丝就要与这个额定电流相匹配,如果电流不稳定,超过了额定电流就会形成过载,过载有可能损坏电器元件,连接着线路上的保险丝也会过载并融化,形成电源断路,导致保险丝熔断断路的电流就是熔断电流。(保险丝与热熔丝类似) 保险丝一般有额定电流和额定电压。
热熔丝基本原理:
1.外形: 在电路过电流保护元件中最常用的就是小型管状保险丝,它是由两端带有金属联接端子的管体和管内的金属熔体这两大主要部份组成,其外壳部份的作用是支撑和联接,大多数保险丝的外型是圆柱形的,称为管状的保险丝;熔断特性关键是由内部的熔体所决定的。
2.功能: 保险丝是串联在电路中,一般电阻小(功耗要小), 因此当电路正常工作时,保险丝相当于一根导线,能够长时间稳定的使用;若电源或外部干扰而发生电流波动时,保险丝也能承受一 定范围的过载(这就需要我们选型时需要选择大一点的额定电流保险丝);只有当电路中出现较大的过载电流,故障或短路大电流时,保险丝才会熔断,通过断开线路来保护电路。
3.原理: 保险丝通电时因电流转换的热量会使管内熔体的温度上升,负载正常工作电流或允许的过载电流产生的热量通过熔体,壳体和周围环境所幅射,对流和传导等方式散发的热量能逐步达到平衡;如果散热速度跟不上发热时,这些热量就会在熔体上逐部积蓄, 使熔体温度上升,一旦温度达到或超过熔体材料的熔点就会使它熔化,从而断开线路,起到安全保护的作用。
热熔丝基本参数
1、额定电流(I)
标注在保险丝上的额定工作电流。该数值由制造商确定,是该保险丝所能载的电流。额定电流通常是标准推荐的档位,例如1,1.25,1.5,1.6,2(单位:A)等。
2、额定电压(U)
标注在保险丝上的额定电压,表示该保险丝可以被使用的最大工作电压。通常标准额定电压为32、63、125、250、600(单位:V)。保险丝是对电流的变化进行保护的,而不是对电压的变化敏感起到保护作用的。保险丝在从零到其最大额定值间的任何电压下都保持其原状,所以保险丝可以在小于其额定电压的任何电压下使用。(选型时只要在允许的额定电压下就可以正常使用)
3、电压降(Ud)
额定电流下保险丝两端的电压降
4、冷电阻(R)
保险丝不工作时本身的电阻值。大部分保险丝是用正温度系数为材料制造的,因此,会有冷电阻和热电阻,实际的工作电阻位于其间。用不大于保险丝公称(机器性能、图纸尺寸等的规格或标准。)额定电流10%的测量电流可测得冷电阻。热电阻是根据保险丝上流过的值等于公称额定电流的电流时产生的。
5、环境温度(T)
指直接环绕保险丝周围的空气温度,不应与室温相混淆。在许多实际场合,保险丝的温度相当高,例如保险丝安装在封闭空间,或者安装在其发热元件附近,如电阻、变压器、电感线圈等附近。(所以在保险丝放置位置应注意布局)
6、分断能力(Breaking Capacitor)
也称为致断容量或短路额定容量。是指在规定的电压下,保险丝能安全地切断的最大电流。当保险丝中可能通过的瞬时过载电流超过额定值时,保险丝会破碎或爆炸,引起危险。因此要求保险丝在保护动作后,还能够保持完整的状态(无爆裂、断裂)。保险丝的分断能力取决于保险丝的结构,低分断能力保险丝大部分都是玻璃壳体的,高分断能力保险丝通常有陶瓷壳体,其中许多还填充有纯净颗粒状石英材料。
7、 时间—电流曲线(Overload and Time-Current Curves)
电流曲线是保险丝最重要的参数之一。当流过保险丝的电流超过额定电流时,保险丝被熔断,是一种过载状态。保险丝的时间-电流特性是过载电流和熔断时间之间的关系。时间—电流曲线是以平均数值为根据的。
8、公称熔化热能i²t
选择保险丝最重要的参数之一,是使保险丝断开所需的能量值,是保险丝本身固有的参数,以i²t表示。i²t值是保险丝本身的一个参数,其决定因素是元件材料及保险丝元件的形状,与温度及电压无关。
9、 尺寸
除非另有规定,尺寸以毫米为单位。常用的管形保险丝外观尺寸有Φ6X30,Φ5X20,Φ3X10,Φ2X7;常用的表贴保险丝外观尺寸有6.1X2.7X2.7,10.1X3.1X3.1等
保险丝
19. 气体放电管(gas discharge tube)
气体放电管(GDT)又称陶瓷气体放电管,由金属电机与陶瓷管壳组成的密封气体放电器件,有二极管与三级管,一般用于对地的过电压保护。具体来讲,它是采用金属化陶瓷绝缘管壳及电焊接技术,将少量气体(主要是稀有气体氖、氩)封闭在内部。通过改变内部气体压力、电机涂层材料成分及电极间距,可以改变GDT的直流击穿电压、冲击击穿电压、工频耐流能力及寿命等。 气体放电管两电极出现高压时候,一旦过高的电压超过放电管本身的击穿电压时 ,这时候管内的气体在电场作用下发生电离而形成导体,使得原有绝缘状态改变,由于接地作用使得大量的电流以及电荷立即接地泄放,最终使雷击的能量不能通过被保护的设备,当过电压消失后,管内的气体又很快恢复到原来的绝缘状态,电路恢复正常,这就是气体放电管的基本原理。
气体放电管(GDT)
20. 集成电路(integrated circuit)
集成电路(integrated circuit)是一种微型电子器件或部件。采用一定的工艺,把一个电路中所需的晶体管、电阻、电容和电感等元件及布线互连一起,制作在一小块或几小块半导体晶片或介质基片上,然后封装在一个管壳内,成为具有所需电路功能的微型结构;它在电路中用字母“IC”表示。集成电路发明者为杰克·基尔比(基于锗(Ge)的集成电路)和罗伯特·诺伊斯(基于硅(Si)的集成电路)。当今半导体工业大多数应用的是基于硅的集成电路。集成电路分类:
SSIC 小规模集成电路(Small Scale Integrated circuits)
MSIC 中规模集成电路(Medium Scale Integrated circuits)
LSIC 大规模集成电路(Large Scale Integrated circuits)
VLSIC 超大规模集成电路(Very Large Scale Integrated circuits)
ULSIC特大规模集成电路(Ultra Large Scale Integrated circuits)
GSIC 巨大规模集成电路也被称作极大规模集成电路或超特大规模集成电路(Giga Scale Integration)。
LDO

RTC时钟电路

收发器

集成电路
21. 电感器(Inductor)
电感是闭合回路的一种属性,是一个物理量。当电流通过线圈后,在线圈中形成磁场感应,感应磁场又会产生感应电流来抵制通过线圈中的电流。它是描述由于线圈电流变化,在本线圈中或在另一线圈中引起感应电动势效应的电路参数。电感是自感和互感的总称。提供电感的器件称为电感器。 基本作用:滤波、振荡、延迟、陷波;形象说法:“通直流,阻交流;通直流:所谓通直流就是指在直流电路中,电感的作用就相当于一根导线,不起任何作用;阻交流:在交流电路中,电感会有阻抗,即XL,整个电路的电流会变小,对交流有一定的阻碍作用;细化解说:在电子线路中,电感线圈对交流有限流作用,它与电阻器或电容器能组成高通或低通滤波器、移相电路及谐振电路等。 电感的作用:是阻碍电流的变化,但是这种作用与电阻阻碍电流流通作用是有区别的电阻阻碍电流流通作用是以消耗电能为其标志,而电感阻碍电流的变化则纯粹是不让电流变化,当电流增加时电感阻碍电流的增加,当电流减小时电感阻碍电流的减小。电感阻碍电流变化过程并不消耗电能,阻碍电流增加时它将电的能量以磁场的形式暂时储存起来,等到电流减小时它将磁场的能量释放出来,以结果来说,就是阻碍电流的变化。
电感器
22. 可调电感(Inductor Adj)
可以进行调节的电感,使用时应注意电感调节范围及参数阈值。
23. 磁芯电感(Inductor Iron )
不同材质的磁芯对于磁力线的容纳与传导能力不同,不同材质的磁芯材料磁损耗不同,我们在应用时,首先要考虑大小,然后还要看磁导率和电感系数。
磁芯电感
24. 可调磁心电感器(Inductor Iron Adj )
可调节带有磁芯的电感。
可调磁心电感器
25. 电感隔离(Inductor Isolated)
有些电路采用电感进行隔离,不过添加电感时一定要注意,电感的特性(直流信号通过线圈时的电阻就是导线本身的电阻,压降很小;当交流信号通过线圈时,线圈两端将会产生自感电动势,自感电动势的方向与外加电压的方向相反,阻碍交流的通过,所以电感器的特性是通直流、阻交流,频率越高,线圈阻抗越大。),否则可能引起不良后果。
电感隔离
26. P(P沟道)、N(N沟道)绝缘栅双极型晶体管(Insulated Gate Bipolar Transistor)
IGBT一般我们可以看做为很熟悉的BJT和MOS管的融合体。功能类似BJT和MOS,集合两者优点。(兼有(Metal-Oxide-Semiconductor Field-Effect Transistor, MOSFET)金氧半场效晶体管的高输入阻抗和电力晶体管(Giant Transistor,GTR)的低导通压降两方面的优点。GTR饱和压降低,载流密度大,但驱动电流较大;MOSFET驱动功率很小,开关速度快,但导通压降大,载流密度小。IGBT综合了以上两种器件的优点,驱动功率小而饱和压降低。非常适合应用于直流电压为600V及以上的变流系统如交流电机、变频器、开关电源、照明电路、牵引传动等领域。)
IGBT
27. 跳线或跳接点(jumper)
用来短接两个点,一般跳线上面会用跳线帽进行短接调节。例如电阻板:
下图为匹配电阻选择,可根据不同阻值需求调解跳线帽进行调节电阻:

跳线帽
28. 结型场效应管(junction gate field-effect transistor)
结型场效应晶体管(Junction Field-Effect Transistor,JFET)JFET是在同一块N形半导体上制作两个高掺杂的P区,并将它们连接在一起,所引出的电极称为栅极g,N型半导体两端分别引出两个电极,分别称为漏极d,源极s。结型场效应晶体管是一种具有放大功能的三端有源器件,是单极场效应管中最简单的一种,它可以分N沟道或者P沟道两种。是电压控制器件,不需要大的信号功率。

结型场效应管
29. 霓虹灯(Lamp Neon)
霓虹灯(氖灯)管是一个两端有电极的密封玻璃管,其中填充了一些低气压的气体。几千伏的电压施加在电极上,电离管中的气体使其发出光。光的颜色取决于管中的气体。霓虹灯是氖灯(neon light)的音译,氖气这种稀有气体会发出一种流行的橙红色光,但使用其他气体会产生其他颜色,例如氢(红色)、氦(粉红色)、二氧化碳(白色)、汞蒸气(蓝色)等。
霓虹灯
30. 发光二极管(LightEmittingDiode)
发光二极管:(LED)通过电子与空穴复合释放能量发光,它在照明领域应用广泛。发光二极管的正向伏安特性曲线很陡,使用时必须串联限流电阻以控制通过二极管的电流。 普通单色发光二极管的发光颜色与发光的波长有关,而发光的波长又取决于制造发光二极管所用的半导体材料。红色发光二极管的波长一般为650 ~700nm,琥珀色发光二极管的波长一般为630 ~ 650 nm ,橙色发光二极管的波长一般为610 ~ 630 nm左右,黄色发光二极管的波长一般为585 nm左右,绿色发光二极管的波长一般为555 ~ 570 nm。
发光二极管
31. 金属半导体场效应晶体管(Metal-Semiconductor Field-Effect Transistor)
可以看做mesfet管是个开关,栅极(G)是控制端,它控制着源极(S)和漏极(D)之间是否能导通,即是否可以通过电流。MESFET是用金属-半导体接触(肖特基二极管),用二极管做栅极。速度比MOS要快,可以用在高速电路上。
金属半导体场效应晶体管
32. 金属-氧化层 半导体场效晶体管(Metal-Oxide-Semiconductor Field-Effect Transistor)
金属氧化物半导体场效晶体管(简称:金氧半场效晶体管;英语:Metal-Oxide-Semiconductor Field-Effect Transistor,缩写:MOSFET),是一种可以广泛使用在模拟电路与数字电路的场效晶体管。金属氧化物半导体场效应管依照其沟道极性的不同,可分为电子占多数的N沟道型与空穴占多数的P沟道型,通常被称为N型金氧半场效晶体管(NMOSFET)与P型金氧半场效晶体管(PMOSFET)。可用做开关。 场效应管是电压控制元件,而晶体管是电流控制元件。在只允许从信号源取较少电流的情况下,应选用场效应管;而在信号电压较低,又允许从信号源取较多电流的条件下,应选用晶体管。

金属-氧化层 半导体场效晶体管
33. 电动机,发动机,马达(motor)
电动机(Motor)是把电能转换成机械能的一种设备。它是利用通电线圈(也就是定子绕组)产生旋转磁场并作用于转子(如鼠笼式闭合铝框)形成磁电动力旋转扭矩。
电动机,发动机,马达
34. 伺服电机(Motor Servo)
伺服电机可以控制速度,位置精度非常准确,可以将电压信号转化为转矩和转速以驱动控制对象。伺服电机转子转速受输入信号控制,并能快速反应,在自动控制系统中,用作执行元件,且具有机电时间常数小、线性度高等特性,可把所收到的电信号转换成电动机轴上的角位移或角速度输出。分为直流和交流伺服电动机两大类,其主要特点是,当信号电压为零时无自转现象,转速随着转矩的增加而匀速下降。平常看到的那种普通的电机,断电后它还会因为自身的惯性再转一会儿,然后停下。而伺服电机和步进电机是说停就停,说走就走,反应极快。但步进电机存在失步现象。
伺服电机的应用领域有很多。只要是要有动力源的,而且对精度有要求的一般都可能涉及到伺服电机。如机床、印刷设备、包装设备、纺织设备、激光加工设备、机器人、自动化生产线等对工艺精度、加工效率和工作可靠性等要求相对较高的设备。

伺服电机
35. 步进电机(Motor Step)
步进电机是一种将电脉冲信号转换成相应角位移或线位移的电动机。每输入一个脉冲信号,转子就转动一个角度或前进一步,其输出的角位移或线位移与输入的脉冲数成正比,转速与脉冲频率成正比。因此,步进电动机又称脉冲电动机。
步进电机
36.指示式仪表(meter)
用来测量电流电压电阻等电子相关参数的仪表,指针形式。如下为电流表。
指示式仪表
37.麦克风(microphone)
麦克风是通过声音传入转换成电信号输出。
麦克
38.运算放大器( Operational Amplifier)
是具有很高放大倍数的电路单元。在实际电路中,通常结合反馈网络共同组成某种功能模块。它是一种带有特殊耦合电路及反馈的放大器。其输出信号可以是输入信号加、减或微分、积分等数学运算的结果。
运放
39. 光电双向可控硅(opto triac)
光电意思就是采用光信号耦合到另一侧,双向可控硅,就是双向可以导通的晶闸管,通过光电控制晶闸管导通。
光电双向可控硅
40. 光电耦合器(Optoisolator)
光电耦合器(英文:optical coupler 或photo coupler),亦称光耦合器、光隔离器以及光电隔离器,简称光耦。 下图:晶体管输出型光耦在光电耦合器的输入部分和输出部分必须分别采用独立的电源,若两端共用一个电源,则光电耦合器的隔离作用将失去意义。
当用光电耦合器来隔离输入输出通道时,必须对所有的信号(包括数位量信号、控制量信号、状态信号)全部隔离,使得被隔离的两边没有任何电气上的联系,否则这种隔离是没有意义的。

光电耦合器
41. NPN/PNP型光敏三极管(NPN,PNP)
对于光有敏感特性,同时也具有三极管放大特性,部分光敏三极管外形有些类似光敏二极管。
NPN/PNP型光敏三极管
42. 光敏二极管(Photo Sen)
光敏二极管,又叫光电二极管(英语:photodiode )是一种能够将光根据使用方式,转换成电流或者电压信号的光探测器。光电二极管常常被用来精确测量光强,因为它比其他光导材料具有更良好的线性。
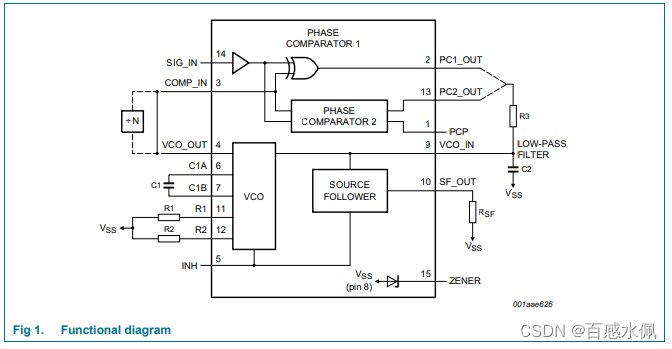
43 . 锁相环(Phase Locked Loop)
锁相环通常由鉴相器(PD,Phase Detector)、滤波器(LF,Loop Filter)和压控振荡器(VCO,Voltage Controlled Oscillator)3部分组成前向通路,由分频器组成频率相位的反馈通路
锁相环
44. 可编程单结晶体管 (Programmable Unijunction Transistor)
根据G极控制晶体管通断。
可编程单结晶体管
45. 电阻(Resistance)
用在降低电压和限流的场合。消耗性器件,电压恒定时,阻值越小,电流越大,功率越大。串联阻值变大,并联阻值变小。并联电阻分压不分流,串联分流不分压。

45.1电阻种类
色环电阻:插件电阻。
排阻:电阻组合排列。
贴片电阻:贴片电阻普遍阻值精度分1%,5%,一般丝印为三个数字为5%,一般丝印为四个数字为1%。
45.2电阻功率
电阻替换的时候要注意功率:不同封装功率不同。
常见功率:
0.5W=1/2W
0.25W=1/4W
0.125W=1/8W
0.625W=1/16W
45.3电阻分压取样案例
分压取样:
所谓分压就是用两个电阻把比较高的电压分开。然后从分压点取比较小低的电压送给反馈电路,当然这个低的电压同样能反馈出这个比较高的电压变化。
上下分压的电阻阻值同比例增大后,分压后的电压没有变化,电流减小了,这个主要根据分压后的电压负载来定,例如分压后的电压是控制场效应管,那么分压后的电阻阻值一般很大,如果分压是控制三极管,那么阻值一般很小。
同比值电阻分压后电压示意图

同比值电阻分压后电流示意图

45.4电阻降压限流案例
电阻的降压限流:在电压和电流比较大的场合,想要给小负载(发光二级管)供电,可以使用一定阻值的电阻降低电压,来使二级管正常工作。
电阻选型

45.5上拉电阻
上拉电阻(负载电阻的解释):当芯片内部管子导通时,电阻下端会通过管子接地,那么芯片输出端就是低电位。当芯片管子不导通时,电阻下端不接地,那么芯片就输出端就为高电位(针对于开漏输出芯片设计)。
一般底阻值电阻用于检测马达大电流,高精度电阻用于低信号的电压增幅电路。46. 可调电阻(Resistor Adj)
可调节电阻,使用可调电阻时需要根据型号的额定功率及可调范围再使用。
可调电阻
47. 热敏电阻(Res Thermal)
热敏电阻是一种传感器电阻,其电阻值随着温度的变化而改变。按照温度系数不同分为正温度系数热敏电阻(PTC thermistor,即 Positive Temperature Coefficient thermistor)和负温度系数热敏电阻(NTC thermistor,即 Negative Temperature Coefficient thermistor)。正温度系数热敏电阻器的电阻值随温度的升高而增大,负温度系数热敏电阻器的电阻值随温度的升高而减小,它们同属于半导体器件。
热敏电阻
48. 压敏电阻(Res Varistor)
压敏电阻不是真正的电阻,而是一种具有瞬态电压抑制功能的元件,一般无正负极之分,这一点不同于TVS,使用时同样是并接与被保护IC或电路,压敏电阻的响应时间会比TVS慢一点。他是根据受到电压变化而改变阻值使大电流流过保护后方电路。
压敏电阻
49. 电位器(Potentiometer)
可以调节的电阻,类似滑动变阻器,但是电阻可调是有范围的,这个需要查看对应型号的规格书,使用时注意阻值范围及功率大小。
电位器
50. 电阻排(Resistor Pack )
电阻排内部有多个单一电阻组成,根据对应的电阻排datasheet确定不同排阻的线路内部结构。

电阻排
51. 电阻桥(Resistor Bridge)
几个电阻组成拥有特殊功能性作用的元件,形状类似桥型。应用:例如把如下两个电阻换成了PT100热敏电阻,当温度为0摄氏度时,引出的那两条线之间的压差是0V,当温度变化时,两条线之间的压差就会变化,由于温度可以到零下,也可以到零上,所以他们的压差如果以地线为基准,就会有正电压和负电压产生,所以我们后面就可以接入一个差分放大器,把电压放大后输出,送入单片机检测电压,再根据PT100电阻和温度的关系,就可以得到此时的环境温度了。

电阻桥
52. 半导体电阻(Semiconductor Resistor )
半导体电阻,例如:热敏电阻器是电阻值对温度极为敏感的一种电阻器,也叫半导体热敏电阻器。类似的还有其他半导体电阻。半导体的电阻率介于金属和绝缘体之间: 室温时约在1mΩ·cm~1GΩ·cm之间(上限按谢嘉奎《电子线路》取值,还有取其1/10或10倍的)。

半导体电阻
53. 继电器(Relay)【SPDT单刀双掷,DPDT双刀双掷】
继电器(英文名称:relay)是一种电控制器件,通常应用于自动化的控制电路中,它实际上是用小电流去控制大电流运作的一种“自动开关”。故在电路中起着自动调节、安全保护、转换电路等作用。
如下图不同类型内部结构开关

继电器
54. 三端稳压器(Volt Reg)
三端稳压器,主要有两种,一种输出电压是固定的,称为固定输出三端稳压器,另一种输出电压是可调的,称为可调输出三端稳压器,其基本原理相同,均采用串联型稳压电路。在线性集成稳压器中,由于三端稳压器只有三个引出端子,具有外接元件少,使用方便,性能稳定,价格低廉等优点,因而得到广泛应用。LDO(low dropout regulator)

三端稳压器
55. 可控硅( Silicon Controlled Rectifier)
可控硅(Silicon Controlled Rectifier) 简称SCR,是一种大功率电器元件,也称晶闸管。它具有体积小、效率高、寿命长等优点。在自动控制系统中,可作为大功率驱动器件,实现用小功率控件控制大功率设备。它在交直流电机调速系统、调功系统及随动系统中得到了广泛的应用。可控硅分单向可控硅和双向可控硅两种。双向可控硅也叫三端双向可控硅,简称TRIAC。双向可控硅在结构上相当于两个单向可控硅反向连接,这种可控硅具有双向导通功能。其通断状态由控制极G决定。在控制极G上加正脉冲(或负脉冲)可使其正向(或反向)导通。这种装置的优点是控制电路简单,没有反向耐压问题,因此特别适合做交流无触点开关使用。
晶闸管
56. 扬声器(Speaker)
扬声器类似喇叭:将电信号转换成声音信号
.
扬声器
57. 开关(switch)
控制电路通断的元件。
开关
58. 变压器(transformer)【BB降压,CT中心抽头】
变压器(Transformer)是利用电磁感应的原理来改变交流电压的装置,主要构件是初级线圈、次级线圈和铁芯(磁芯)。主要功能有:电压变换、电流变换、阻抗变换、隔离、稳压(磁饱和变压器)等。
变压器
59. 瞬态抑制二极管(Transient Voltage Suppressor)
瞬态电压抑制二极管(Transient Voltage Suppressor)简称TVS,是一种二极管形式的高效能保护器件。当TVS二极管的两极受到反向瞬态高能量冲击时,它能以10的负12次方秒量级的速度,将其两极间的高阻抗变为低阻抗,吸收高达数千瓦的浪涌功率,使两极间的电压钳位于一个预定值,有效地保护电子线路中的精密元 器件,免受各种浪涌脉冲的损坏。
瞬态抑制二极管
60. 双向可控硅(TRI-ACsemiconductorswitch)
大部分在交流系统中,通常需要并且有必要对正半周期和负半周期进行控制。为此目的,大多使用三端双向可控硅开关的半导体器件。(SCR 的主要是它只能在单个方向上传导电流。因此,SCR 只能控制负载中的直流电源或正向偏置的交流半周期。) 双向可控硅多数用在==交流==电路中。
双向可控硅
61. 電子三極管(Tube Triode)
电子三极管是一种电子管,是“第一代三极管”。电子三极管是真空器件,有阴极、阳极、栅极三种电极,具有放大作用,在晶体三极管普及之前,电子三极管作为几乎唯一 一种功率放大器件,应用广泛。 晶体三极管是一种半导体元件,现在所说的“三极管”就是指晶体三极管。晶体三极管具有放大作用,拥有基极、集电极、发射极三个电极,基极电流的变化会引发集电极电流更大的变化。与真空的电子三极管不同的是,晶体三极管是纯固态元件,体积、成本、机械强度远远超过电子三极管。
電子三極管
62. 单结晶体管(Unijunction Transistor)
只有一个PN结作为发射极而有两个基极的三端半导体器件,早期称为双基极二极管。其典型结构是以一个均匀轻掺杂高电阻率的N型单晶半导体作为基区,两端做成欧姆接触的两个基极,在基区中心或者偏向其中一个极的位置上用浅扩散法重掺杂制成 。适用于开关系统中的弛张振荡器,可用于定时电路、控制电路和读出电路。

单结晶体管
63. 外部晶振 (External Crystal Oscillator)
外部晶振是外部的独立晶振,不在单片机内部,一般由石英晶体制作。晶振是电路中常用用的时钟元件,全称是叫晶体震荡器,在单片机系统里晶振的作用非常大,他结合单片机内部的电路,产生单片机所必须的时钟频率,单片机的一切指令的执行都是建立在这个基础上的,晶振提供的时钟频率越高,那单片机的运行速度也就越快。
单片机的外部晶振稳定,受温度,湿度等环境因素影响比内部晶振小,精度比较高。而且当设计需要降低功耗时,比如说便携式仪表等,就需要外部晶振,因为内部晶振不能根据需要停止,而外部晶振可以适时停止,从而进入休眠状态,降低功耗。
有源晶振
有源晶振,通常是4个引脚。有源晶振不需要CPU的内部振荡器,产生方波信号。有源晶振供电便能产生一个时钟信号。
有源晶振信号稳定,质量较好,而且连接方式比较简单,精度误差比无源晶振更小,价格比无源晶振更贵。

无源晶振
无源晶振为晶体,一般是2引脚的无极性器件(部分无源晶振有无极性的固定引脚)。
无源晶振一般需借助于负载电容形成的时钟电路才能产生振荡信号(正弦波信号)。


晶振
二、总结
每个人有每个人的特性,电子元件也各有特性,使用时请对其了解后再使用。本文仅做学习使用,部分信息收纳网络信息及网络图片如有侵权请提示删改。
| NOTEBOOK_0电学名词解析 | End | NOTEBOOK_2 电阻-研学 |
本文来自互联网用户投稿,文章观点仅代表作者本人,不代表本站立场,不承担相关法律责任。如若转载,请注明出处。 如若内容造成侵权/违法违规/事实不符,请点击【内容举报】进行投诉反馈!
