产品汪的“野蛮生长”复盘(1)
本文主要对过去的一份产品工作进行整体复盘,记录自身成长历程。
困境
初入公司时,屡屡碰壁,一度陷入自我怀疑,因此尝试对当前处境进行分析。
1. 使用“SWOT方法”进行自我分析

根据分析结果总结自身的主要需求:
- 参与并熟悉0-1的项目流程,能在每个环节起到对应的作用;
- 提高沟通能力,与同事交流并熟悉不同岗位的工作内容;
- 提高自身产品技能和思维,并了解行业形势;
- 平衡“用户需求”与“老板要求”;
2. 使用“马斯洛需求层次理论”分析公司给自身提供的环境

根据分析结果总结公司的环境特点:
- 公司“天花板”低,呆的越久,越容易触摸到上升瓶颈;
- 学习时间和资源多,可合理利用公司实际项目与学习资料,快速提高自己;
- 老板的管理水平提高了人员的流动率,不利于项目的推进和管理;
- 同事们的目标一致,以提高自身为主;
3. 使用“PESTEL分析模型”简要分析公司所在细分领域
公司当时主要在人工智能行业下的智能语音场景寻找各类解决方案。
根据分析结果总结当前细分行业的特点:
- 政策推动,但具有研发和创新能力的中大型公司会更受支持;
- 致力于应用端解决方案的中小公司,由于部分技术开源和公开的服务接口,很难形成产品壁垒。除非能在细分领域深耕契合用户需要的落地场景;
- 经济持续下行,C端用户很难激发消费意愿,大多数智能音响仍以购物赠礼的方式进入用户生活场景;而B端用户虽然寻求改变但仍以观望为主;
二、解决
1. 基于分析结果,梳理突破点,并生成对应的方案
(1)参与0-1项目的全部流程,在不同阶段里,熟悉产品职责,涉猎同事岗位的相关知识
在产品的论坛网站上,阅读不同流程涉及到的文章,结合项目实际安排输出内容;
每个流程与同事沟通工作细节,确保自己对同事的能力范围有一定认知;
对于其他岗位的知识内容,进行一定程度的学习。
(2)(无用研情况)基于逻辑思考和用户场景,对老板提出的需求进行分析后再确认
拿到需求后,基于用户使用场景能成功演绎后,向老板确认需求强弱;
考察竞品的实现情况,收集竞品用户的评论或者意见,判断需求的必要性;
根据产品的已有功能,对需求的实现方式进行整理,列出优劣点,与团队成员预先沟通,根据反馈再次优化;
评审通过后再进行之后的设计,最大限度降低老板拍脑袋带来的错误决策。
(3)寻找多种途径对当前行业进行深入的了解,重点熟悉B端产品的落地应用,发掘潜在的用户场景
参加当地的行业主题会议;
参加相关展会;
参加路演。
(4)在Confluence上建立较为完整的文档库
输出公司尚没有的各种文档,包括但不限于:项目进度、市场调研、竞品分析、需求池、BUG池、prd、原型设计、产品规范手册、产品使用手册和操作视频等,并统一归档。
(注:由于没有采购办公软件,基本以Office全家桶为主要的编辑管理软件)
(5)以一年为限,让自己在该公司的成长达到天花板——无可学的程度
基于上述的4个突破点,汲取公司能够提供的所有资源,判断自己到达天花板的依据就是:发现自己每天都在做重复的事情,不需要依靠新的网上资料即可完成各项任务。2. 建立自己的知识库
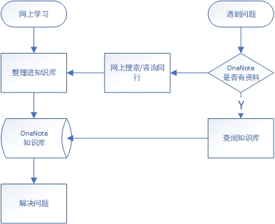
学习总是离不开笔记,因此建立属于自己的知识库并建立一个学习闭环有利于对知识的累积和使用。
制定的学习闭环为:
在OneNote上的最终表现结果为:
三、收获与不足
一年的工作时间便达到当时的天花板,主要收获如下:
1. 小团队项目经验
参与2个完整的0-1项目,熟悉环节职责,制定阶段目标;
一定的项目管理经验,负责项目推动、测试、验收与上线。
不足之处: 受限于团队规模,项目经验仅适用于几个人的小团队。
2. 初级产品能力
同理心: 例如:从用户的角度思考产品的使用场景、功能的实用/易用性;从同事的角度思考功能的逻辑与难度;从公司的角度考虑产品的盈利方式和运营方式;
逻辑思维: 例如:思考产品使用场景的逻辑流程;思考功能逻辑与数据流向;
沟通力: 根据沟通对象,利用不同的方式(文字、演示、场景演绎、流程图或者数据流等),力求能简洁准确的表述自己的想法;
本质工作: 市场调研、用户分析、竞品分析、原型设计、PRD、MRD、BRD和产品操作手册等。
不足之处:多而不精,每种能力还需要进一步的打磨,通过阅读和实际项目来深耕。
3. 了解开发技能
- Html/CSS/JS:看懂部分简单代码,了解对页面表现造成的影响;
- Python:完成简单的文档处理,节约工作时间;
- 数据库:功能设计中弄懂数据来源与流向。
不足之处:需要对Python和数据库进一步学习,达到初步数据分析的程度。
4. 其他
一系列电视台路演、参展数字世界博览会和创业园区活动策划等有趣的经历。
四、焦虑
工作末期开始焦虑,感觉自己每天都是重复工作并且力不从心,简要总结了所面对的阻力:
(1)公司约束
由于公司规模限制(产品、前端、后端和UI各一人),项目开发中不少流程直接略过,例如导致部分环节几乎没有评审,依靠自己一人梳理出错率较高,该情况与老板多次沟通无果;
没有专门测试人员,自己根据功能编写测试用例然后手测(无自动化测试能力),由于智能硬件的测试涉及软件与硬件(自产自销)。因此耗时长且容易造成返工;
产品进入到商业化的阶段时,较为艰难,无论是参展还是路演,虽然拿奖但曲高和寡,老板“自嗨”的决策开始逐渐增多;
老板对员工的管理出现较大失误,导致绝大部分员工心生怨念,效率低下。
(2)自我提升
每天投入越来越多的时间在老板的诸多决策中,自我充电的时间严重挤压。但又无法在重复工作中获得进步,因此自身停滞不前。五、离开
基于对焦虑的分析,预估继续呆在公司会出现以下4种情况:
继续重复工作,无法提升自己;
公司的发展无法满足自己的成长需要;
没有数据进行分析验证从而迭代,继续由老板“拍脑袋”。
因此把最后一份迭代文档交付后离开。
过了半年之久回头来看,低薪996的一年里,除了上面的收获还参与制作ppt动画、制作操作视频并配音、制作产品操作手册、参加路演和准备展会活动等事情,把自己打磨成勉强能用的样子。
实际上有一个工作目标一直没有达到——思考岗位的动力、行业的方向和自己的独有优势等问题。依旧感觉无从下手,只有寄希望于在下一份工作里能找到这个答案。
作者 @jojo_saw
关键字:产品经理
版权声明
本文来自互联网用户投稿,文章观点仅代表作者本人,不代表本站立场。本站仅提供信息存储空间服务,不拥有所有权,不承担相关法律责任。如若转载,请注明出处。如若内容有涉嫌抄袭侵权/违法违规/事实不符,请点击 举报 进行投诉反馈!
