(1)电路设计-电阻(Resistor)
微信扫一扫
关注该公众号

=========================================================================
生产厂商介绍
| 通用碳膜贴片电阻器 | 国巨YAGEO、厚声电阻royalohm、威世VISHAY |
| MLCC电容 | MURATA(村田)、TDK、TAIYO YUDEN(太阳诱 电)、PANASONIC、SANSUNG |
| 钽电容: | AVX |
| 导电聚合物固态电解电容: | MURATA(村田)、AVX |
| 铝电解电容 | 国巨YAGEO |
| 贴片电感 | MURATA(村田)、TDK、国巨YAGEO、线艺Coilcraft |
| 磁珠 | MURATA(村田)、国巨YAGEO、威世VISHAY、 TAIYO YUDEN(太阳诱电)、TDK、 |
1、MURATA(村田)

总部:日本
主营:电容器,电感器 (线圈),静噪元件/EMI静噪滤波器/静电保护器件,电阻器,热敏电阻,传感器,时钟元件,声音元件,电源,微型机电产品,RFID设备,Matching Devices,滤波器,Saw Based Components,接插器,隔离器,RF Modules等等。
官网:http://www.murata.com/
2、TDK

总部:日本
主营:电容器,电感,变压器,射频器件,光学器件,电磁干扰抑制器件,电源模块,传感器,磁芯等。
官网:http://www.tdk.co.jp/
3、TAIYO YUDEN(太阳诱电)
![]()
总部:日本
主营:日本太阳诱电(Taiyo Yuden)是全球三大的陶瓷电容器,电感器厂商之一
官网:http://www.t-yuden.com/
3、AVX

总部:香港
主营:专业从事无源电子元器件和互连接产品的设计、开发、生产和销售、是该行业的佼佼者。
官网:http://www.avx.com/
4、Nichicon (尼吉康株式会社)

总部:日本
主营:铝电解电容器,薄膜电容器,正温度系数热敏电阻“Posi-R",V2H系统,家用蓄电系统,EV用快速充电器,分散型电源,电源组件,机能模块,医疗用加速器电源,学术研究用加速器电源,停电/电力瞬间低下对策补偿装置。
官网:http://www.nichicon.co.jp/
5、国巨股份有限公司(YAGEO)

总部:台湾
主营:电阻、电容及电感
官网:http://www.yageo.com
6、KEMET(基美)

总部:美国
主营:全球最知名的电容器生产商。其钽电容销量位居全球第一,在无源电子技术领域占有全球领导地位。
官网:http://www.kemet.com/
7、WALSIN(华新科技)

总部:台湾
主营:积层陶瓷晶片电容及晶片排容、晶片电阻及晶片排阻、圆板电容、氧化锌变阻器、电感及晶片保险丝
官网:http://www.passivecomponent.com
8、VISHAY(威世)

总部:美国
主营:半导体,被动元件等等
官网:http://www.vishay.com/
9、PANASONIC(Matsushita)(松下)

总部:日本
主营:消费类产品、专业类产品、元器件产品
官网:http://panasonic.cn/
10、ATCeramics

总部:美国
主营:电阻、电容及电感
官网:http://www.atceramics.com/
11、EPCOS(爱普科斯)

总部:德国
主营:爱普科斯与TDK元件事业部合并,由位于日本的TDK-EPC公司(简称TDK-EPC)管理。从2009年10月底开始,TDK-EPC公司和关联的TDK公司持有爱普科斯公司的全部股份。
官网:http://en.tdk.eu
12、ROHM(罗姆)

总部:日本
主营:IC、无源
器件、模块、光学器件、分立式半导体、功率器件、LED照明成品等
官网:http://www.rohm.com.cn/
13、Rubycon
![]()
总部:日本
主营:电解电容
官网:http://www.rubycon.com/
14、WIMA(威马--音响专用电容)

总部:德国
主营:薄膜电容
官网:http://www.wima.com.cn/
15、CDE

总部:美国
主营:变频器专用电容
官网:http://www.cde.com/
16、royalohm(厚声电阻)

总部:台湾
主营:厚声电阻是一家集研发、生产、销售于一体的专业的电阻生产工厂,具有30多年的电阻生产经验。最早于1978年在台湾新竹成立,后续分别于1988年和2003年在泰国北柳府和中国深圳成立工厂(Uniohm),生产和销售各类固定电阻器。
官网:http://www.royalohm.com/
16、SAMSUNG ELECTRO-MECHANICS(三星电机)
![]()
总部:三星
主营:1973年,三星电机(SEMCO)从一个电子元件生产厂家开始,成为全球著名电子产品核心部件供应商,主要生产手机、电脑等数码产品核心部件。产品有LCR,PCB和模块
官网:http://www.samsungsem.com/cn/index.jsp
17、Coilcraft(线艺)

总部:美国
主营:线艺成立于1945年,是世界上最早和最大的磁性元件制造商之一。在一些调查中,工程师均表示,线艺是他们最喜爱的品牌,并且会将它推荐给朋友。您会发现我们的客户服务和产品质量在业内是无可匹敌的。官网:http://www.coilcraft.com/china_index.cfm
==========================================================================

2.电阻的命名
第一个字母R代表主称电阻;第二个字母的意义是材料:T-碳膜,J-金属,X-线绕,这些符号是汉语拼音的第一个字母

3.具体解释



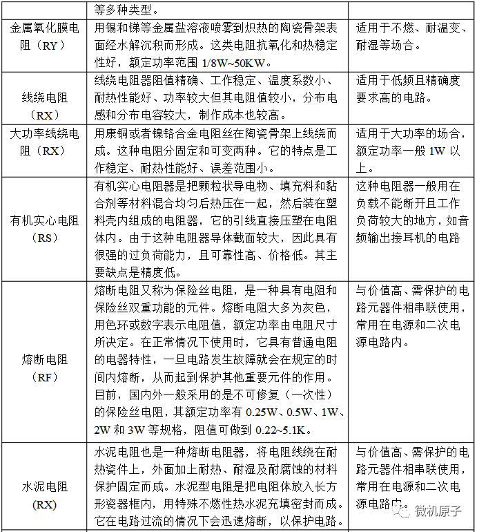
-
-
电阻的分类
-
==========================================================================
标称电阻值 Nominal Resistance:
1)大阻值的电阻用三位数表示阻值大小,前两位是有效数字,第三位是10的指数,如102即1K;
2)较小电阻用*R*表示,如5R1即5.1ohm;选择电阻时标称阻值与所需电阻阻值差值越小越好;
3)电阻器系列与其代表的对应精度
| E6 | Ⅲ 级 ±20%(M)的电阻、电容和电感数值 |
| E12 | Ⅱ 级 ±10%(K)的电阻、电容和电感数值 |
| E24 | Ⅰ级 ±5%(J)的电阻、电容和电感数值 |
| E48 | ±2%(G)的电阻数值 |
| E96 | ±1%(F)的电阻数值 |
| E192 | ±0.5%(D)的电阻和电容器数值 |
E6中“E”代表指数间隔的意思(Exponential Spacin的首字母),以6√10(10开6次方) 、 12√10 、24√10、
48√10、96√10 、192√10为公比的几何级数,分别称为E6系列、E12系列、E24系列、E48系列、E96系列、E192系列。即:
--E6系列的公比为 6√10≈1.47
数列:1.470=1;1.471≈1.5;1.472≈2.2;1.473≈3.2;1.474≈4.7;1.475≈6.8
--E12系列的公比12√10≈1.21
--E24系列的公比为24√10≈1.10
--E48系列的公比为48√10≈1.049
--E96系列的公比为96√10≈1.024
--E192系列的公比为192√10≈1.012

E6的公比系数为(10)^(-6)=1.4687=1.47系列的电阻规定几个基本系数,这些系数再乘以10^n
(其中n为整数-1~7),即为某一具体电阻器阻值。如 1.5×10^2=150Ω。
允许误差 Tolerance:
1)±5%、±10%、±20%为普通电阻,±0.1%、±0.2%、±0.5%、±1%、±2%为精密电阻;
2)精度标识符号表

额定功率:Power Rating
电路中长期连续工作所允许消耗的最大功率,具体有1/16W 、1/8 W、1/4 W、1/2W 、1W;所选额定功率应大于实际承受功率的两倍以上才能保证:在电路中长期工作的可靠性;
公式:功率(瓦)=(电流(A))^2 × 电阻(Ω)。
额定电压:Rated Voltage
基本上我们用的电阻都是采用电解质材料封装做成的,对于低阻值电阻,首先是热损坏,基本上不考虑耐压值;但是对于大阻值电阻,例如1Mohm 0402 1/16W电阻最大工作电压100V时,最大功率只有0.01W,是不会热烧坏的;但是会首先发生电解质层击穿损坏,电阻也有额定工作电压的。我们目前常用的单个0402电阻额定工作电压100V,排阻50V。
公式:电压(V)=(额定功率(W)× 电阻值(Ω))^(1/2)
封装:
用英寸来表示,如0805,表示长度0.08英寸(=0.08×24.50mm=1.96mm),宽度为0.05英寸(即1.225mm),
主要封装有0805、0603、0402 ,0402较常用;
大的封装相对额定功率较大,通过的电流比较大。

电阻温度系数Temperature Coefficient of Resistance (TCR)
电阻的阻值一般随温度变化而变化,正温度系数(PTC)电阻的阻值随温度升高而增大,负温度系数(NTC)电阻的阻值随温度升高而减小;
根据电路的发热程度及对电阻的稳定性综合考虑;功率放大电路、偏置电路、取样电路:电路对稳定性要求比较高,应选温度系数小的电阻。
2. 电阻选型
主要作用
| 分压 | 为电路其他元件提供合适的电压 |
| 限流 | 保证电路的电流不超过某一值 |
| 上拉、下拉电压 | 电阻器在交流高频场合中使用时,电阻器自身的分布电感LR和分布电容CR不容忽略,故必须考虑其固有电感、固有电容的影响。此时电阻器的等效电路相当于一个直流电阻与分布电感串联,然后再与分布电容并联。在电路中应尽量选择分布电感,分布电容小的电阻器,或使用无引脚电阻,一般膜式电阻的分布电感和分布电容较小,线绕式较大。 |
电路选型
| 通用电路 | 首选通用型电阻,通用型电阻种类较多、规格齐全、生产批量大,且阻值范围、外观形状、体积大小都有挑选的余的,便于采购、维修; |
| 高频电路 | 分布参数越小越好,应选用金属膜电阻、金属氧化膜电阻等高频电阻; |
| 低频电路 | 绕线电阻、碳膜电阻都适用; |
| 退耦电路、滤波电路 | 对阻值变化没有严格要求,任何类电阻都适用; |
选型要素:选定精度后,根据所属的EXX系列就可确定阻值的具体数值了,而电路中所需的耐压、耐流值、功率值,根据封装-功率表则能确定封装。
| 1.功率 | 2.封装 | 3.精度 | 4.阻值 | 5.ppm |
3. 在BOM中的呈现显示
RES, CHIP, 1MΩ, ±5%, 1/16W, 0402 (一般使用普通精度±5%,高精度±1%)
-
-
电阻的主要参数
-
==========================================================================
-
阻值速查表-贴片电阻上一般代码3位精度为5%,4位为1%。如下

厚声通用电阻pdf


微信扫一扫
关注该公众号

本文来自互联网用户投稿,文章观点仅代表作者本人,不代表本站立场,不承担相关法律责任。如若转载,请注明出处。 如若内容造成侵权/违法违规/事实不符,请点击【内容举报】进行投诉反馈!
