生涯线:七大策略重塑你的职业生涯
点击上方“程序IT圈”,选择“置顶公众号”
关键时刻,第一时间送达!
本公众号第一次推荐程序猿职场规划的文章,希望大家喜欢!本篇文章来源于安老师的文章,作者推荐了一本书《生涯线:7大策略重塑你的职业生涯》。
《生涯线》的作者是戴维·范鲁伊,沃尔玛主管人才与组织效能的副总裁。他曾经负责全球最大的绩效管理和员工激励项目,这个项目覆盖沃尔玛220多万员工。在沃尔玛工作之前,他在万豪国际集团和汉堡王公司工作,拥有开发人才发展项目的丰富经验。他的这本书,从其丰富的人才经验中来,与市面上大多数生涯规划方面的书籍偏重理论化的系统化的职业生涯理论不同,它更注重在实际工作中经过检验的执行层面的策略。也因此,这本书距离我们更近一些。
今天我想换一种介绍方法,先提供一张全书的思维导图,然后再重述几个我比较有感触、对大家也会有关键作用的点。所以本文的内容安排将是这样的:
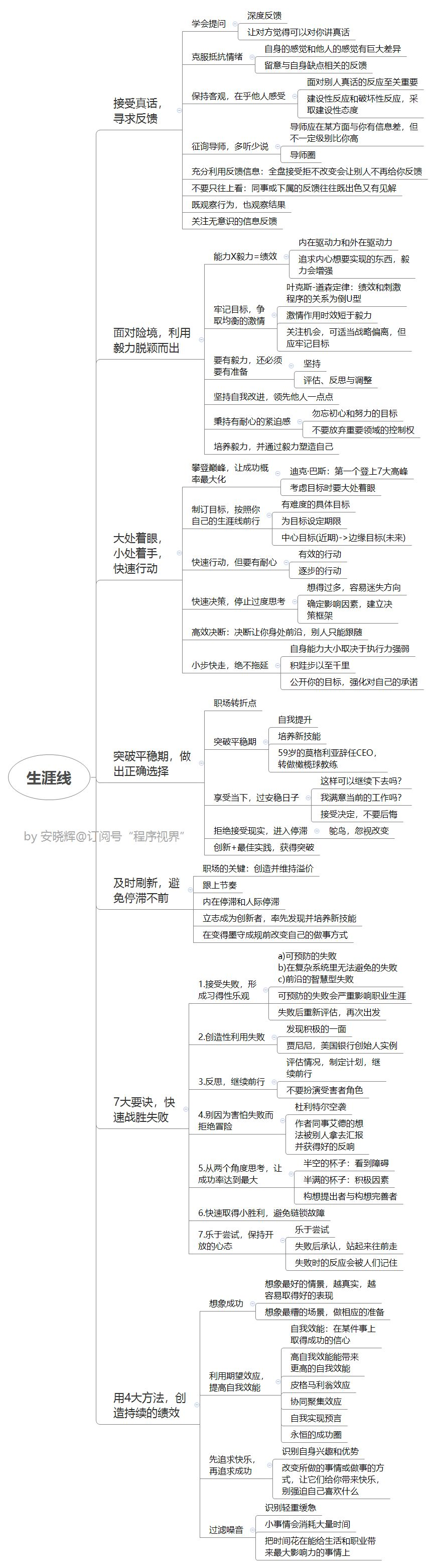
全书的思维导图
绩效公式
职场转折点
创造并维持溢价
永恒的成功圈
1
《生涯线》的思维导图
2
绩效公式
戴维·范鲁伊在策略2——“面对险境,利用毅力脱颖而出”——的开始,引入了纳尔逊·曼德拉被困牢狱4年后又当选南非第一位黑人总统的故事,说明成功不仅仅要靠能力和运气,还要靠毅力。
作者说,成功和失败之间的真正区别就在于毅力。拥有毅力的人会将失败视为一种激励因素,再次进行尝试,付出更多努力。长期的成功离不开毅力。因此他给出了一个公式:
能力 x 毅力 = 绩效
能力加上毅力,才能让你拥有一段与众不同的人生。
马丁·塞利格曼在《持续的幸福》一书中给出过一个成就公式:成就 = 技能 x 努力 。塞利格曼成就公式中的技能,就是戴维·范鲁伊所说的能力,努力意指花在任务上的时间,取决于自律和毅力。
这两个不同领域的人给出的公式,本质上是一样的。
毅力与激励因素有关。激励因素分为内在驱动力和外在驱动力。当你去追求那些自己内心想要实现的东西,也就是你喜欢做的事情时,毅力就会增强。
关于毅力,有两个特别令人欣慰的点:
毅力是可以培养的
毅力不会消失,可以经受住时间的考验
3
职场转折点
在职业发展道路上,某个时刻,你会接近或达到一个关键的节点。比较理想的状况是,你在靠近这个节点时就意识到了节点即将出现,这样就会有更多的时间制订相应的计划。在职业发展的道路上,人人都会遇到一次或多次这样种情况。
如下图所示,从职场转折点出发,可能有3种不同的道路。
你的抉择可以被归纳为 3 个方面:你可以决定做截然不同的尝试,突破平稳期(发展路径);也可以享受当下,安安稳稳过日子(稳定路径);或者拒绝接受现实,罔顾平稳期的出现(停滞路径)。
突破平稳期的两种可能途径是自我提升和培养新的技能。在这个时候,可能会寻找一份新的工作,或者做一些截然不同的尝试。比如我,选择了离开组织,开启自由职业。
安守平稳期,需要想明白几个问题:
这种平稳生活能持续下去吗?
我对当前的工作满意吗?
如果你是因为生活目标发生变化而选择安守平稳期,这也是一种积极的选择。
当你固守某样东西时,久而久之就会失去发展和创新的能力,这可能会破坏你的生涯线,所以,即便你选择安守平稳期,也必须积极地做一些事情,确保自己的职业生涯发展道路不会慢慢变成下坡路。
拒绝接受现实的情况,不说也罢,因为做出这种选择的小伙伴,其实不会来看这个文章呀。
4
创造并维持溢价
《爱丽丝漫游奇境》中的红桃皇后说过一句奇怪的话:“在我们这个地方,你必须不停地奔跑,才能留在原地。”
这句话,正是我们职场生活的写照:
你必须在工作中创造并维持自己的溢价。如果不这样,企业会用业绩更出色或性价比更高的员工来替代你。
IBM 从 2013 年以来,陆续裁掉了 2 万多名 40 岁以上的员工,华为也劝退了很多 38 岁以上的员工,很多公司招人时注明年龄 35 岁以下,所有这些情况,都是因为公司觉得,大龄职工很难创造溢价。
所以,为了防止自己被替代,我们必须避免停滞,维持溢价。
避免停滞不前的核心就是警惕自己需要改变的地方,以保持领先。一不小心,过去的成功就会轻易地变成维持成功的最大障碍。除了不让过去的成功阻碍自己继续改变和发展之外,你还必须改变那些没有意义的习惯,将精力放在有发展潜力的追求上。在扩充自身技能上所付出的努力,将会为你创造巨大的红利,助你保持领先。
保持警惕,终身学习,才能跟上节奏。
5
永恒的成功圈
在策略 7 ——“用4大方法创造持续的绩效”——中,作者说,当你将目标理论、自我效能和期望效应等联系你在一起时,就能拥有强有力的工具,你会创造出永恒的成功圈。
如图所示,在制订并实现目标时,自我效能就会得到培养。随着自我效能的提高,争取更大目标的意愿也会增强。人们会注意到你,看到你的成功,由此他们对你的期望也就更高。接着,你将会更努力让那些期望变为现实,你的绩效随之也能得到提高。
这是一个成功螺旋。
重磅推荐
安老师的第一个有声课“程序员职场进阶32讲”。这个课程,融合了之前的达人课“程序员跨越式成长指南”和我的新书《程序员的成长课》中的精华内容,以及新增的 6 篇写职场工具的文章。
“程序员跨越式成长指南”定价 9.99 元,《程序员的成长课》一书定价 49.8 元,而新增了 6 篇职场工具文的“程序员职场进阶32”讲,图文 + 语音,预售期间,现价只需 39 元。6 月 4 日恢复原价 59 元。
感兴趣的小伙伴,可以识别下图二维码了解详情:
看完本篇文章的人,最终还浏览了下面几个链接:
推荐一款实用的百度网盘下载神器
免费解析VIP会员视频和解决百度云下载限制
程序员怎么做技术公众号赚取第二份收入
分享技术干货,能不能转发支持作者!
公众号即将一周年,到时有大福利,
请关注一下公众号,每天推送对你有用的干货!
本文来自互联网用户投稿,文章观点仅代表作者本人,不代表本站立场,不承担相关法律责任。如若转载,请注明出处。 如若内容造成侵权/违法违规/事实不符,请点击【内容举报】进行投诉反馈!
