运放 + MOS管构成的恒流电路分析及实用环境器件参数选择
运放 + MOS管构成的恒流电路分析
先看下下面的电路,想知道这个电路的原理,可以参考: link
这里使用的
运放是 LM358
mos管是2N6755 (Nmos)
想让其能够输出 1A 的恒流 (当然恒流限定了所带负载范围,下面说)
设计恒定电流为: I= V2/R3 = 2.5/2.5 = 1 A
R2为负载,运放供电电源为15V

先来看下这个电路的带负载能力,见下图:
可以看出,要想让其恒定输出1A电流,负载则不能大于20Ω,即R2不能大于20Ω,因为受到电源V3 (24V)的限制。想让带负载能力增强,增大电源V3也是一种办法。
正常工作时,电源V3的电压,一部分落在负载R2上,一部分落在电阻R3上,剩下的全都落在MOS管的上
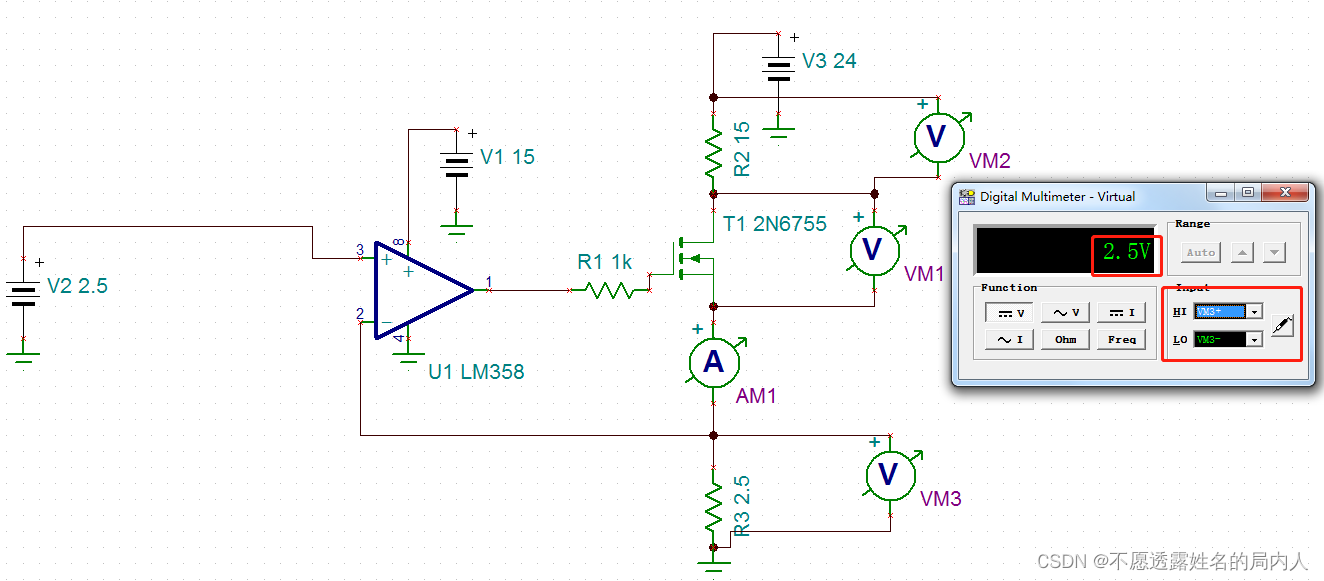
这里为了使电路能够正常输出1A恒定电流,将R2修改为 15Ω,如下图所示:

VM1测量 MOS电压 :6.49V

VM2测量 R2电压:15.01V

VM3测量 R3电压:2.5V

AM1测量 干路电流:1A

可知:6.49+ 15.01+2.5 = 24 V
说明
UGS = 3.66V
手册参数

实用环境器件参数选择
承接上文的参数及计算结果现在来计算下各器件功率:
R2 : P = 15.01 *1 = 15 W
电阻功率很大,发热厉害,当然这里用的是电阻,实际使用可能是别的非电阻类的负载。是否适用,根据负载额定功率而定。
R3: P = 2.5*1 = 2.5W
功率适中,选型需要选择功率电路,首选水泥电阻,功率保留50%余量
MOS: P = 6.49 * 1= 6.49W
翻看2N6755的参数手册可以看到,该MOS管参数为:60V 100A,耗散功率为 75W, 此电路中功耗处于正常范围内。实际使用中,如果发热厉害,需要加装散热器。


扩展
1、当运放的供电电源偏低,比如只有5V的时候,R3两端理论上应该是2.5V的,实际却只有几百mV,此时适当提高运放供电电压即可。

2、有些人可能认为此处的MOS管是处于开关状态,实际上值处于放大状态。
3、适当增加电源大小,就可增加改电路恒流带负载能力,这里将24V 改为 48V
看下图:
带负载能力增加了1倍。

本文来自互联网用户投稿,文章观点仅代表作者本人,不代表本站立场,不承担相关法律责任。如若转载,请注明出处。 如若内容造成侵权/违法违规/事实不符,请点击【内容举报】进行投诉反馈!
