四种流程图,作为产品经理你会画吗?
“Simplicity is the ultimate sophistication.
最好的流程,来自于最简单的思考。”
——Leonardo da Vinci
唐纳德·肯尼迪
这位曾是《科学》杂志的主编。
如何绘制流程图,是产品经理的一个基本功。
但仍然还有不少的新手产品经理,对此并不是很清楚。
今天就来简单聊一聊这个问题,不啰嗦了,直接上内容。
并且也结合一下创业团队的情况来提供一些建议。
希望能给大家带来一些帮助。
一、功能流程题:一定需要掌握
功能流程图是最常见的一种流程图。
它体现了产品经理对需求的归纳,并且能进行多方的“翻译”。
也就是将业务的需求翻译成了产品的需求,变成开发能看懂的“语言”去交付。
尤其是功能流程图,是一个有利的沟通工具。
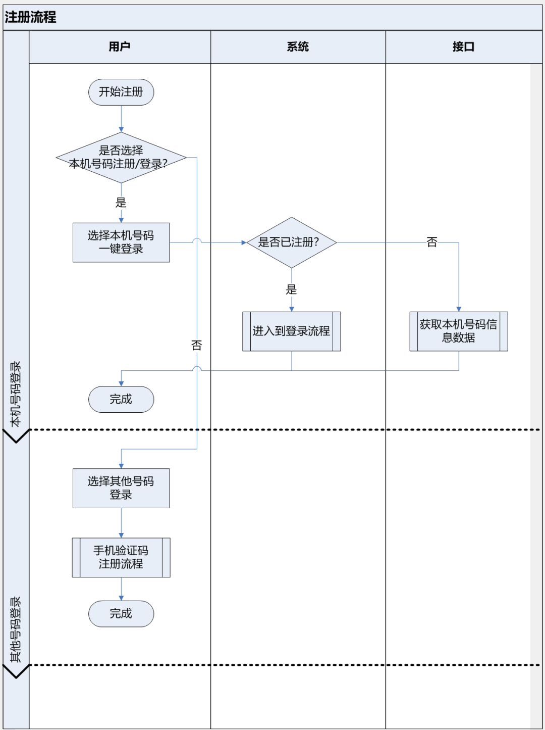
举个栗子:注册功能流程图

注意,这个例子是为了讲解来使用的,仅仅只是个模拟。
现在真实的产品注册流程,其实都很复杂了。
比如我没有加入一些特殊的情况,例如常用的第三方openid注册的方式。
但这个例子已经足够给大家做引导了。
功能流程图的要点
功能流程图其实并不复杂,基本上大家都可以看得懂,
以下几个要点,可以更好的帮助初学者迅速掌握。
1.使用泳道图
尽可能的使用泳道图,也就是每一列都分属于不同的职能。
当然你也可以使用横向泳道。
2.使用分隔步骤
如果流程比较复杂的话,还可以用横向的虚线来分隔流程。
当然,如果流程图使用横向的泳道,那就需要纵向的分隔线。
3.使用子流程
不要把流程图画的太复杂,要善于分解子流程。
如图,符号就是图上左右各有两条竖线的方块。
4.使用开始和结尾
这样便于判断流程的开始和结束。
如图,符号就是椭圆。
5.一个流程只引出一条线
而且这条线上要有箭头。
6.一个判断可引出两条线
而且这两条线分别代表“是”和“否”,上面要有箭头。
而且一张图中的“是”和“否”的方向最好是一致的,如上可见,我把“是”都放在了下面,而“否”都放在了右边。
7.线条要避免交叉
如图,不过因为我坚持了原则5,所以还是出现了2个交叉。
但过多的交叉确实会影响阅读,所以要尽量避免。
8.这是功能流程图,不要带交互信息
要不然图会变得非常的琐碎,这个下一节会讲。
其他
产品经理所用到的功能流程图技巧,一般都还是比较简单的。
流程图最早是在在软件工程中使用的,会用到更复杂的方法,比如说包含有文档、存储数据等符号和功能。
不过在创业团队中的产品经理,能掌握到如上7点,就足够用了。
另外,功能流程并不仅仅只用在系统级别交互上。
如果从运营经理出发,也可以学习和掌握这套方法,按照此来绘制业务流程图。
比如报销流程,除了有系统参与的部分,还有人员自己人肉跑腿的部分,这些都属于业务流程的一部分。
二、交互流程图:掌握但酌情使用
交互流程图的核心需求,是把交互行为用逻辑链条的方式来表达,这样可以科学性的避免歧义。
如果上面的功能流程图可能和整个项目团队来对话,那么交互流程图更多的是和前端交互设计师来对话。
举个栗子:注册中填写电话交互流程图

这个例子也只是个模拟,模拟的是在注册时,在输入框中输入电话号码的交互。
这个小小的输入框,现在也有比较成熟的交互解决方案,比如会判断输入的手机号是否真实等。
所以,大家理解就好。
交互流程图的要点
这里就不用多啰嗦了,要点其实和功能流程图是一样的,除了没有泳道和分隔符这两点,因为一般情况下不需要这么刻板。
当然加上也可以。
但是!注意……但是。
如果是创业团队,我实际上不太建议画交互流程图:
- 可能数量会很庞大,十分琐碎。
- 普遍的交互方式,现在一般都进化的比较定型了,所以没有什么产出的必要,直接跟交互设计师进行沟通就可以。
- 针对交互的表现和报错信息,可以直接用表格形式,其实会非常简单,见下图。

所以不如把人力资源节省下来,同时也要避免如上我所说的,别把交互细节过多的绘制到功能流程图中。
那在什么样的情况下,需要使用交互流程图呢?
- 如果交互真的是非常的复杂,并且产品经理也有信心让用户接受,但可以一试(一般不太推荐)。
- 较大型的公司、或较重点的项目会有严格的流程,需要多轮review,在某些重点内容上是可以使用的。但此时也往往需要配套可进行点击交互展示的线框图,用axure类工具即可实现。
三、页面流程图:功能型产品经理需要掌握
一般大家叫页面流程图,但其实跟上述两种流程图非常不一样。
并非表现抽象的概念,而表现的是实体。
并非表现有矢量方向的流程,而更像是网状关系图。
举个栗子:注册各页面流程图

这个例子也只是个模拟,模拟的是和注册登录相关的一组页面。
当然了,现在主流产品的注册模块也比较复杂了,这也是一个比较简化的版本。
同样,大家理解就好。
页面流程图的要点
页面流程图最大的作用,就是重视页面之间的关系,并且重视描述系统功能实现的路径。
但要注意以下几个要点:
1.想要表达什么?
在我这个图中,我表示的是页面之间的链接关系,所以往往也有产品经理直接用高保真的UI图来更好的进行表现。
另外,也可以在图中标注各个页面的功能列表,更好的进行逻辑化表达。
2.了解适用范围
同样,我也不建议一般情况下的产品创业团队使用页面流程图,原因也是过于教条,意义也不大。
但是针对功能型的产品创业团队,做如操作后台、管理功能等产品,还是会有一定意义的,但一般来说这种情况下页面数量会非常多,之间的关系表达也过于网状,需要做好模块切割。
四、时序图:不需要会画,但需要会看
谈到时序图之前,先聊聊数据流程图。
其实产品经理一般很少用的数据流程图,这也属于软件工程的范畴。
主要从数据流动的过程来表述业务的数据处理方式,分为数据流、加工、存储和实体这四个部分。
具体的例子,大家可以自己去检索。
这部分我的知识储备也不足,待后续完善后再进行补充。
但我在此建议,如果仅针对2C产品经理,还是应该更多的学习时序图。
时序图在不少应用层面替代数据流程图,已经成为一个小小的趋势。
举个栗子:微信登录获取openid

此图来源于CSDN博主贝塔贝卡贝,我就直接拿来用了,讲的也是和注册相关的微信登录方式。
这对开发人员是比较基础的知识,但对于产品经理来说还是需要学习的。
产品经理往往不需要画时序图,但需要能看懂。
我简单讲解几点:
1.对象:头部/底部是对象,可以是用户也可以是系统,一个数据流程都先从最左侧的对象开始。
2.时间线:每个对象都会下拉一条时间线,注意所有对象从上到下的时间线的进度是一致的。
3.消息:
(1)在自身时间线内循环的消息,是自关联消息,技术上是在一个对象内部来进行调用或处理。
(2)从左至右,在时间上产生一个消息,无论消息流转多少圈,最终一定会返回最左侧对象,整个流程要能走通。
(3)一般来说,在一个时序图中,除了自关联消息外,会要求向左和向右的消息数量相等。
……
作者:觅云人帮助创业团队做产品,帮助创业个体做运营。
版权声明
本文来自互联网用户投稿,文章观点仅代表作者本人,不代表本站立场。本站仅提供信息存储空间服务,不拥有所有权,不承担相关法律责任。如若转载,请注明出处。如若内容有涉嫌抄袭侵权/违法违规/事实不符,请点击 举报 进行投诉反馈!
